13 年
手机商铺
入驻年限:13 年
成经理
浙江 杭州市 滨江区
实验室仪器 / 设备、抗体、试剂、细胞库 / 细胞培养、论文服务、技术服务
生产厂商 科研机构
公司新闻/正文
1144 人阅读发布时间:2024-06-05 10:27

编者按
近年来,肌肉萎缩症的关注度逐渐增加。在肌肉萎缩症中,肌肉营养障碍、肌肉纤维变细甚至消失等导致的肌肉体积缩小,造成严重的痛苦和过早死亡,其早期诊断和治疗至关重要。目前,对肌肉营养不良的固有抵抗力背后的机制仍然未知。
2024年3月2日,Umeå大学的一项关于肌肉萎缩症的一篇题为“fhl2b mediates extraocular muscle protection in zebrafish models of muscular dystrophies and its ectopic expression ameliorates affected body muscles”的研究论文发表在nature communications期刊上,该研究通过转录组分析证明了斑马鱼EOMs和躯干肌肉对肌肉营养不良反应的基因表达的重要差异,同时证明了Fhl2是一种保护因子,是治疗肌营养不良症的候选靶基因。
文章题目
fhl2b mediates extraocular muscle protection in zebrafish models of muscular dystrophies and its ectopic expression ameliorates affected body muscles
杂志:《Nature Communications》(IF=16.6)
发表时间:2024.3.2
作者:Nils Dennhag, Abraha Kahsay等
单位:Umeå大学等
研究成果01
由40多种基因突变引起的肌肉萎缩症具有相似的特征,包括导致肌肉无力的肌纤维断裂、行动能力丧失以及主要由呼吸衰竭引起的过早死亡。肌营养不良最常见的形式是杜氏肌营养不良(DMD)。肌肉萎缩症影响全球新生儿,引起明显痛苦,但目前治疗方案很少,无治愈方法。因此,需要新的有效治疗方案,延长和改善患有此疾病患者的生活质量。
在这项研究中,研究人员使用了转基因斑马鱼来研究肌肉萎缩症如何影响眼部肌肉,通过使用获得诺贝尔奖的CRISPR/Cas9基因编辑技术,在斑马鱼身上创建了新的遗传疾病模型。通过转录组学分析证明了基因表达的重要差异,作为斑马鱼EOM和躯干肌肉之间肌肉萎缩的反应。研究人员发现LIM蛋白Fhl2响应于结蛋白、凝集素和隐蔽蛋白的敲除而增加,这些细胞骨架蛋白的敲除会导致不同的肌肉营养不良,并有助于EOM的疾病保护。此外,还发现fhl2的异位表达可以部分挽救斑马鱼杜氏肌营养不良症模型sapje的肌肉表型,显著提高其存活率。因此,Fhl2 是一种保护剂,也是治疗肌营养不良症的候选靶基因。
研究成果02
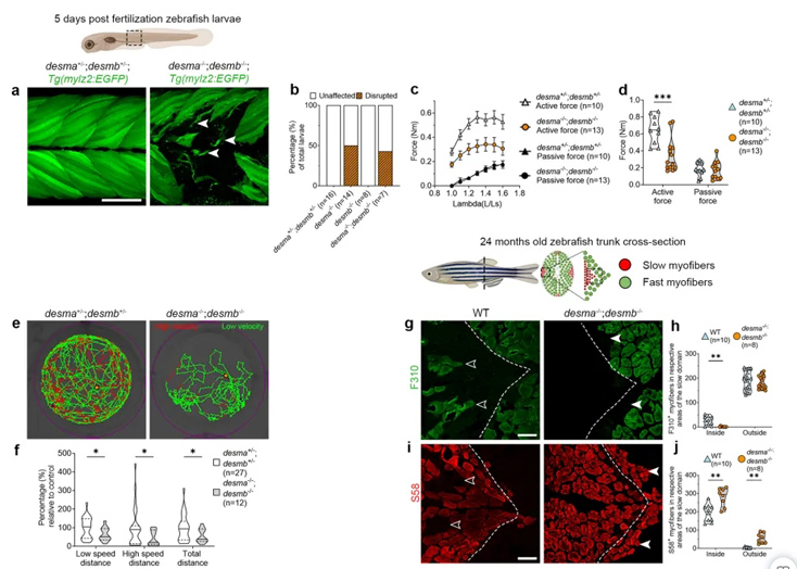
1. 斑马鱼的去纤维病模型显示骨骼肌缺陷
为了研究非致命性肌营养不良症背景下的眼外肌(EOMs),研究人员构建了desma+/-;desmb+/-斑马鱼,其两个基因的外显子1中均有提前终止密码子。
这些突变导致截短的结蛋白缺乏α螺旋杆结构域,而螺旋杆结构域对于螺旋形成和三级结构形成至关重要。我们确认了 desma −/− ;Desmb −/− 双突变体,与Desma +/- 不同;Desmb+/- 对照组在3 dPF时缺乏Desmin免疫标记(图S1c)。幼虫在第4天和第5天之间在1%甲基纤维素中饲养,以产生游泳阻力。这引发了显著的肌纤维分离和断裂,两者都在 desma −/− 中;desmb −/− 突变体和desma −/− 单突变体,在 10–12th体节水平(图1a,b),而desmb −/− 和desma +/- ;desmb 没有 +/- 显示肌纤维损伤(图 1b),表明 desma 是肌肉拉伸强度的主要贡献者。


图1 desmin的缺乏导致肌纤维损伤和主干肌纤维的代谢转移
2. 斑马鱼结节病模型保留了眼外肌的完整性
去丝病患者通常在30多岁之前没有症状。为了评估缺乏结蛋白是否对肌纤维身份有影响,使用针对快速肌球蛋白轻链(F310)和针对慢肌球蛋白重链1、2 和 3 (S58)的抗体对24个月龄斑马鱼的躯干和 EOM 进行免疫标记。斑马鱼的躯干由肌纤维组成,这些肌纤维被结缔组织薄层隔开,肌隔很容易在横截面上识别(图1,g,i,k,m中的虚线)。成年斑马鱼EOM也显示出慢速和快速肌纤维的不同位置,尽管没有被肌隔隔开(图1o,q)。desma −/− 躯干肌肉的横截面 ;与野生型 (WT) 对照相比,desmb −/− 突变体显示慢结构域内快 F310 阳性肌纤维减少(图 1g,h,开放箭头),慢肌纤维直径减小,慢结构域肌纤维数量显著增加(desma +/+ ;desmb +/+ ) (图 1I, j)。
结果表明,Desmin有助于肌纤维的完整性,并且是维持胚胎斑马鱼躯干中肌肉组织的正常功能所必需的,模型中保留了眼外肌的完整性。尽管缺乏Desmin,眼外肌的肌纤维成分仍保持不变,而躯干肌肉受到显著影响并显示出明显的肌营养不良迹象。
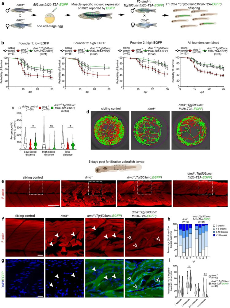
3. fhl2b 的肌肉特异性过表达显著提高了杜氏肌营养不良斑马鱼模型的存活率和肌纤维完整性
研究人员进一步地对其转录组分析,Fhl2b上调是眼外肌对肌营养不良症的反应,并且随着疾病进展而在突变斑马眼外肌中增加。
由于Fhl2是缺乏desmin的EOMs转录组数据中平行差异表达,在此研究Fhl2b是否也可以在肌肉萎缩症中保护EOMs以外的肌肉,使用了斑马鱼杜氏肌营养不良模型sapje的肌肉表型称为dmd - / -。数据显示,异位表达Fhl2b可以部分挽救斑马鱼杜氏肌营养不良模型sapje的肌肉表型,显著提高其存活率。因此,Fhl2是一种保护因子,是治疗肌营养不良症的候选靶基因。

图2 肌肉特异性过表达fhl2b可显著延长dmd - / -斑马鱼幼鱼的寿命,改善运动功能和肌肉完整性
4. 肌肉特异性 fhl2b过表达可改善DMD −/− 幼虫的运动轴突完整性和神经肌肉接头
为了进一步了解fhl2b的过表达如何改善dmd −/− 表型,我们进行了转录组分析和RNA测序,并鉴定出DMD −/− 幼虫特有的1054个DEGs(图3a,基因集C)。这1054 个 DEG 对应于 dmd 疾病相关基因,其表达部分被 fhl2b 过表达挽救(图 3b)。对所有交叉点的基因本体分析(图3c,图S7a,b)揭示了DMD −/− 幼虫中轴突和神经元引导相关术语的独特富集(图3c),其中特别包括几个信号素基因,对轴突引导和运动神经元存活至关重要(图3d)。
此外,mir-206(一种调节性microRNA)和组蛋白脱乙酰酶4(hdac4)在杜氏肌营养不良症患者中均上调,并被建议作为生物标志物 。我们测定了这些基因在系统中的表达,并观察到它们在dmd −/− 幼虫中显著上调(图3e,f)。然而,在 dmd −/− 中;Tg(503unc:fhl2b-T2A-EGFP)幼虫,两个基因的表达水平明显接近同胞对照,相对而言可能表明组织更健康(图3e,f)。测试DMD −/− 患者的轴突和神经肌肉接头(NMJ)完整性是否得到改善;Tg(503unc:fhl2b-T2A-EGFP)幼虫,我们使用乙酰化微管蛋白抗体和α-bungarotoxin对5 dpf幼虫进行免疫标记,分别标记轴突和突触后NMJ(图3g-i,图S8)。
与同胞对照组相比,DMD −/− 幼虫表现出细轴突,分支减少(图3g,i,箭头),此外,NMJ杂乱无章且支离破碎(图5h,i箭头),轴突和NMJ之间几乎完全失去接触。相比之下,dmd −/− ;Tg(503unc:fhl2b-T2A-EGFP)幼虫在正常轴突分支(图3g)和NMJ组织(图3i,开箭头)附近显示。由于 dmd −/− NMJ 非常碎片化,我们将健康的 NMJ 定义为 α-bungarotoxin 阳性点,大于最小的 WT 点。健康的NMJs在dmd −/− 中显著降低,但在dmd −/− 中没有显著降低;Tg(503unc:fhl2b-T2A-EGFP)幼虫(图3k)。此外,与 dmd −/− 相比,dmd −/− 中的双阳性突触囊泡 2 (SV2)/α-bungarotoxin NMJ 显著减少;Tg(503unc:fhl2b-T2A-EGFP)和同胞对照幼虫(图3j箭头,图3l),表明肌纤维的神经支配减少。
为了量化轴突的完整性,我们使用乙酰化微管蛋白免疫标记幼虫的 3D 渲染测量了轴突的长度(图3m,o)和体积(图3n,p),发现 dmd −/− 显著改善;Tg(503unc:fhl2b-T2A-EGFP)与DMD −/− 幼虫相比。
总之,数据表明轴突回缩或降解是DMD −/− 幼虫中常见的现象;在通过fhl2b表达挽救的肌纤维中,轴突、NMJ、神经支配和功能显著改善,如游泳能力所证明的那样,这可能是改善肌肉组织完整性的结果。

图3 肌肉特异性过表达fhl2b改善dmd - / -斑马鱼幼鱼轴突和神经肌肉连接处的完整性
5. fhl2b的肌肉特异性过表达加速巨噬细胞活性和肌肉再生
研究人员鉴定了 78个基因在 dmd −/− 疾病背景中响应 fhl2b 过表达而差异表达,发现了参与肌肉再生的基因,表明这是改善DMD −/− 肌肉完整性的可能机制;Tg(503unc:fhl2b-T2A-EGFP)幼虫,并证实了 dmd −/− ;Tg(503unc:fhl2b-T2A-EGFP)肌纤维被fhl2b过表达部分挽救,以及dmd −/− ;Tg(503unc:fhl2b-T2A-EGFP)肌纤维不易脱落。
通过延时研究观察肌肉再生发现,dmd −/− 有显著改善;Tg(503unc:fhl2b-T2A-EGFP)随时间推移与dmd −/− 相比;Tg(503unc:EGFP)对照(图4d,e)。总的来说,这些结果表明fhl2b过表达加速了肌肉再生。
进一步研究表明,Tg(503unc:fhl2b-T2A-EGFP)幼虫通过增强巨噬细胞募集具有更快的肌纤维再生。

图4. hl2b过表达导致dmd−/−斑马鱼幼鱼再生标记上调
编者点评
本篇研究表明,Fhl2在几种疾病模型的EOMs中上调,表明Fhl2是肌营养不良症未来治疗策略发展的有力候选。此外,研究中发现fhl2b的诱导表达可以提供对肌肉萎缩症的抗性,并且EOMs提供了一种关于保护细胞策略的新方法,基于Fhl2的治疗有可能用于缓解身体肌肉组织中的肌肉萎缩症。
作为健康美丽产业CRO服务开拓者与引领者、斑马鱼生物技术应用企业,环特生物搭建了“斑马鱼、类器官、哺乳动物、人体”四位一体的综合技术服务体系,开展健康美丽CRO服务、科研服务、智慧实验室搭建三大业务。目前,环特已建立200多种斑马鱼模型及脑类器官、心脏类器官及各种肿瘤类器官培养平台,欢迎有需要的读者垂询!