13 年
手机商铺
入驻年限:13 年
成经理
浙江 杭州市 滨江区
实验室仪器 / 设备、抗体、试剂、细胞库 / 细胞培养、论文服务、技术服务
生产厂商 科研机构
公司新闻/正文
581 人阅读发布时间:2024-06-04 15:34

编者按
衰老被认为是罹患阿尔茨海默病、帕金森病等神经退行性疾病的最强风险因素。因此,研究衰老的生物学机制及其如何与神经退行性疾病的进展相互关联是一个值得深入研究的领域。众所周知,晚期糖基化终末产物 (AGE) 在核苷酸、脂质和蛋白质上的积累会损害细胞功能,并且这也是一个正常的、不可阻止的衰老特征。此外,最近的研究揭示了蛋白质质量控制和自噬是散发性帕金森病的疾病驱动途径。研究发现PARK7基因编码的蛋白质DJ1的功能丧失(Loss of function)与早发性PD发病存在因果关系,但DJ1功能的失衡如何促进PD的发病机制仍不清楚。
今天,我们回顾一项由美国纽约干细胞研究所的科研团队发表在《Nature Communications》(IF=11.9)的经典研究,该研究利用脑类器官模型揭示了星形胶质细胞在衰老和帕金森病中的致病作用,从而揭示了潜在的治疗策略。
研究者发现,在DJ1功能失调的脑类器官中,星形胶质细胞中的蛋白质量控制通路是有缺陷的。因此,当DJ1缺失或突变时,AGE积累和a-syn聚集最终导致多巴胺能神经元的死亡。
文章题目
Disruption of lysosomal proteolysis in astrocytes facilitates midbrain organoid proteostasis failure in an early-onset Parkinson’s disease model
杂志:《Nature Communications》(IF=11.9)
发表时间:2024年1月10日
作者:Gustavo Morrone Parfitt , Elena Coccia等
单位:美国纽约干细胞研究所等
01、研究结果
1. DJ1敲除的中脑类器官显示PD相关α-syn表型
研究者首先通过CRISPR-Cas9技术敲除iPSC中的DJ1基因,然后构建中脑类器官来模拟DJ1失衡在PD发病机制中的影响。构建的中脑类器官在培养至第100天时,出现星型胶质细胞,到培养的第200天时,星形胶质细胞数量显著增加。α-突触核蛋白(α-syn)在中脑的聚集是PD的一个病理标志。
研究者发现,在培养的第200天时,中脑类器官中磷酸化α-突触核蛋白的表达水平明显上调。溶酶体途径对多种形式的自噬至关重要,已知它可以处理α-syn单体和聚集物。
为了研究DJ1 KO中脑类器官中α-共聚核蛋白聚集物的积累是否由于自噬的改变,研究者用巴菲霉素A1(BAF)处理第100天的中脑类器官(BAF通过抑制溶酶体酸化来阻断溶酶体活性),结果发现自噬系统无法代偿处理蛋白聚集体,导致了α-突触核蛋白的聚集。

图1
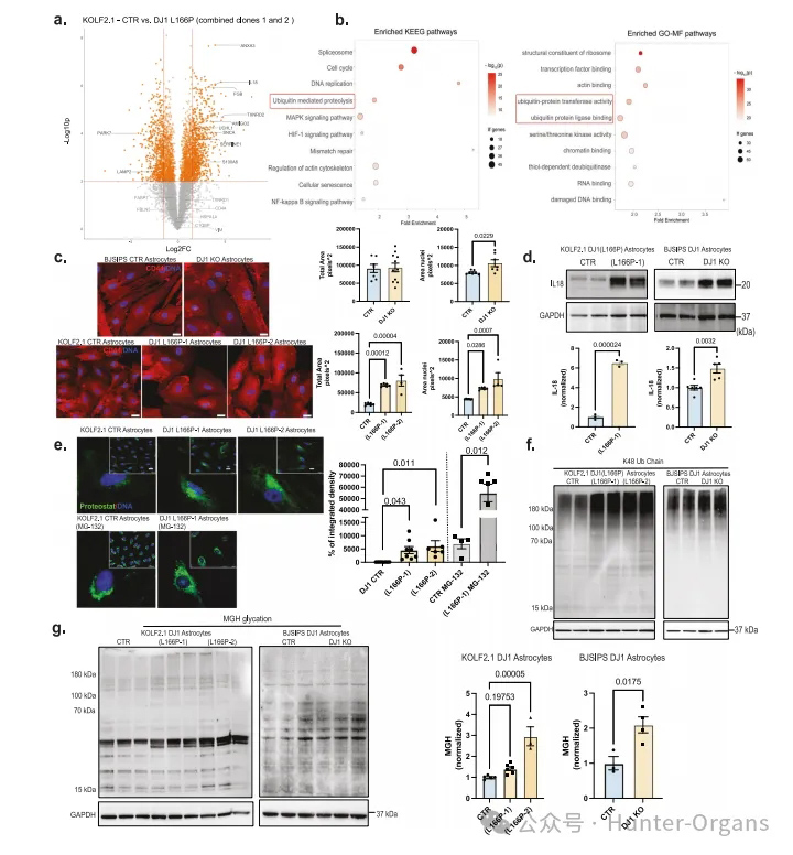
2. DJ1 KO中脑类器官的蛋白质糖化增加
氧化损伤会损害蛋白质组的稳定性和细胞活力,并且通过晚期糖基化终产物 (AGE) 的积累可以驱动神经退行性变。于是,研究人员检测了人中脑类器官中甲基乙二醛衍生的氢咪唑酮 (MGH) 水平,这是一种最初的高级糖化修饰。
结果发现,MGH蛋白糖化在培养至第100天和第200天的DJ1 KO中脑类器官中显著积累。同时发现,MGH蛋白糖化的积累会导致α-突触核蛋白聚集和溶酶体功能障碍。

图2
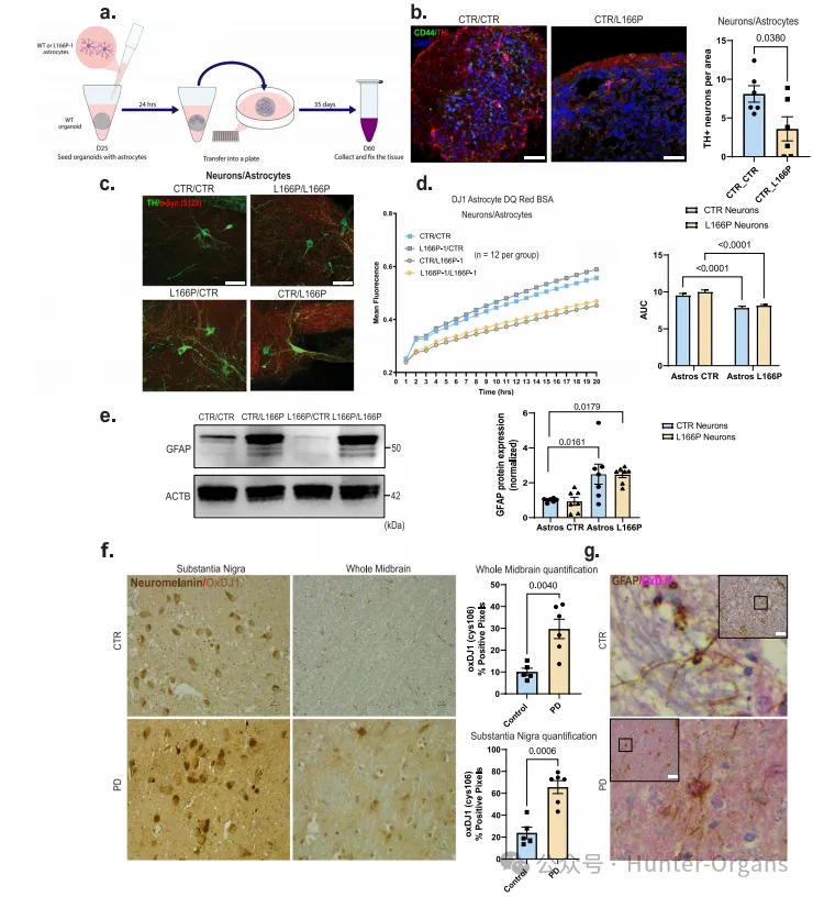
3. 星形胶质细胞DJ1 LOF具有反应性并在中脑中产生毒性
星形胶质细胞是大脑中主要的糖酵解细胞类型,因此,与神经元和其他脑细胞类型相比,获得糖基化损伤的风险更高。
由于星形胶质细胞对于神经元内稳态和神经元来源的受损脂质和蛋白质如α-syn的降解至关重要,因此,作者们研究了中脑类器官中星形胶质细胞的功能,结果发现DJ1在星形胶质细胞中具有显著的神经保护作用,而DJ1功能失衡会通过星形胶质细胞促进神经退行性变。

图3
4. DJ1功能失衡的星形胶质细胞中促炎因子以及聚集蛋白显著增加
进一步研究发现,DJI功能失衡会引起蛋白质组不稳定性,导致星形胶质细胞的活化以及炎症因子的释放。同时发现DJ1功能失衡会导致溶酶体功能失衡,最终导致星形胶质细胞中α-syn的聚集。

图4
5. DJ1功能失衡的星形胶质细胞中蛋白水解受损
由于聚集蛋白的降解(定义为自噬通量)在神经退行性疾病的早期阶段上调。因此,作者试图确定 DJ1 功能失衡的星形胶质细胞中观察到的蛋白质聚集体的积累是否是由于自噬受损或自噬通量增加的能力降低所致。
结果发现,与对照组相比,DJ1 KO星形胶质细胞中核周内切酶/溶酶体的数量有所减少,并且星形胶质细胞中的蛋白水解受损。

图5
02、编者点评
总而言之,该数据表明,DJ1功能丧失会降低溶酶体能力,导致有毒形式的突触核蛋白积累并增加神经元细胞死亡。
综上,本研究通过iPSC衍生脑类器官进而研究帕金森病,为理解PD的发病机制提供了新见解。本研究也表明星形胶质细胞功能障碍、蛋白糖化和蛋白质聚集是家族性DJ1突变相关PD的基本表型,为开发更有效的神经退行性疾病治疗方法指明了策略。
作为健康美丽产业CRO服务开拓者与引领者、斑马鱼生物技术应用企业,环特生物搭建了“斑马鱼、类器官、哺乳动物、人体”四位一体的综合技术服务体系,开展健康美丽CRO服务、科研服务、智慧实验室搭建三大业务。目前,环特已建立200多种斑马鱼模型及人诱导多能干细胞及多种癌种的类器官培养平台,欢迎有需要的读者垂询!
参考文献
[1] Reeve, A., Simcox, E. & Turnbull, D. Ageing and Parkinson’s disease:why is advancing age the biggest risk factor? Ageing Res. Rev. 14,19–30 (2014).
[2] Chaudhuri, J. et al. The role of advanced glycation end products in aging and metabolic diseases: bridging association and causality.Cell Metabolism 28, 337–352 (2018).
[3] Lockhart, P. J. et al. DJ-1 mutations are a rare cause of recessively inherited early onset parkinsonism mediated by loss of protein function. J. Med. Genet. 127, e22 (2004).