13 年
手机商铺
入驻年限:13 年
成经理
浙江 杭州市 滨江区
实验室仪器 / 设备、抗体、试剂、细胞库 / 细胞培养、论文服务、技术服务
生产厂商 科研机构
公司新闻/正文
225 人阅读发布时间:2025-10-15 15:31
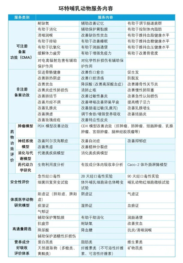
近日,环特哺乳动物实验中心顺利通过检验检测机构资质认定(CMA)扩项评审,成功扩项新增涵盖毒理学试验、保健食品及原料功能学检验2大类,90天经口毒性试验、缓解体力疲劳、改善缺铁性贫血等检测参数,保健食品及原料检验检测能力进一步提升,彰显了环特生物持续精进的技术能力和专业服务水平。
目前,环特哺乳动物实验中心已通过保健食品检验检测机构资质审查,建立了保健食品耐缺氧、清咽润喉、有助于维持血糖健康水平、有助于维持血脂(胆固醇/甘油三酯)健康水平、有助于增强免疫力、有助于消化、有助于润肠通便等12大项30多小项哺乳动物CMA功效与安全性评价模型,以及体制医学动物研究模型、高通量筛选模型、营养成分好吸收评价体系等170余种经过验证的哺乳动物模型(滑动下图可查看完整服务内容)。



近年来,作为循证功效理念全球倡导者,环特生物依托哺乳动物、斑马鱼、类器官、人体临床等多维生物技术服务平台,依托高标准的实验环境、完备的实验动物服务体系,致力于为客户提供转基因动物品系、疾病造模、功效与安全性评价及行为学分析等高质量、全方位的个性化服务,助力创新药、中药及营养保健食品研发、申报、临床应用!
未来,环特将继续深挖客户需求,进一步拓展检验检测能力,持续优化质量管理体系,为客户提供更具前瞻性和更高标准的服务,为健康美丽产业高质量发展注入新动能,贡献新力量!
