13 年
手机商铺
入驻年限:13 年
成经理
浙江 杭州市 滨江区
实验室仪器 / 设备、抗体、试剂、细胞库 / 细胞培养、论文服务、技术服务
生产厂商 科研机构
公司新闻/正文
313 人阅读发布时间:2025-09-09 09:38

编者按
食管腺癌(EAC)作为全球七大常见癌症之一,是一种极具侵袭性的恶性肿瘤,过去40年间在西方国家的发病率激增约700%,患者5年生存率仅20%。其发病与肥胖、胃食管反流病(GERD)和Barrett食管密切相关。SOX4作为SRY相关的HMG-box(Sox)家族转录因子,已被证实是一个潜在的促癌因子,在器官发育和祖细胞分化中起关键作用,但其在EAC中的具体作用和分子机制尚不明确。
8月26日,哥伦比亚大学医学院、浙江大学遗传学研究所及环特生物等研究团队在Cancer Letters(IF=10.1)发表研究,基于类器官模型等,首次揭示了SOX4通过直接调控SEMA3C表达,来促进食管腺癌进展的分子机制,证实SOX4-SEMA3C轴是EAC进展的关键驱动因素,不仅深化了对EAC发病机制的理解,也为EAC靶向治疗提供了新的潜在靶点。
本研究中,研究人员基于类器官研究(你开学,我放价丨环特类器官试剂盒开学礼,请领取硬核福利!),揭示了SOX4在EAC中的关键作用及其分子机制,并进一步证实了SEMA3C作为EAC治疗靶点的潜力,为开发针对EAC的新疗法提供了理论基础。
01 研究亮点
通过类器官、细胞、小鼠模型等多层面验证了SOX4–SEMA3C轴的功能,首次揭示了SOX4–SEMA3C轴在EAC中的关键作用;
利用基因编辑技术及RNA-Seq和ChIP-Seq等多组学整合分析,证实SEMA3C是SOX4的直接靶点,明确了SOX4通过直接调控SEMA3C表达促进肿瘤增殖、上皮间质转化(EMT) 和转移的分子机制,揭示了新的信号通路;
利用TCGA数据、组织微阵列和患者来源类器官(PDO)验证表达与预后关系,临床相关性高,并首次提出靶向SEMA3C或其受体NRP2/PLXND1可能成为EAC治疗新策略。
02 主要研究成果
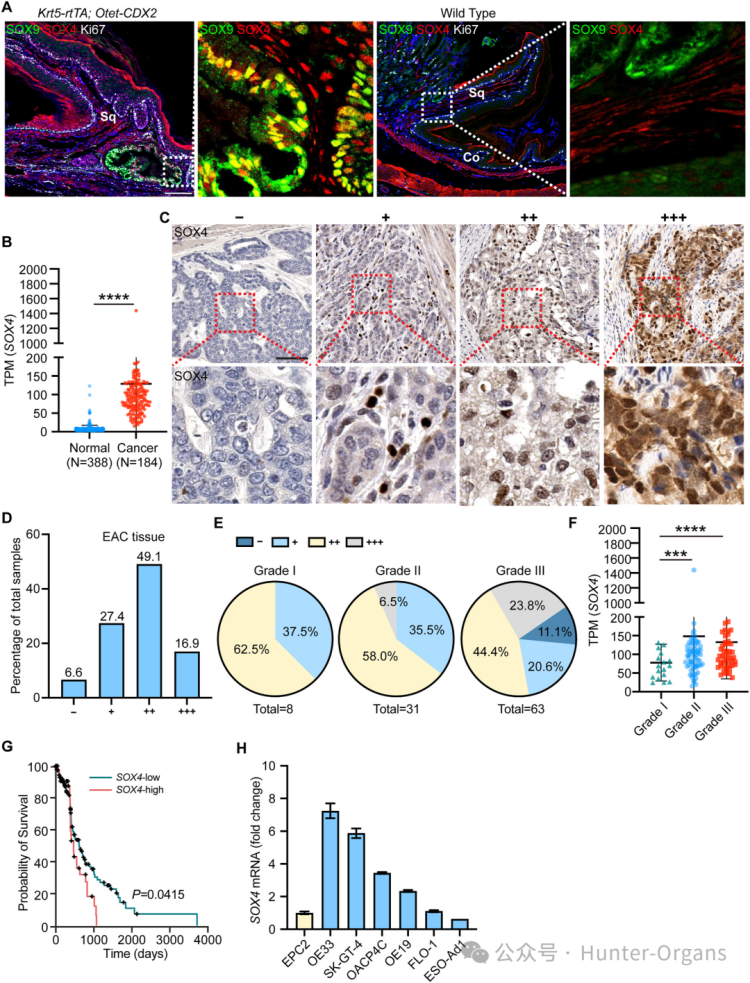
1. SOX4在EAC中高表达,且与不良预后相关
研究人员通过分析TCGA数据库和106例EAC样本的组织微阵列(TMA)发现,在EAC肿瘤组织中,SOX4表达显著高于正常组织,且SOX4的表达水平与肿瘤分级、患者生存率负相关。实验数据显示,93.4%的EAC肿瘤组织表达SOX4,而81.3%的癌旁正常组织几乎不表达SOX4。此外,OE33、SK-GT-4等EAC细胞系中,SOX4表达显著高于正常食管上皮细胞。因此,SOX4的高表达与EAC的发生发展密切相关。

图1
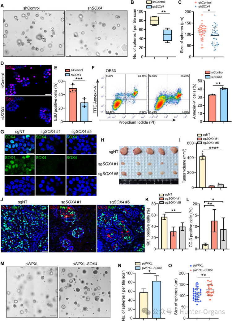
2. SOX4促进EAC细胞增殖、存活和上皮间质转化(EMT)
为了探究SOX4在EAC中的功能,研究人员利用shRNA技术在EAC细胞系OE33和SK-GT-4中进行了SOX4敲低实验,随后又利用基因编辑技术进行了SOX4敲除实验。结果显示,敲低或敲除SOX4显著抑制EAC细胞增殖,肿瘤球形成能力和体内成瘤能力下降,并诱导细胞凋亡。SOX4过表达时,肿瘤球的数量和大小均增加。这些结果证实了SOX4对EAC细胞的增殖和存活至关重要。

图2
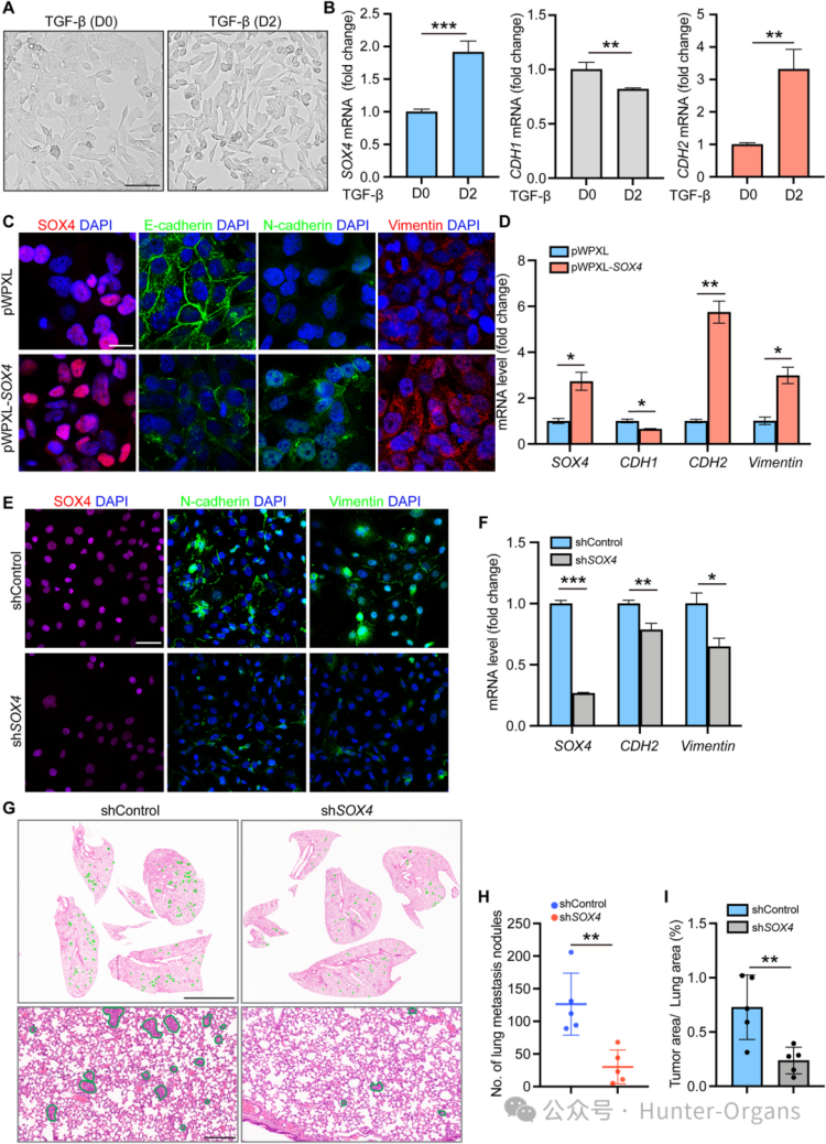
转化生长因子β(GF-β)已被证实可以诱导乳腺癌细胞中SOX4的表达,促进EMT的发生。为了探究SOX4在EAC中也可诱导EMT,研究人员进行了直接验证,发现SOX4过表达会促进上皮-间质转化(EMT),而抑制SOX4则能逆转这一过程。结果显示,在OE33细胞中过表达SOX4,E-cadherin下调、N-cadherin和Vimentin上调;而在SK-GT-4细胞中敲低SOX4,导致N-cadherin和Vimentin均下调。
尾静脉注射SK-GT-4细胞实验表明,敲低SOX4显著抑制了肺转移结节的形成,降低了EAC细胞的肺转移能力。这些结果充分证实了SOX4在EAC中能促进上皮间质转化(EMT)并增强恶性进展。

图3
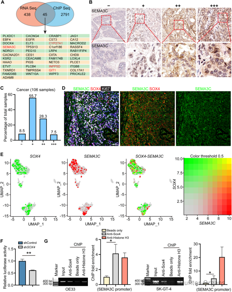
3. SOX4直接转录调控SEMA3C
接着,研究人员通过RNA-Seq和ChIP-Seq联合分析,筛选出45个SOX4直接靶基因,发现敲低INPP5D、GIT1、CYP27A1 和 SEMA3C这4个基因,能显著抑制EAC细胞生长,其中,SEMA3C(Semaphorin 3C)是最具功能潜力的候选基因。SEMA3C的表达在SOX4敲低后下降最为明显,且其在EAC组织和细胞系中也高表达,与患者不良预后相关。
ChIP-PCR和荧光素酶报告实验证实,SOX4直接结合SEMA3C启动子区域,并激活其转录。免疫荧光染色进一步证实,SOX4与SEMA3C在EAC组织和单细胞水平上共表达。这些结果表明,SOX4调节EAC细胞中SEMA3C的转录。

图4
4. SEMA3C能促进EAC进展
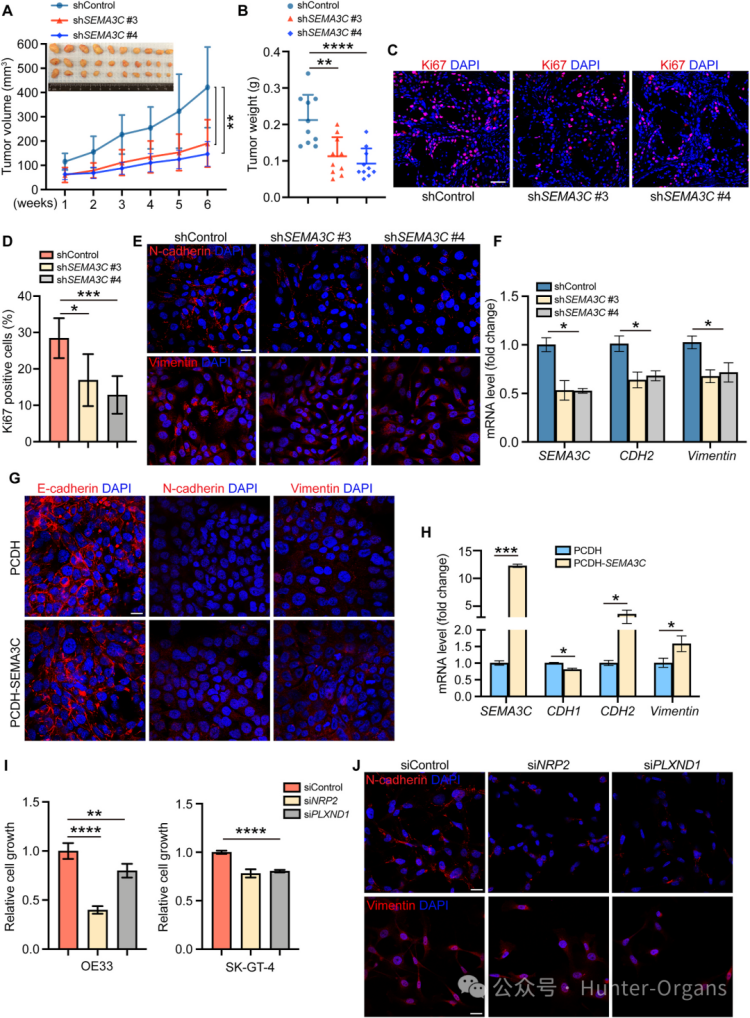
本研究中,研究人员在OE33和SK-GT-4细胞中使用ShRNA敲低SEMA3C,结果发现,敲低SEMA3C可显著抑制EAC细胞的增殖、肿瘤球形成和体内肿瘤生长,并逆转EMT表型,表现为N-cadherin和Vimentin下调。反之,在OE33细胞中过表达SEMA3C,导致N-cadherin和Vimentin升高,E-cadherin降低。因此,SEMA3C对EAC细胞的生长、存活和EMT过程是必需的。
在OE33和SK-GT-4细胞中,NRP2和PLXND1受体表达水平较高。利用SiRNA敲低NRP2和PLXND1,结果显示,NRP2和PLXND1的敲低均能显著抑制OE33和SK-GT-4细胞的生长,并诱导SK-GT-4细胞中Vimentin和N-cadherin的表达降低。因此,SEMA3C通过其受体NRP2和PLXND1,在EAC中发挥促生长和促EMT的作用。此外,研究人员也探究发现,使用SEMA3C特异性反义寡核苷酸(ASO),可有效抑制EAC细胞增殖,这显示了其作为治疗靶点的潜力。

图5
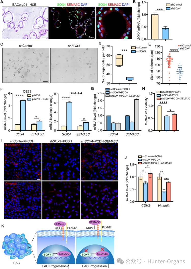
5. SOX4通过SEMA3C促进EAC进展及上皮间质转化(EMT)
在患者来源的类器官(PDO)模型中,SOX4和SEMA3C均高表达。研究人员在类器官模型中敲低SOX4,类器官数量和大小显著减少;在OE33细胞中过表达SOX4,确认其能显著上调SEMA3C的转录水平。
为了确认SEMA3C是SOX4发挥作用的关键下游因子,研究人员在SOX4敲低的EAC细胞中过表达SEMA3C。结果显示,在OE33细胞中,过表达SEMA3C可部分挽救SOX4缺失导致的细胞增殖和EMT表型逆转。因此,SEMA3C是SOX4在EAC中发挥促生长和促EMT功能的一个重要下游效应分子。
这些结果表明,SOX4-SEMA3C轴是EAC进展的关键驱动因素,SOX4在EAC中高表达,并通过直接上调其下游靶基因SEMA3C的转录,来促进EAC的生长、上皮间质转化(EMT)和转移,而且,SOX4、SEMA3C及其受体NRP2、PLXND1均为潜在的治疗靶点。

图6
为了更好地利用类器官模型,助力肿瘤及生命科学研究,环特科研创新部特推出类器官试剂盒开学礼,涵盖环特自主研发的胃癌、结直肠癌、小鼠小肠、小鼠结肠、人小肠、人结肠、人胃上皮类等一系列热门类器官培养试剂盒,可有效建立和维持人源、动物源及iPSC来源类器官的培养、诱导分化,用于组织来源类器官培养、疾病模型构建等,欢迎新老客户参与咨询!
详情请点击:你开学,我放价丨环特类器官试剂盒开学礼,请领取硬核福利!
03 编者点评
本研究首次系统揭示了SOX4-SEMA3C信号轴在EAC进展中的关键作用,发现SOX4通过直接转录激活SEMA3C表达,进而促进EAC细胞增殖、存活、EMT和转移,并强调了SEMA3C作为EAC治疗靶点的潜力,不仅深化了对EAC发病机制的理解,也为开发针对EAC的新疗法提供了理论基础。
作为健康美丽产业CRO服务开拓者与引领者、斑马鱼生物技术的全球者,环特生物搭建了“斑马鱼、基因编辑、类器官、哺乳动物、人体”等多维生物技术服务体系,开展健康美丽CRO服务、科研服务、智慧实验室搭建三大业务。目前,环特已建立200多种斑马鱼模型,脑类器官、胃癌、心脏类器官及各种肿瘤类器官培养平台,欢迎有需要的读者垂询!
参考文献:
Tala Fnu, et al. The SOX4-Semaphorin3C axis promotes esophageal adenocarcinoma progression. Cancer Letters. 2025. DOI: 10.1016/j.canlet.2025.218005
Cancer Letters丨类器官模型证实SOX4-SEMA3C轴是食管腺癌进展的“加速器”!