13 年
手机商铺
入驻年限:13 年
成经理
浙江 杭州市 滨江区
实验室仪器 / 设备、抗体、试剂、细胞库 / 细胞培养、论文服务、技术服务
生产厂商 科研机构
公司新闻/正文
237 人阅读发布时间:2025-08-28 09:51

编者按
近年来,神经性系统疾病的发病率在全球范围内呈显著上升趋势。2024年The Lancet Neurology (柳叶刀神经病学)杂志发布的研究显示,神经系统类疾病已成为全球头号病因,2021年全球神经系统疾病影响了34亿人,占全球人口的 43.1%,其中1100万人因神经系统疾病而死亡。特别是新生儿脑病、中风和偏头痛等病种,对全球健康损失的影响尤为突出。
尽管脑类器官技术作为世界科技前沿技术,为多种脑疾病基础研究及临床应用提供了重要支撑,但传统脑类器官模型存在明显的局限性,如大多数只能模拟皮层等单一脑区,且使用的内皮系统多为HUVECs等简单的细胞类型,无法模拟真实的神经-血管相互作用,阻碍了全面理解不同脑区之间的相互作用。
7月8日,约翰斯·霍普金斯大学(QS排名第24位)研究团队在《Advanced Science》发表研究,构建了全球高度模拟胎儿大脑的多区域脑类器官(MRBOs) 模型,创新性地融合大脑皮层、中后脑等多脑区与复杂内皮系统,在细胞类型、转录组及功能层面验证了其可靠性,并揭示了内皮细胞在中后脑发育中的区域特异性作用,为理解神经-血管相互作用提供了全新视角,具有重要的基础研究与转化应用价值。
本研究中,研究人员将三种独立的类器官,即大脑皮层类器官、中后脑类器官和内皮类器官融合成一个统一结构,开发了多区域脑类器官(MRBOs) 新模型(产品上新丨环特hiPSC诱导分化脑类器官培养试剂盒),更好地模拟人胎儿大脑发育过程中的区域特异性与神经-血管相互作用。
01、研究亮点
开发了整合多脑区和复杂内皮系统的大脑类器官,将大脑皮层、中后脑类器官与多细胞类型的内皮类器官融合为一个整体结构(MRBOs),高度模拟了与人类胎儿大脑的发育相似性;
揭示了内皮细胞在中后脑发育中的区域特异性作用,发现内皮细胞通过VEGF、BMP、PDGF、IGF等信号通路支持中后脑中间祖细胞的维持与增殖,该效应在大脑皮层中不显著,具有明显的区域特异性;
通过多次诱导多能干细胞(iPSC)验证显示,GAD65、CTIP2等神经元标记物的表达重复性高达76–82%,系统稳定性良好,为研究神经发育障碍等提供了新平台。
02、主要研究成果
1. 成功构建多区域脑器官MRBOs模型
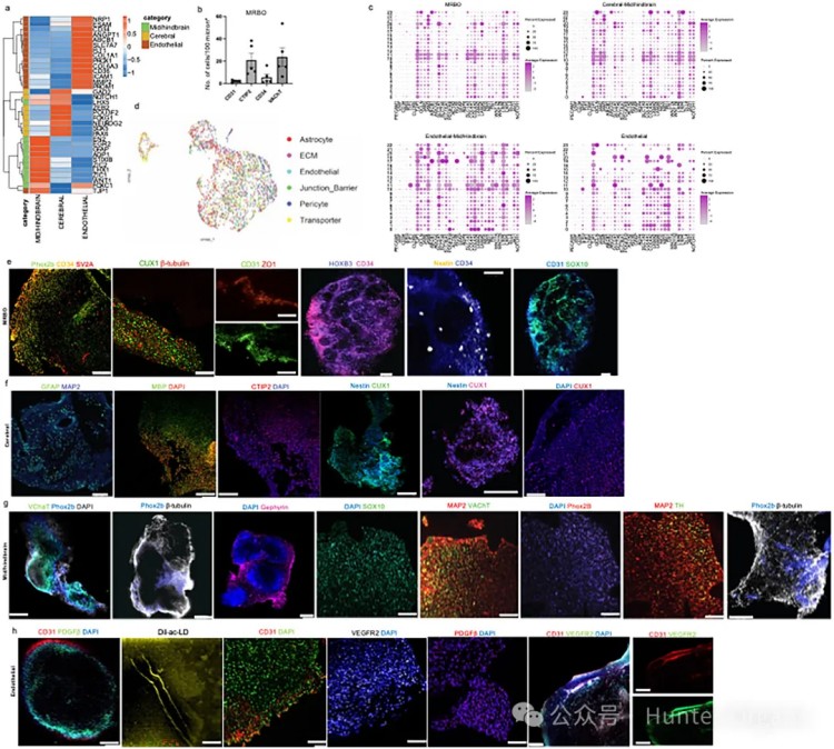
本研究通过分步诱导三株健康对照的多能干细胞(iPSC)系,系统化生成大脑皮层类器官、中后脑类器官和内皮类器官,并在第20天通过Matrigel融合,形成结构完整、定位明确的多区域类器官。
随后,通过对60天的多区域脑器官MRBOs,进行单核RNA测序分析结果显示,UMAP可视化显示出清晰的转录组簇,捕捉到MRBOs的完整细胞多样性,并鉴定出多个神经元群体和内皮细胞类型,证实了神经和血管成分的成功整合。基因本体(GO)分析结果显示,分化程度高的细胞,如神经元、少突胶质细胞等富集于神经发育、轴突发生等,而早期祖细胞、放射状胶质细胞等则富集于细胞增殖及有丝分裂过程。
研究人员还发现,多区域脑类器官与人胎儿大脑(Carnegie stage 12–16)的细胞簇重叠度达80%,表现出极高的发育相似性,这表明MRBOs能够高度模拟人胎儿大脑的发育。

图1
2. 多区域脑类器官的细胞异质性
为了全面描述细胞异质性并验证不同脑区的成功整合,研究人员对所有类器官类型(单个及组合)进行单细胞RNA测序分析显示,MRBOs包含皮层神经元(CUX1)、中后脑神经元(HOXB3)、内皮细胞(VEGFA)等多种细胞类型,且各类器官及其组合均保留了独特的细胞身份和区域特征。

图2
3. 内皮细胞对中后脑发育的区域特异性支持
随后,研究人员发现,只有在含有内皮组分的类器官中,才出现PHOX2B等表达中后脑标记物的中间祖细胞群。内皮细胞通过VEGF、BMP、PDGF、IGF等信号通路,支持中后脑中间祖细胞的维持与增殖,这表明,内皮细胞来源的旁分泌信号,对维持和增殖后脑发育中的中间祖细胞至关重要。
通过整合所有含大脑皮层成分的类器官及单独内皮类器官的数据进行分析,并未观察到内皮细胞对大脑皮层细胞成分产生显著影响,这表明内皮细胞主要影响后脑发育,而非大脑皮层发育,其具有明显的区域特异性。

图3
4. 多区域脑类器官展现出更复杂的神经活动模式
随后,研究人员对不同类器官类型(Day 35-65)进行微电极阵列 (MEA)电生理记录,结果显示,不同类器官类型随时间推移展现出不同的电生理特征,不同的脑区在功能上实现了充分整合。
其中,多区域脑类器官在培养60天后,其峰频率和爆发率显著增加 (p < 0.05),尖峰间隔缩短,网络活动模式变化最显著,表现出更复杂的神经活动模式,表明其神经网络功能整合优于单一脑区类器官。

图4
5. 多区域脑类器官细胞组织特征的二次验证
研究人员利用免疫组织化学、Buk RNA-seq及定量分析等对多区域脑类器官的细胞组织开展了进一步验证。热图显示各类器官高表达其区域特异性标记物,定量分析显示,MRBOs中存在多种细胞类型,CD31+、SV2A+、VAChT+、CD34+细胞数量显著,表明融合结构包含并维持了多种细胞谱系。
通过免疫组织化学(IHC)与血脑屏障结构初步验证,观察到与早期BBB发育相关的细胞和分子特征,包括内皮细胞、周细胞、紧密连接、转运体和星形胶质细胞的标记物。表达CD31、ZO-1等血脑屏障相关蛋白,表明MRBOS展现出初步的、与早期血脑屏障结构BBB形成相关的细胞组织特征。

图5
为了更好地助力脑类器官研究,环特生物已推出自主研发的新品——hiPSC诱导分化的脑类器官培养试剂盒,不含血清,成分明确,性能优异,即买即用,可用于调控人诱导多能干细胞分化为脑类器官的专业培养基,助您揭开生命科学研究的新篇章!欢迎新老客户咨询!
详情请点击:产品上新丨环特hiPSC诱导分化脑类器官培养试剂盒
03、编者点评
本研究成功开发了整合大脑皮层、中后脑和复杂内皮系统的多区域脑类器官 (MRBOs)模型,高度模拟了人胎儿脑发育过程,揭示了内皮细胞在区域脑发育中的关键作用,特别是通过旁分泌信号支持后脑中间祖细胞,展现了超越单一区域模型的功能整合潜力,为研究神经发育障碍、测试神经血管相互作用相关疗法提供了平台。
作为健康美丽产业CRO服务开拓者与引领者、斑马鱼生物技术的全球引领者,环特生物搭建了“斑马鱼、基因编辑、类器官、哺乳动物、人体”等多维生物技术服务体系,开展健康美丽CRO服务、科研服务、智慧实验室搭建三大业务。目前,环特已建立200多种斑马鱼模型,脑类器官、胃癌、心脏类器官及各种肿瘤类器官培养平台,欢迎有需要的读者垂询!
参考文献:
A. Kshirsagar, S. Kulkarni, et al. Multi-Region Brain Organoids Integrating Cerebral, Mid-Hindbrain, and Endothelial Systems. Adv. Sci. 2025. DOI: 10.1002/advs.202503768