13 年
手机商铺
入驻年限:13 年
成经理
浙江 杭州市 滨江区
实验室仪器 / 设备、抗体、试剂、细胞库 / 细胞培养、论文服务、技术服务
生产厂商 科研机构
公司新闻/正文
1356 人阅读发布时间:2025-08-13 10:48

编者按
现代社会中,睡眠不足已成为公共健康危机。睡眠不足会严重破坏生理稳态,损害发育、代谢平衡、免疫调节等,其标志性后果是中性粒细胞过度活化。然而,睡眠不足诱发中性粒细胞炎症的分子机制仍不清楚。7月21日,发表在《Advanced Science》(IF=14.1)的一项研究,首次利用斑马鱼、小鼠等实验动物模型,表明睡眠剥夺(SD)驱动的乳酸积累诱导组蛋白H3K18乳酰化,触发中性粒细胞过度活化,从而导致外周异常聚集和全身性细胞因子风暴,这可能是熬夜导致免疫力下降、慢性炎症的核心机制。这种代谢与表观遗传的相互作用,揭示了睡眠剥夺导致免疫失调的分子机制,为治疗睡眠相关的炎症性疾病提供了新靶点。
本研究中,研究人员构建了睡眠剥夺的斑马鱼模型(模型一览丨斑马鱼模型评价供试品改善睡眠功效),通过基因敲除Rorα或药物抑制糖酵解,可减轻中性粒细胞募集和炎症。这种代谢-表观遗传轴在进化上是保守的,这一点在昼夜节律斑马鱼中也得到了证实。
01、研究背景:睡眠与健康
睡眠是生理稳态的基石,对免疫平衡、认知功能和代谢调节至关重要。研究表明,睡眠不足会产生系统性后果,如免疫功能障碍、代谢综合征风险增加、慢性炎症性疾病加剧、神经毒物清除受阻、氧化应激和促炎细胞因子产生增多、中性粒细胞数量增加、促炎细胞因子水平升高等。而慢性压力、环境干扰等现代生活常态,又导致睡眠剥夺(SD)普遍化。然而,SD诱导免疫失调,特别是先天免疫细胞功能障碍的分子机制尚不清晰。
中性粒细胞作为先天免疫的第一道防线,通过活性氧(ROS)生成、脱颗粒和中性粒细胞胞外陷阱(NET)形成快速响应的抗菌反应。研究揭示,中性粒细胞会代谢重编程,以满足免疫激活的能量需求,动态调整其代谢状态。糖酵解成为驱动其效应功能的核心代谢途径。组蛋白H3K18乳酰化已被证实能够激活免疫相关的基因转录,这表明存在一种可能调节中性粒细胞活性的表观遗传机制。然而,睡眠剥夺是否影响中性粒细胞代谢或组蛋白乳酰化介导的表观遗传调控,目前尚不清楚。
本研究构建了睡眠剥夺的斑马鱼、小鼠等模型(模型一览丨斑马鱼模型评价供试品改善睡眠功效),首次阐明睡眠剥夺通过乳酸代谢-表观遗传修饰-炎症信号轴(Lactate-H3K18la-RORα)驱动中性粒细胞炎症的分子机制,发现组蛋白H3K18乳酰化(H3K18la)是连接代谢重编程与基因转录调控的关键表观遗传开关,为睡眠相关病理机制提供了新的见解。
02、主要研究成果
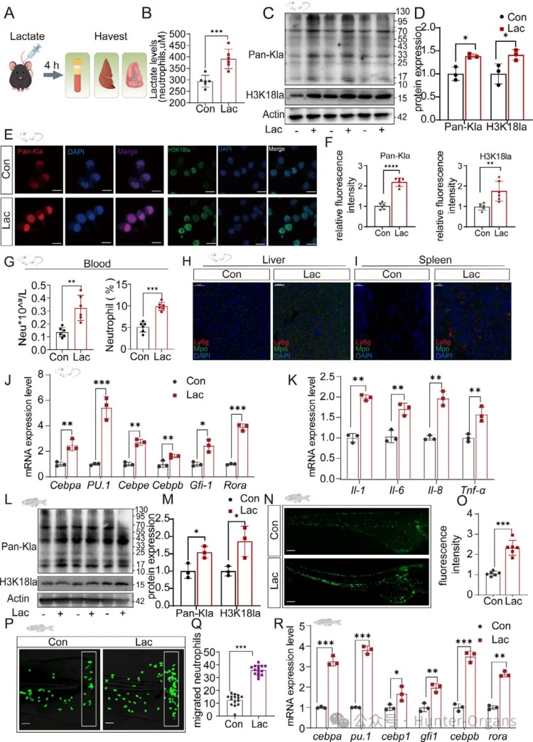
1. 睡眠剥夺(SD)会提高乳酰化水平
本研究先后构建了睡眠剥夺(SD)的小鼠、斑马鱼、猪模型,发现睡眠剥夺显著上调肝脏、血液、肌肉、脾脏等多个组织中Ldha和P300的表达,同时下调Hdac3的表达。
对斑马鱼进行的蛋白质印迹分析证实,睡眠剥夺的中性粒细胞中总蛋白乳酸化(Pan-Kla)和H3K18乳酸化(H3K18la)显著增加,明显高于对照组。这些结果还通过免疫荧光成像得到了进一步验证,成像显示睡眠剥夺的中性粒细胞中Pan-Kla和H3K18la的荧光强度增加。实验结果表明,睡眠剥夺激活了乳酰化修饰及其相关酶的表达,这可能是一种保守的免疫和代谢适应机制。

图1
2. 睡眠剥夺诱发系统性中性粒细胞炎症
研究人员评估了糖酵解和乳酸代谢抑制对中性粒细胞募集和炎症的影响,发现睡眠剥夺(SD)的小鼠、斑马鱼、猪外周血和组织中的中性粒细胞数量显著增加。对肝脏和脾脏组织进行免疫荧光分析显示,代谢干预后中性粒细胞浸润减少,Ly6G+和MPO+ 染色细胞增多。在SD条件下,伴随炎性因子风暴,促炎细胞因子如IL-1β/IL-6/IL-8/TNF-α 高表达,而代谢抑制后,其表达水平显著降低。
在斑马鱼模型中进行蛋白质印迹分析显示,2-DG和OXA同样能降低SD引起的斑马鱼蛋白Pan-Kla和H3K18la水平;两者均能显著减少SD导致的全身性中性粒细胞积累。在斑马鱼尾鳍损伤模型中,SD诱导的中性粒细胞募集被2-DG和OXA显著抑制;SD上调的中性粒细胞相关基因和促炎细胞因子表达被抑制。这些结果表明,糖酵解和乳酸生成在SD诱导的中性粒细胞活化和炎症中起关键作用,通过2-DG和OXA抑制这些代谢途径可减轻炎症反应。

图2
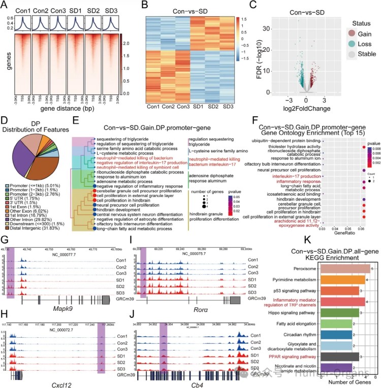
3. H3K18乳酰化介导的Rorα激活
随后,研究人员采用CUT&Tag测序,靶向检测了H3K18乳酰化(H3K18la)在基因组上的分布。实验结果显示,Rorα 基因的启动子区域在SD中表现出显著的H3K18la富集,这表明其直接受到乳酰化调控。此外,外源乳酸处理增强H3K18la修饰,激活RORα并加剧炎症;反之,抑制糖酵解(2-DG)或乳酸生成(OXA)可逆转表型。总之,SD增强了H3K18乳酰化,尤其是在Rorα基因的启动子区域,从而促进其转录激活。

图3
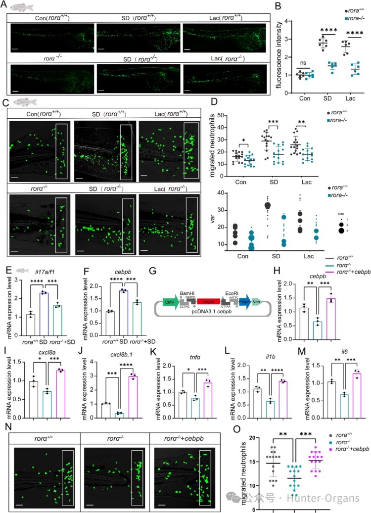
4. RORα介导中性粒细胞迁移与炎症反应
研究人员利用基因编辑技术构建了斑马鱼rora基因敲除(rorα−/−)模型(斑马鱼Crispant技术:基因功能研究新范式),并比较了野生型(rorα+/+ )和敲除型在SD、乳酸处理及尾鳍损伤模型中的差异,发现RORα通过调控C/EBPβ转录因子,从而促进中性粒细胞迁移相关基因,如CXCL8及炎性因子的表达。结果显示,在SD条件下,rorα−/−斑马鱼的中性粒细胞迁移和炎症反应相较于rorα+/+有所减弱,并且,乳酸(Lac)处理对rorα−/−斑马鱼的促炎效果也低于rorα+/+。
这表明,RORα是SD诱导的中性粒细胞过度活化和全身炎症的关键介质,其功能缺失可部分缓解SD或乳酸引起的炎症反应。

图4
目前,环特生物依托于国际前列的“斑马鱼、类器官、哺乳动物、人体”多维生物技术服务平台,并具备10余年斑马鱼基因编辑技术经验,构建了改善睡眠、抑菌、抗病毒等200多种功效与安全性评价模型,为广泛科研场景下的各类需求,提供“活体显微镜”级的、流程化、体系化的病毒感染机制解析、药物筛选研发、功效验证等技术服务解决方案。
03、编者点评
本研究构建了睡眠剥夺(SD)的小鼠、斑马鱼、猪模型,首次发现急性睡眠剥夺通过一个保守的代谢-表观遗传机制驱动全身性中性粒细胞炎症,揭示了SD诱导免疫失调的新分子通路,为治疗与睡眠剥夺相关的炎症性疾病提供了潜在靶点。作为健康美丽产业CRO服务开拓者与引领者、斑马鱼生物技术的全球引领者,环特生物搭建了“斑马鱼、基因编辑、类器官、哺乳动物、人体”等多维生物技术服务体系,开展健康美丽CRO服务、科研服务、智慧实验室搭建三大业务。目前,环特已建立200多种斑马鱼模型,胃癌、脑类器官、心脏类器官及各种肿瘤类器官培养平台,欢迎有需要的读者垂询!