13 年
手机商铺
入驻年限:13 年
成经理
浙江 杭州市 滨江区
实验室仪器 / 设备、抗体、试剂、细胞库 / 细胞培养、论文服务、技术服务
生产厂商 科研机构
公司新闻/正文
644 人阅读发布时间:2025-07-18 16:08

编者按
在发育、炎症或组织损伤过程中,巨噬细胞在体内巡逻,时刻准备清理凋亡细胞,维持组织稳态。但研究人员们长期困惑于:当一个巨噬细胞连续遇到多个凋亡细胞时,是如何快速调整自身状态,持续高效完成“清道夫”工作的?
传统观点认为巨噬细胞的转录重编程需要数小时,而2024年3月由华盛顿大学医学院等研究团队联合在Nature(IF=48.5)发表的突破性研究给出了惊人答案:巨噬细胞在遭遇凋亡细胞的几分钟内,便通过一种“转录暂停释放”机制快速激活关键基因表达,从而迅速提升胞葬能力。这项研究不仅揭示了免疫细胞快速应答的核心机制,还通过斑马鱼模型为未来疾病治疗提供了新靶点。
01、巨噬细胞的使命与未解之谜
在生命发育过程中或经历炎症、组织损伤时,每天都有数十亿细胞走向凋亡。巨噬细胞作为体内关键的“清道夫”,通过胞葬作用(efferocytosis)连续吞噬并处理这些凋亡细胞,维持组织稳态,这一过程对机体健康至关重要。
一旦胞葬作用效率低下,未及时清除的凋亡细胞会释放促炎因子,导致慢性炎症,进而引发动脉粥样硬化、炎症性肠病等多种疾病。
长期以来,研究人员困惑于一个问题:巨噬细胞如何能在短时间内快速调整其转录程序,实现连续高效的凋亡细胞清除?传统理论认为,巨噬细胞的转录响应需要数小时,但实际观察到的快速反应表明存在着未知的机制待揭晓。
02、巨噬细胞新机制的发现
2024年3月,华盛顿大学医学院等机构的研究人员在Nature上发表了题为《通过转录暂停释放快速释放巨噬细胞胞葬能力》的论文,首次揭示了巨噬细胞通过转录暂停/释放机制在几分钟内开启“超强吞噬”模式。
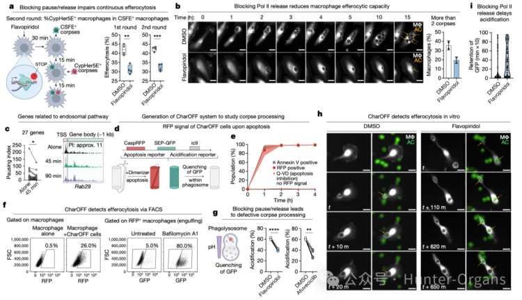
1. 转录暂停释放:分钟级响应的关键开关
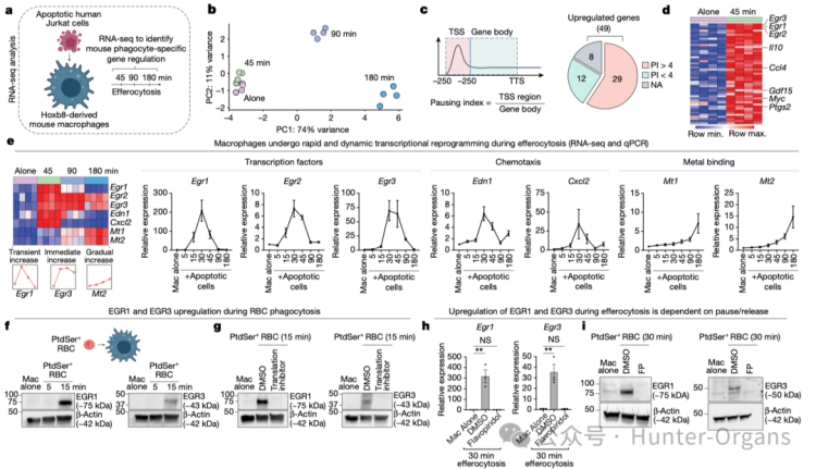
研究发现,当巨噬细胞遭遇凋亡细胞后,RNA聚合酶II(Pol II)在启动子近端暂停(20-60核苷酸位置),并在几分钟内释放,快速生成全长mRNA,驱动吞噬相关基因表达。
研究人员通过精确核运行测序(PRO-seq)、RNA测序和ATAC-seq等多组学技术整合分析,绘制了巨噬细胞在胞葬作用中的动态转录调控全景图。结果显示,这种机制仅特异性调控胞葬作用,不影响Fc受体介导的吞噬或细菌清除。

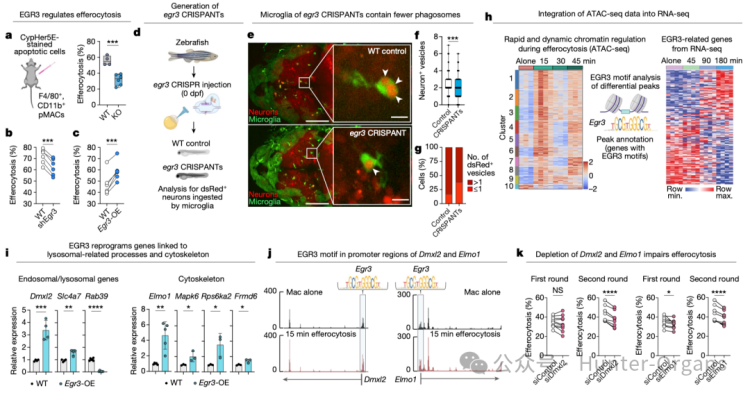
2. EGR3:核心调控因子的发现
研究团队确认了一个关键转录因子——EGR3,它受转录暂停/释放机制显著调控,并参与巨噬细胞基因重编程,特别是细胞骨架重构和凋亡细胞处理相关基因。
实验表明,当阻断Pol II暂停,如抑制CDK9激酶后,小鼠和人类巨噬细胞的连续胞葬能力显著受损,但非凋亡性吞噬,如细菌清除能力并不受影响。这一现象在体外和斑马鱼实验中均得到验证,凸显了该机制在生理条件下的重要性。

3. 吞噬体酸化的新机制
研究还利用溶酶体探针和新型遗传荧光报告系统,揭示了转录暂停/释放调控吞噬体酸化进程——凋亡细胞降解的关键步骤。当EGR3缺失时,吞噬体酸化延迟,证明转录重编程直接调控溶酶体功能,这一发现填补了巨噬细胞处理凋亡细胞的机制空白。

4. 斑马鱼模型对EGR3的关键验证作用
EGR3作为一种锌指转录因子,与阿尔茨海默病等神经精神疾病有关。为验证EGR3在体内的功能,该研究团队基于斑马鱼胚胎透明、易于观察等独特优势,采用斑马鱼基因编辑技术进行了验证。
通过基因编辑技术创建egr3缺陷斑马鱼胚胎,并检测小胶质细胞在视神经结节中的胞葬作用,实验结果显示,这些斑马鱼的小胶质细胞,如脑内巨噬细胞等对凋亡神经元的吞噬能力显著下降,成熟吞噬体数量减少。这一发现直接支持了EGR3在体内胞葬作用中的关键作用,并将体外分子机制与整体生理功能联系起来。

此外,利用斑马鱼胚胎通体透明的特性,研究人员用荧光蛋白标记技术直观展示巨噬细胞与靶细胞的相互作用,这种活体成像技术为研究细胞动态行为提供了无可比拟的优势。斑马鱼尾部静脉和静脉丛细胞中的清道夫内皮细胞,在清除有毒分子方面发挥着关键作用,这一发现为理解巨噬细胞以外的免疫清除机制提供了新视角。
目前,环特生物搭建了“斑马鱼、类器官、哺乳动物、人体”多维生物技术服务体系,并具备10余年斑马鱼基因编辑技术经验,具有功能研究周期短、表型直观、活体分子机制快速验证和产卵量大、阳性表型个体多的优势,可为广泛科研场景下的各类需求,提供流程化、体系化、模块化的斑马鱼Crispant技术服务等。(详情请点击:斑马鱼Crispant技术:基因功能研究新范式)

03、编者点评
本研究发现颠覆了“巨噬细胞转录响应需数小时”的传统观点,提出了 “分钟级转录重编程”新范式,这种快速响应机制确保巨噬细胞能在组织微环境中高效连续工作。这不仅深化了对免疫细胞动态应答的理解,也为靶向转录动力学的疗法开辟了新路径。
通过EGR3缺陷斑马鱼模型验证了脑内巨噬细胞等小胶质细胞对凋亡神经元的清除能力下降,吞噬体成熟受阻,证实了EGR3转录因子在体内的重要性;实验还表明了Pol II暂停/释放缺陷可能参与动脉粥样硬化等慢性炎症的发病过程。当胞葬作用失效时,凋亡细胞累积会触发炎症级联反应,揭示了炎症性疾病的潜在新靶点。
作为健康美丽产业CRO服务开拓者与引领者、斑马鱼生物技术的全球领跑者,环特生物搭建了“斑马鱼、基因编辑、类器官、哺乳动物、人体”等多维生物技术服务体系,开展健康美丽CRO服务、科研服务、智慧实验室搭建三大业务。目前,环特已建立200多种斑马鱼模型,胃癌、脑类器官、心脏类器官及各种肿瘤类器官培养平台,欢迎有需要的读者垂询!