13 年
手机商铺
入驻年限:13 年
成经理
浙江 杭州市 滨江区
实验室仪器 / 设备、抗体、试剂、细胞库 / 细胞培养、论文服务、技术服务
生产厂商 科研机构
公司新闻/正文
674 人阅读发布时间:2025-06-19 17:16

编者按
知母 (Anemarrhena asphodeloides Bge., AAB) 是一种传统药用植物,在延缓衰老方面有着悠久的历史。然而,其多糖的抗衰老作用尚未得到充分研究。
今天,我们分享2024年12月27日发表在INT J BIOL MACROMOL(IF=7.7)的一项研究成果,该研究首次利用斑马鱼、细胞等多种模型探究了知母多糖(AABP)的抗衰老活性,并发现一种葡甘聚糖AABP-1a,为深入研究知母抗衰老机制提供了理论基础。
AABP-1a 的分子量 (MW) 测定为 210.062 kDa,主要由葡萄糖和甘露糖组成,摩尔比约为 4:1。研究表明,AABP-1a 具有抗氧化能力,并能改善由衰老标志物,如 p53、p21、p16 和 SASP介导的细胞周期停滞,减少受损DNA的积累。它能降低斑马鱼体内酸性衰老相关β-半乳糖苷酶(SA-β-Gal)活性,延长秀丽隐杆线虫的寿命,并减少脂褐素的表达。
文章题目
Structural characterization and anti-aging activity investigation of a polysaccharide from Anemarrhena asphodeloides Bge
杂志:International Journal of Biological Macromolecules(IF=7.7)
发表时间:2024年12月27日
01、研究亮点
• 首次探究了知母多糖 (AABP) 的结构和抗衰老活性,并采用斑马鱼、体外细胞、秀丽隐杆线虫等多种模型系统验证了AABP-1a的抗衰老作用,发现其在多种模型中均表现出优异的抗衰老效果;
• 首次从知母中分离出具有显著抗衰老活性的葡甘聚糖AABP-1a,并通过FT-IR分析、刚果红试验、扫描电子显微镜(SEM)分析、甲基化分析、核磁共振谱分析等多种技术详细表征了其结构;
• 揭示了AABP-1a通过其抗氧化能力、调控细胞周期关键通路,如p53/p21、p16以及抑制 SASP等多重作用机制协同发挥抗衰老效果,为天然、安全、有效的抗衰老候选分子的开发提供了科学依据。
02、研究背景
细胞衰老,即由DNA损伤、端粒缩短或氧化应激等引发的一种细胞周期停滞的状态,现已成为生物学和老年医学领域的核心议题。近年来,科学界对揭示细胞衰老机制的关注度日益提升。值得注意的是,细胞停止分裂与释放衰老相关分泌表型(SASP)密切相关,SASP表型可能会通过影响周围组织来促进衰老相关疾病的发生。
在抗衰老领域,尽管已开发出二甲双胍、雷帕霉素和β-烟酰胺单核苷酸(NMN)等合成化合物用于延缓衰老及预防相关疾病,但其长期使用可能伴随着肝毒性、视网膜功能障碍等副作用。因此,对安全有效的天然抗氧化剂的需求日益增长,以延缓衰老并降低衰老相关疾病风险的发生。
生物活性多糖因其在免疫调节、抑制肿瘤生长、抗病毒、降低氧化应激水平、降血糖等方面的治疗特性,已成为全球研究热点,尤其是多糖的抗衰老作用,引起全球学者的广泛关注。研究表明,多种植物多糖具有显著的抗衰老作用,其中具有突出抗衰老功效的葡甘露聚糖成为了重点研究对象。
本研究以百合科植物知母(AAB)为研究对象,其广泛分布于中国,以清热泻火、滋阴润燥的功效而著称。知母富含甾体皂苷、生物碱、双苯吡酮、木脂素、多糖、氨基酸、挥发油等多种成分,其中多糖约占其根茎成分的30%。尽管知母中的皂苷相关药理研究备受关注,但其多糖的结构与药理潜力尚未被充分挖掘。
本研究中,研究人员首次从知母中分离纯化出抗衰老成分——葡甘聚糖AABP-1a,全面阐明了其结构,并通过斑马鱼、细胞、秀丽隐杆线虫等多种模型系统验证了AABP-1a的抗衰老作用,初步阐明了AABP-1a的抗衰老机制,表明其通过抗氧化与细胞周期调节等协同发挥抗衰老作用,为AABP-1a在抗衰老领域的产品开发与应用提供了理论基础。
研究结果显示,AABP-1a的分子量 (MW) 为210.062kDa,主要由葡萄糖和甘露糖组成,其摩尔比约为4:1。AABP-1a 的主链主要由→4)-2Ac-\β-Man(1→ 和→4)-\β-Glc(1→ 以及少量支链→4,6)-\β-Glc(1→和→3,4)-\β-Glc(1→构成,支链部分由→6)-\β-Glc(1→ 和 t-\α-Glc(1→ 组成。AABP-1a 具有抗氧化能力,并能改善由衰老标志,如p53、p21、p16 和 SASP介导的细胞周期停滞,减少受损DNA的积累。此外,它能降低斑马鱼体内SA-\β-Gal的活性,延长秀丽隐杆线虫的寿命并减少脂褐素 (lipofuscin) 的表达。
03、研究结果
1. 多糖的提取、纯化、分馏及单糖组成
知母通过水提和初步纯化,获得12.31%的多糖(AABP)。从AABP中分离得到中性多糖(AABP-1)及3种酸性多糖,AABP-1的回收率为33.14%。随后,进一步纯化中性多糖AABP-1,获得2种中性多糖AABP-1a和AABP-1b。使用AABP-1a(210.062kDa)来表征其结构并分析其生物活性,并通过BCA法定量检测AABP-1a的蛋白含量极低,仅有0.27%。采用间羟基联|苯法测定AABP-1a不含酸性多糖。
单糖组成分析表明,AABP-1a由甘露糖(Man)和葡萄糖(Glc)组成,其摩尔比为4:1,这表明AABP-1a是一种葡甘聚糖,而甘露糖是构成AABP-1a的主要单糖。

图1
2. AABP-1a的结构表征
研究人员首次通过FT-IR分析、刚果红实验、扫描电子显微镜(SEM)分析、甲基化分析、核磁共振谱分析等多种技术详细阐明了AABP-1a的精细结构。多种技术分析显示,AABP-1a 的主链主要由O-乙酰化的→4)-\β-Manp-(1→和→4)-\β-Glcp-(1→ 组成;支链包含少量 →4,6)-\β-Glcp-(1→ 和 →3,4)-\β-Glcp-(1→;支链末端由 →6)-\β-Glcp-(1→ 和 t-\α-Glcp-(1→ 构成。
刚果红实验证实,随着NaOH溶液的浓度从0升高到0.4摩尔/升,AABP-1a可观测到整个光谱范围内的红移现象,这表明AABP-1a具有稳定的三重螺结构表征。SEM分析显示,在5000x的放大倍率下,其具有疏松多孔的纤维状形态。

图2
3. AABP-1a在体外的抗氧化活性
自由基,又称游离基,由单个不配对电子的原子、分子、离子或基团组成,被认为是细胞衰老的关键因素。它们的高反应性可以与细胞成分,如DNA、脂质和其他分子等相互作用,引起氧化损伤并促进多种疾病的发生。具有较高自由基清除率的化合物有望延缓细胞及组织的衰老。
研究表明,AABP-1a具有强大的自由基清除能力,且AABP-1a在特定浓度范围内,对DPPH和羟自由基的清除效率与浓度有关。值得注意的是,在10mg/mL的浓度下,AABP-1a对DPPH自由基的清除率为54.92%,对羟自由基的清除率为67.72%,这表明它具有显著的抗氧化特性。
4. 斑马鱼揭示AABP-1a对SASP、SA-β-gal及细胞周期分布的影响
衰老相关分泌表型(SASP),即细胞在衰老过程中呈现的一种与年龄相关的分泌表型。随着细胞老化,会生成种类繁多的细胞因子、细胞外基质成分及其他生物活性分子,这些分子在调节细胞环境、参与与邻近细胞、免疫细胞和内皮细胞的相互作用中起着重要的作用,从而影响周围组织的功能和状态。为了研究AABP-1a 对常见 SASP 事实的潜在影响,研究人员采用qRT-PCR实验检测了IL-6、IL-1B、MMP3、EMGB1和 RANTES的MRNA表达。结果表明,AABP-1a可以在斑马鱼抗衰老模型中显著逆转SASP的表达(p<0.05),AABP-1a可能具有抗炎特性、减缓衰老相关过程、增强细胞微环境等多种作用,并可能在减缓与衰老相关的变化、提升机体整体健康水平和功能方面起到一定作用。

图3
SA-β-gal在细胞衰老过程中起着关键作用,其常与SA-β-gal活性增加有关。作为细胞衰老的经典指标,它被用来表征细胞的衰老状态。研究中,SA-β-gal表达的显著升高表明斑马鱼抗衰老模型的成功建立。采用不同浓度的AABP-1a进行处理后,SA-β-gal表达的指数显著降低(p<0.001)。为了进一步验证实验结果的可信度,研究人员还研究了斑马鱼抗衰老模型中,AABP-1a对SA-β-gal染色的影响。结果显示,这些指标的趋势与细胞模型中观察到的趋势完全一致(图3G、I),这进一步证实了AABP-1a的抗衰老作用。
细胞老化的一个显著特征是细胞周期停滞。当生长停止时,由于显性细胞周期抑制剂的表达,细胞无法启动DNA复制。在本研究中,研究人员探究了AABP-1a对细胞周期的影响。结果显示,79.4%的H_2 O_2诱导的人脐静脉内皮细胞(HUVECs)处于G0/G1期,而只有7.57%处于S期。相比之下,未处理的细胞中G0/G1期和S期的比例分别为55.48%和30.8%,这表明HUVECs的细胞周期停滞在G0/G1期。AABP-1a预处理显著降低了G0/G1期细胞的比例,M剂量66.6%(图3H),由此可以推测AABP-1a可能通过改善周期阻滞来达到抗衰老效果。
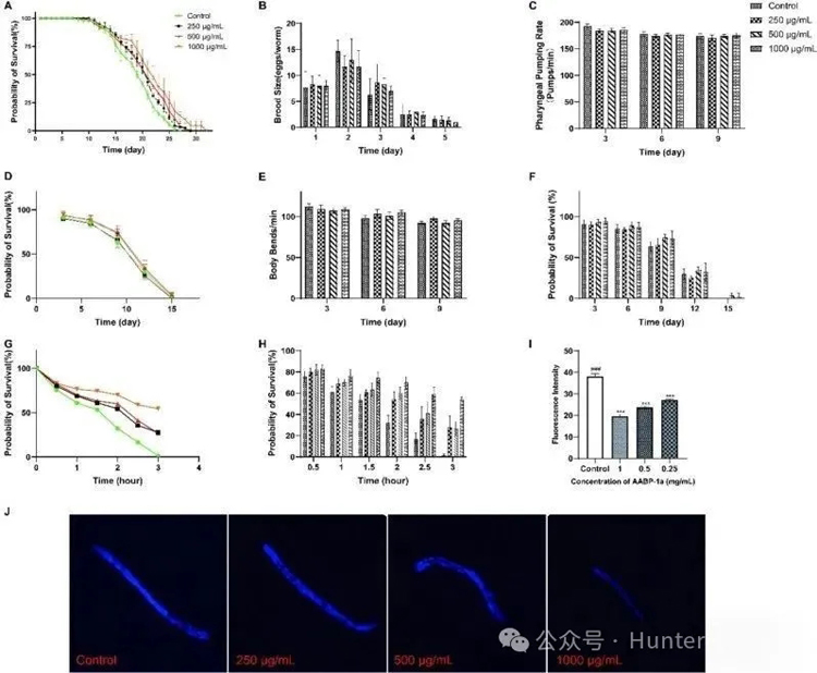
5. AABP-1a对秀丽隐杆线虫的影响
随着细胞老化,寿命是线虫老化过程中最直观的评价指标。研究人员探究了不同剂量的AABP-1a对秀丽隐杆线虫寿命的影响。结果显示,在500ug/mL浓度下,AABP-1a可使秀丽线虫的存活率提高8.69%(图4A)。实验期间处理组的线虫繁殖能力、咽泵频率和身体弯曲次数与对照组无显著差异,这表明,AABP-1a处理组保持正常的健康状态,AABP-1a具有安全性及潜在的抗衰老作用。
抗氧化剂和氧化应激途径可能导致线虫寿命缩短,热应激还可能导致线虫的寿命缩短。随后,研究人员在热应激和氧化应激条件下,评估了AABP-1a对线虫存活率的影响。实验表明,AABP-1a在热应激条件下对线虫存活率无显著影响,但在氧化应激条件下,则可以显著延长线虫的寿命。
脂褐质,是细胞氧化的产物,也是衰老的关键标志物,其积累水平在秀丽隐杆线虫中可以被检测到。实验结果表明,低、中、高浓度的AABP-1a处理组均显著降低线虫体内的脂褐素水平(p < 0.05)。

图4
6. AABP-1a对p53/p21、p16信号通路的影响
由于AABP-1a能够通过促进细胞周期停滞来表现其抗衰老效果,研究人员进一步探究了AABP-1a如何影响细胞周期。p53是一种重要的肿瘤抑制蛋白,当细胞遭受DNA损伤或其他压力时会被激活,激活的p53可以通过多种途径来调节细胞周期,p53可以直接促进p21的表达。p21则是一种细胞周期抑制蛋白,能抑制细胞周期蛋白激酶CDK的活性,阻止细胞进入S期及G2/M期,从而导致细胞周期停滞,并抑制细胞增殖。p16,也称为CDKN2A,是另一种重要的细胞周期抑制蛋白,通过抑制CDK4和CDK6的活性来阻止细胞进入S期和G2/M期。p16通常在细胞衰老和肿瘤抑制中发挥作用,其异常表达与多种细胞中异常生长的发生和进展密切相关。
细胞及斑马鱼衰老模型的实验结果显示,与对照组相比,模型组p53/p21和p16的mRNA表达水平显著升高(p<0.001),而采用高、中、低浓度的AABP-1a进行处理后,与模型组相比,p53/p21和p16的mRNA表达水平则显著降低(p<0.001)。因此,可以初步推断AABP-1a可能通过p53/p21及p16信号通路影响细胞周期,从而发挥抗衰老作用。

图5
04、编者点评
本研究首次从知母中分离出具有显著抗衰老活性的葡甘聚糖AABP-1a,并详细表征了其结构。AABP-1a 在细胞、线虫和斑马鱼多种模型中均表现出优异的抗衰老效果,如延长寿命、减轻氧化损伤、改善细胞周期停滞、抑制衰老相关分泌表型和降低衰老标志物水平等,其作用机制涉及抗氧化、调控p53/p21和p16信号通路等多方面。该研究不仅丰富了天然多糖抗衰老的理论基础,也为开发基于知母多糖的新型抗衰老产品提供了重要依据,未来的研究将聚焦于深入阐明其作用靶点及构效关系。
作为健康美丽产业CRO服务开拓者与引领者、斑马鱼生物技术应用企业,环特生物搭建了“斑马鱼、类器官、哺乳动物、人体”多维生物技术服务体系,开展健康美丽CRO服务、科研服务、智慧实验室搭建三大业务。目前,环特已建立200多种斑马鱼模型,胃癌、脑类器官、心脏类器官及各种肿瘤类器官培养平台,欢迎有需要的读者垂询!