13 年
手机商铺
入驻年限:13 年
成经理
浙江 杭州市 滨江区
实验室仪器 / 设备、抗体、试剂、细胞库 / 细胞培养、论文服务、技术服务
生产厂商 科研机构
公司新闻/正文
318 人阅读发布时间:2025-05-20 17:06

编者按
颅内动脉瘤(Intracranial aneurysm,IA),是一种常见的脑血管疾病,多发生在颅内动脉管壁上的异常膨出,常造成蛛网膜下腔出血,甚至导致死亡或严重残疾。尽管全基因组关联研究已确定几个与IA相关的常见遗传变异位点,但目前对IA具有较大影响的遗传基因变异机制尚不清楚。
今天,我们分享由耶鲁大学医学院发表在Nature Medicine上的题为“PPIL4 is essential for brain angiogenesis and implicated in intracranial aneurysms in humans”的一项研究成果。该研究利用斑马鱼揭示了一种新的PPIL4依赖的Wnt信号通路机制,并发现PPIL4是IA的易感基因,表明了PPIL4-Wnt通路在脑血管发育中的核心地位,为颅内动脉瘤的遗传风险评估和精准治疗提供了理论依据。
全外显子组测序(WES)结果显示,在家族性和IA索引病例中,肽基脯氨酰顺反式异构酶NIMA相互作用蛋白4(PIN4)的PPIL4中罕见有害突变显著富集。斑马鱼实验结果发现,PPIL4缺失会导致脑出血、脑血管形态缺陷和Wnt信号受损等。野生型PPIL4通过结合血管生成调节剂、Wnt激活剂JMJD6来增强Wnt信号通路,而IA突变型的PPIL4则不会增强Wnt信号通路。
文章题目
PPIL4 is essential for brain angiogenesis and implicated in intracranial aneurysms in humans
杂志:Nature Medicine(IF=58.7)
发表时间:2021年12月9日
作者:Tanyeri Barak, Emma Ristori, Murat Günel,Stefania Nicoli,Ketu Mishra-Gorur等
单位:美国耶鲁大学医学院等
01、研究亮点
利用全外显子组测序发现了PPIL4这一颅内动脉瘤易感基因,在家族性和散发性颅内动脉瘤(IA)患者中首次发现PPIL4基因的罕见缺失突变显著富集,揭示了其与IA发病风险的直接关联;
• 利用斑马鱼模型发现PPIL4缺失会导致脑血管形态异常、颅内出血及Wnt信号受损,实现了PPIL4-Wnt信号通路的机制突破;
• 成功揭示了PPIL4依赖性信号通路在维持脑血管结构功能中起关键作用,其突变可破坏血管内皮细胞的稳态,导致动脉瘤形成。
02、研究背景
颅内动脉瘤多为发生在颅内动脉管壁上的异常膨出,是造成蛛网膜下腔出血,甚至导致死亡或严重残疾的首位病因。在脑血管意外中,仅次于脑血栓和高血压脑出血,位居第三。数据显示,颅内动脉瘤影响近3%的人口,全世界每年报告约50万出血性中风,近四分之一的受害者在到达医院之前死亡。
尽管全基因组关联研究已确定几个与IA相关的常见遗传变异位点,但要预测谁可能易患这种遗传性颅内动脉瘤是非常困难的,目前仍难以确定可能引发成人动脉瘤风险增加的基因,识别具有大效应的颅内动脉瘤的遗传形式也尚未成功。
本研究中,研究人员发现肽基脯氨酰异构酶样4(PPIL4)依赖的相关信号通路机制,该机制对于脑血管的生成和脑血管完整性地维持起到重要作用,并与颅内动脉瘤相关。
研究人员利用全外显子组测序分析了300多名颅内动脉瘤患者的基因组,发现与一般人群相比,PPIL4在颅内动脉瘤患者中显著突变。
他们利用斑马鱼实验验证了PPIL4对于脑血管的形态功能性和完整性起重要作用,发现PPIL4通过与互作蛋白相互作用增强相关信号通路进而促进脑血管发育和完整性。实验结果显示,ppil4缺失的斑马鱼中,脑血管分支损伤严重,数量减少;在回补实验中,加入PPIL4野生型可以增加脑血管分支的产生,而G132S突变则不发挥功能。
这不仅为疾病发病机制提供了遗传和机制窗口,而且为IA筛查、早期诊断和治疗的新途径提供了显著的潜力,为临床诊断和治疗提供新思路。
03、研究结果
1. 全外显子组测序分析罕见且有害的PPIL4 基因突变
为了探究IA的罕见变异,研究人员从66个欧洲颅内动脉瘤家庭队列中筛选出4个家庭,并对其进行全外显子组测序(Whole Exome Sequencing, WES)分析,发现PPIL4 存在一种错义突变(G132S),并预测出PPIL4的第132位甘氨酸突变为丝氨酸(G132S),该突变破坏了临近氨基酸V129和远端V12的空间位阻。
随后,研究团队在430个欧洲索引病例中发现了PPIL4突变并筛选了三种罕见的有害突变,而2886名对照队列中没有发现有害突变。该结果验证了,PPIL4突变在高血压等疾病患者群体中显著富集,突变携带者的动脉瘤风险显著高于普通人群。

图1
2. 利用斑马鱼评估ppil4对脑血管系统的作用
PPIL4(Peptidylprolyl Isomerase-Like 4)是一种肽基脯氨酰顺反异构酶,包含一个RNA识别基序、一个类似PPIase的功能结构域,但其基因功能尚不清楚。为了探究PPIL4的基因功能,研究人员利用斑马鱼基因编辑技术构建了ppil4突变斑马鱼。
为了进一步评估ppil4对脑血管系统的作用,研究人员对斑马鱼血管内皮细胞进行绿色荧光蛋白(GFP)标记后发现,PPIL4对脊椎动物脑血管生成至关重要。实验结果表明,ppil4缺失的斑马鱼中,脑血管分支损伤严重,数量减少;在回补实验中,加入PPIL4野生型可以增加脑血管分支的产生,而G132S突变则不发挥功能,这表明ppil4 在区域特异性血管生成中的重要作用和G132S突变的致病性。

图2

图3
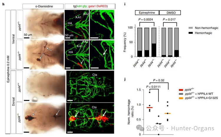
此外,研究人员还使用肾|上腺素开展了斑马鱼血流动力学应激实验,发现野生型PPIL4可通过激活Wnt信号促进血管生成,而IA相关突变型则丧失这一功能。结果显示:与野生型相比,ppil4−/−胚胎在大脑和主动脉弓动脉均出现更高频率的出血,该表型可通过单细胞期注射hPPIL4WT mRNA进行挽救,而注射hPPIL4G132S mRNA则没有挽救效果。这表明,PPIL4对脑血管的形态功能性和完整性起着重要作用。

图4
3. PPIL4与JMJD6相互作用的机制研究
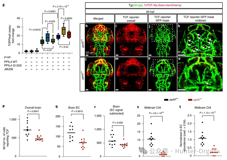
随后,研究人员通过单细胞RNA测序及KEGG信号通路分析发现,Wnt信号通路被富集。免疫共沉淀与免疫荧光染色实验表明,PPIL4与JMJD6相互作用,且突变体PPIL4 G132S会影响其与JMJD6的相互作用。
进一步实验发现,PPIL4与JMJD6相互作用是Wnt信号激活的核心环节,该复合物通过调控β-catenin的稳定性促进血管内皮细胞增殖和迁移。PPIL4突变导致JMJD6结合能力下降,进而抑制Wnt通路,最终引发脑血管结构缺陷。这表明,PPIL4 是一种新的Wnt信号通路,PPIL4 缺失观察到的脑血管缺陷可能是由于PPIL4-JMJD6相互作用,Wnt信号减弱造成的。

图5

图6
04、编者点评
本研究利用斑马鱼发现了肽基脯氨酰异构酶样4(PPIL4)依赖的相关信号通路机制,揭示了PPIL4对脑血管生成至关重要,并与颅内动脉瘤相关。PPIL4通过与已知的血管生成调节剂和Wnt信号分子JMJD6结合,增强了Wnt信号,进而促进脑血管发育和完整性。该机制对脑血管的生成和脑血管完整性地维持起到重要作用,为临床诊断和治疗提供了新思路。
作为健康美丽产业CRO服务开拓者与引领者、斑马鱼生物技术应用企业,环特生物搭建了“斑马鱼、类器官、哺乳动物、人体”多维生物技术服务体系,开展健康美丽CRO服务、科研服务、智慧实验室搭建三大业务。目前,环特已建立200多种斑马鱼模型,胃癌、脑类器官、心脏类器官及各种肿瘤类器官培养平台,欢迎有需要的读者垂询!