13 年
手机商铺
入驻年限:13 年
成经理
浙江 杭州市 滨江区
实验室仪器 / 设备、抗体、试剂、细胞库 / 细胞培养、论文服务、技术服务
生产厂商 科研机构
公司新闻/正文
1349 人阅读发布时间:2025-03-18 16:14
编者按
近日,随着“体重管理三年行动”的正式开启,减肥成为了全民热议话题。减肥不是意志力的角斗场,而是一场精准调控的生命科学实践。如何科学有效地进行体重管理?哪种减肥方法更安全、更有科学依据?……
当无数人仍困于传统减肥方法的“反弹魔咒”和副作用,当无数人还在纠结“管住嘴”与“迈开腿”的古老命题时,《Nature》等顶刊的研究一次次为我们揭示着体重调控的深层密码,从大脑神经元对食欲的精准调控,到肠道菌群与代谢的隐秘对话,从肥胖对身体及认知的影响,到运动产生的代谢物能有效降低食欲……唯有科学,可以真正重塑我们对体重管理的认知。让我们跟随《Nature》,一探体重管理的科学密码,开启科学减重新纪元——
01、肥胖对身体及认知的影响
1. 长期肥胖损害大脑形态、连接和认知,而减肥可逆转伤害:
2025年3月3日,香港理工大学仇安琪研究团队在《Nature Mental Health》 上发表研究成果——《Long-term obesity impacts brain morphology, functional connectivity and cognition in adults》。该研究证实,长期肥胖会影响成年人的大脑形态、功能连接和认知功能,而减肥能够部分逆转肥胖对大脑认知的损害。

研究团队利用英国生物样本库(UK Biobank)50538 名参与者的数据,通过对参与者体重指数(BMI)等传统指标、腹部脂肪、体脂分布等新肥胖指标进行了多变量分析,通过对肥胖者十年间的纵向变化情况,揭示成年人纵向肥胖轨迹与大脑形态、功能连接和认知功能变化之间的复杂神经机制。
结果显示,与低度肥胖稳定组相比,肥胖递减组的个体对大脑结构和认知表现的不良影响最小。相反,肥胖递增组、中等肥胖稳定组和高度肥胖稳定组与大脑形态、功能连接和认知能力的进行性损害相关。下降、升高、中稳定、高稳定组表现出渐进性的大脑损伤,从皮层厚度轻微异常和功能连接变化,逐步发展为广泛的大脑损伤,并伴随着不同程度的认知能力下降。

图1 肥胖发展轨迹对皮质厚度(左列)、皮质下体积(中列)和功能连接(右列)的影响
2. 肥胖会增加癌症风险,与肺腺癌等癌种的特定致癌突变有关:
肥胖会增加患癌风险?这绝不是危言耸听。2023年4月2日,美国圣路易斯大学Ryan M. Teague团队在Nature communications发表 “Obesity-related T cell dysfunction impairs immunosurveillance and increases cancer risk”,揭示了肥胖相关的T细胞功能障碍会损害免疫监测功能并增加癌症风险。
动物实验结果表明,肥胖动物的免疫功能障碍是肿瘤发生的主要危险因素,表明免疫监视受损可能导致肥胖个体的癌症发病率更高。

图2 肥胖宿主的免疫功能障碍增加患癌风险
2024年10月28日,纪念斯隆·凯特林癌症研究中心(MSKCC)研究团队也在《Nature Genetics》发表研究成果,通过分析MSK-IMPACT数据库中3万余名癌症患者的数据,发现肥胖与特定癌症相关突变之间存在显著联系,包括肺腺癌中的EGFR、KRAS、SETD2,未知原发癌中的BAP1和POLE,以及子宫内膜样癌中的POLE,尤其是肺腺癌,BMI较高的患者中KRAS突变更加常见。

来源:Tang C, Castillon VJ, Waters M, et al. Obesity-dependent selection of driver mutations in cancer. Nat Genet. Published online October 28, 2024
02、科学减肥策略:从运动、饮食到神经调控
1. 生命在于运动:运动产生的代谢物能有效降低食欲,抵御肥胖
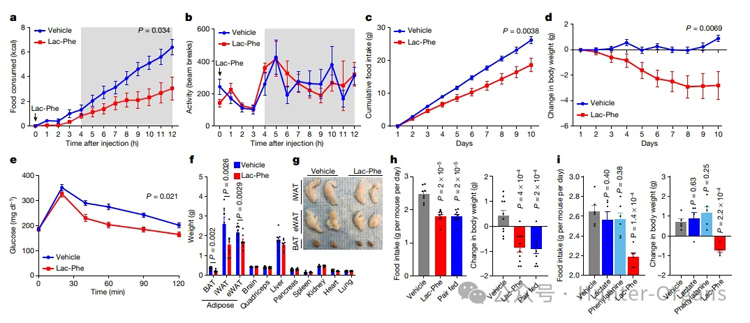
“身体锻炼好,八十不服老”,运动已被证明可以预防肥胖和与肥胖相关的疾病。2022年6月15日,美国贝勒医学院徐勇团队联合斯坦福大学医学院病理学系 Jonathan Z. Long 团队在《Nature》杂志发表题为“An exercise-inducible metabolite that suppresses feeding and obesity”的研究成果。该研究发现运动中产生的一种代谢物能够有效地减少实验小鼠的食物摄入量,体重减轻,葡萄糖耐受改善,阐释了运动对生理和代谢健康的长期益处。

图3 Lac-Phe 抑制食物摄入量和肥胖,改善葡萄糖稳态
此外,本研究还对经常锻炼人群的血浆代谢物进行分析,发现短跑运动导致人体血浆中的 Lac-Phe 显著升高,其次是抗阻训练,最后是耐力训练。这些结果表明 Lac-Phe是人类中受运动调节的代谢物之一, 可能是提高人类机体健康水平的重要靶标,也为运动锻炼对人类健康的益处提供更多的见解,并可能创造新的体重干预方式。
2. 饮食调控:少吃有益,但切勿过度节食减肥,可能会缩短寿命
2024年10月9日,美国杰克逊实验室研究团队在《Nature》上发表题为" Dietary restriction impacts health and lifespan of genetically diverse mice "的研究成果。动物实验研究结果表明,饮食限制有助于延长动物寿命,但遗传因素对寿命的影响远大于饮食。在饮食限制期间,延长寿命的关键是:维持体重、体脂百分比和免疫细胞健康,以及晚年没有失去体脂。
值得注意的是,热量限制40%的小鼠在执行热量限制开始时,体重迅速下降,并且体重减轻持续终生,这表明未达到能量平衡。这些体重减轻最多的动物往往免疫系统和生殖系统受损,这些变化可能会导致易受感染。因此,通过限制热量摄入减肥,实际上对寿命有害。

图4 少吃可延长寿命,但过度饮食限制可能会缩短寿命
3. 饮食调控:间歇性断食、禁食法、生酮饮食法,哪种方案最有效?
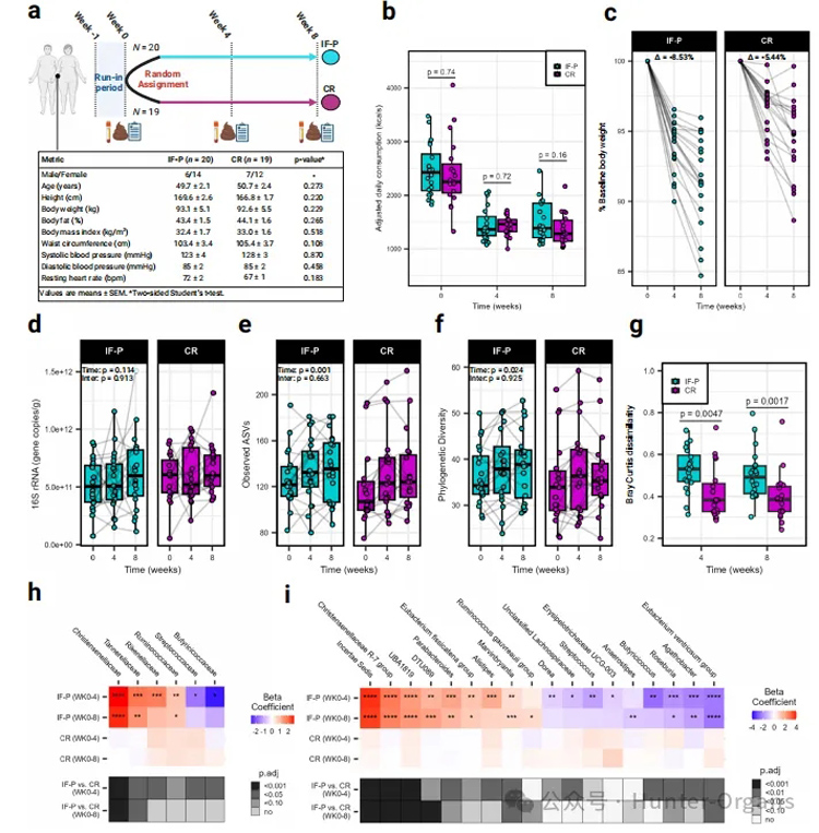
近年来,研究表明肠道微生物组通过代谢物调节体重、体型和全身代谢功能,对肥胖和瘦身具有显著影响。2024年5月28日,美国斯基德莫尔学院研究团队在《Nature Communications》上发表了题为“Gut microbiome remodeling and metabolomic profile improves in response toprotein pacing with intermittent fasting versus continuous caloric restriction”的研究成果,探讨了间歇性禁食+蛋白质配速(IF-P)饮食方案、持续热量限制(CR)饮食方案这两种热门的低热量饮食干预方案的效果。
结果显示,间歇性禁食+蛋白质配速(IF-P)、持续热量限制(CR)饮食方案都导致了明显的体重减轻,但间歇性禁食方案组实现了更大的体重减轻和脂肪减少,平均体重减轻了8.81%,体脂含量下降,包括腹部脂肪和深层腹部脂肪,肌肉比例有所增加;而热量限制饮食方案组平均体重减轻5.4%。而且,IF-P组中,特定细胞因子(IL-4、IL-6、IL-8、IL-13)显著增加,这些细胞因子与脂肪动员和代谢调节有关。

图5 IF-P与CR对体重、肠道健康和肠道微生物群的影响
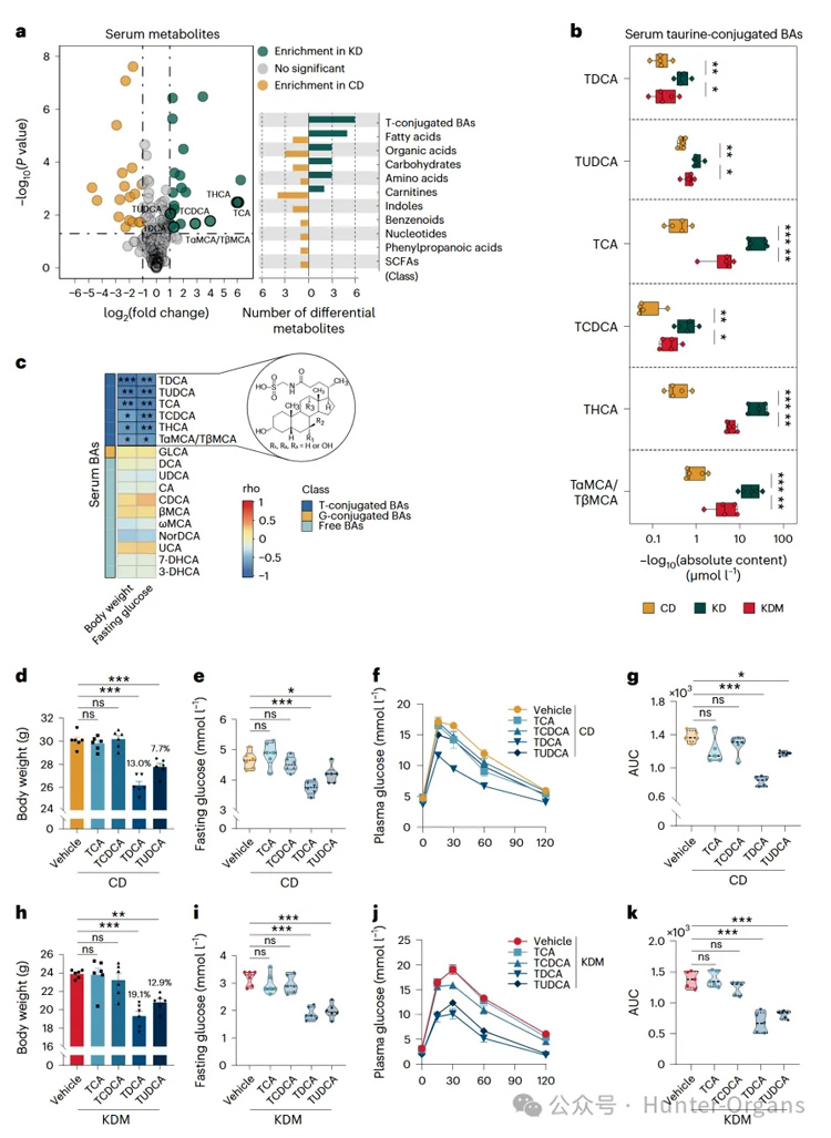
长期以来,也有不少人一直采用低碳水化合物生酮饮食(KD)来减肥,但其基本机制仍难以捉摸。2024年6月27日,复旦大学洪尚宇研究团队在《Nature Metabolism》上发表题为“Ketogenic diet-induced bile acids protect against obesity through reduced calorie absorption”的研究成果,发现生酮饮食诱导的胆汁酸通过减少卡路里吸收来防止肥胖,揭示了一种独特的由肠道菌群和胆汁酸代谢介导的生酮饮食抗肥胖机制。该研究结果支持将牛磺去氧胆酸(TDCA)和牛磺熊去氧胆酸(TUDCA)作为生酮饮食之外的两种治疗肥胖症及其并发症的候选药物。

图6 生酮饮食可提高血清 TDCA 和 TUDCA 水平,从而降低体重和空腹血糖水平
4. 饮食调控:人体研究证实,口服Akk菌、益生菌等可改善多种肥胖指标,有助预防代谢疾病
近年来,越来越多的人开始通过补充益生菌来调节肠道菌群,改善免疫力和代谢功能,例如像双歧杆菌、乳酸杆菌的等这样的益生菌,大家早已耳熟能详,这些益生菌已被证实有助于提升肠道健康,减轻体重并改善胰岛素敏感性。
2019年7月1日,《Nature Medicine》上一项人体临床实验验证了AKK菌对人体健康的积极影响。该实验旨在评估阿克曼氏菌补充剂在超重/肥胖、胰岛素抵抗者的安全性和耐受性,并探索其代谢影响。参与者连续12周服用了巴氏灭活的AKK菌,结果显示,AKK菌耐受性良好,并能改善肥胖、胰岛素抵抗个体的多种代谢参数,包括胰岛素敏感性、血脂、肝脏功能和炎症,为未来AKK菌的临床干预提供了有希望的信号,并表明AKK菌有可能成为治疗肥胖相关代谢性疾病的一种新方法。

图7
5. 那些被核准上市的“明星”减肥药
2021年,司美格鲁肽的胰高血糖素样肽-1(GLP-1)受体激动剂药物被FDA批准用于长期控制肥胖、超重的成人患者体重,在针对肥胖患者的临床试验中,每周使用一次司美格鲁肽能使患者体重平均减少15%。而由于其对肥胖治疗领域的深远影响,GLP-1激动剂也被《Nature》评为了2023年度科学突破。
2024年4月12日,丹麦哥本哈根大学研究团队在《Nature》杂志上发布了一项研究成果,该研究找到了一种全新方式,将GLP-1受体激动剂与另一类针对大脑NMDA受体的药物结合起来,发挥出双重减重的效果,这种组合药物形式可以使小鼠的体重减少更明显,并且也不会出现额外的副作用。

图8
通过小鼠等动物实验发现,14天的实验周期中,GLP-1–MK-801小鼠的食物摄入量显著要低于其他任何组的小鼠,使小鼠的体重减少了23.2%;GLP-1–MK-801比热量限制带来更强的体重减轻效果,即使不刻意控制饮食摄入,GLP-1–MK-801也能带来惊人的减重效果;而它们的热量代谢仍然与肥胖小鼠一样,且并未表现出严重不良反应。在更多的实验验证后,或将有望见证一种更有效的减肥策略诞生。
6. 天然生物活性肽,让减重更“无痛”
尽管GLP-1受体激动剂,如司美格鲁肽已被广泛应用于肥胖治疗,但这些药物会导致恶心、呕吐等副作用,影响部分患者的应用。因此,寻找新的、有效且无副作用的食欲抑制剂备受关注。
2025年3月5日,斯坦福医学院研究团队又在《Nature》杂志上发布了一项研究成果,该研究利用人工智能发现了一种天然生物活性肽——BRINP2相关肽(BRP),并通过细胞实验和动物模型验证了其在食欲抑制和抗肥胖方面的功能。结果显示,这种天然分子BRP可有效减少食物摄入,降低体重,同时还不会引起恶心和厌食;行为学研究结果也表明,运动量、饮水量、排便以及焦虑样行为等方面都与对照组没有差异,这个研究为肥胖治疗提供了新的可能。

图9
7. 靶向调控:交感神经肽Y通过促进脂肪燃烧对抗肥胖
2024年8月28日,牛津大学Ana I. Domingos 团队在《Nature》上发表了题为“Sympathetic neuropeptide Y protects from obesity by sustaining thermogenic fat ”的研究成果。该研究发现,由交感神经产生的外周神经肽Y(外周NPY),对体重的影响与大脑中的中枢神经肽Y(中枢NPY)相反。外周NPY通过维持产热脂肪组织,将能量转化为热量,而不是储存下来,从而在不影响食物摄入的情况下发挥抗肥胖作用。
研究结果显示,相对于大脑产生的中枢NPY的促食欲作用,交感神经产生的外周NPY则通过独立于食物摄入、促进脂肪燃烧和能力消耗的方式,对体重发挥相反的作用,揭示了“能量消耗可能比食欲在维持体重发挥更重要的作用”,靶向调控能量消耗的特定机制可能成为治疗肥胖的关键,例如直接操纵促进脂肪燃烧而不减少食物摄入的交感神经元。

图10
03、编者点评
近年来,斑马鱼因其与人类基因同源性高达87%,且其基因表达模式在调节能量代谢和脂肪存储的通路上与人类高度相似,正成为破解肥胖机制、开展基因功能与代谢性疾病研究的优良模型,也推动着健康产品及药物研发进程。斑马鱼相关应用研究详情可点击:斑马鱼解锁肥胖密码,助力健康产品研发及研究
作为健康美丽产业CRO服务开拓者与引领者、斑马鱼生物技术应用企业,环特生物搭建了“斑马鱼、类器官、哺乳动物、人体”多维生物技术服务体系,开展健康美丽CRO服务、科研服务、智慧实验室搭建三大业务,并自主开发了代餐模型、抑制脂肪吸收功效评价模型、促进脂肪分解功效评价模型等一系列肥胖相关模型,可以快速筛选并对具有减肥潜力的药物、功能性食品及原料进行功效及安全性评价,深入研究其作用机制,助力科学研究!目前,环特已建立200多种斑马鱼模型,胃癌、脑类器官、心脏类器官及各种肿瘤类器官培养平台,欢迎有需要的读者垂询!