13 年
手机商铺
入驻年限:13 年
成经理
浙江 杭州市 滨江区
实验室仪器 / 设备、抗体、试剂、细胞库 / 细胞培养、论文服务、技术服务
生产厂商 科研机构
公司新闻/正文
530 人阅读发布时间:2025-01-17 18:13

编者按
缺氧是实体瘤最常见的特征之一,是癌症转移的驱动力,越来越多的研究表明,结直肠癌(CRC)中存在缺氧部分,这是全球癌症死亡的第二大原因。鉴定HIFs的更多上游调控因子或下游效应物对于鉴定新的诊断生物标志物或治疗靶点具有巨大的潜力,这些生物标志物或治疗靶点可能对治疗缺氧性肿瘤具有特殊的科学意义。
今天,我们特别回顾一项由四川大学华西医院生物治疗国家重点实验室黄灿华教授研究团队于2022年发表在《Molecular Cancer》的研究,该研究通过建立小鼠和斑马鱼肿瘤移植模型,探讨了lncRNA STEAP3-AS1促进涉及STEAP3-AS1/STEAP3/Wnt/β-catenin轴的结直肠癌(CRC)进展的机制,缺氧诱导的lncRNA STEAP3-AS1激活Wntβ-catenin信号传导,通过预防m6A介导的STEAP3 mRNA降解,这可能提供新的诊断生物标志物或治疗靶点,以有益于CRC治疗。
文章题目
Hypoxia-induced lncRNA STEAP3-AS1 activates Wnt/β-catenin signaling to promote colorectal cancer progression by preventing m6A-mediated degradation of STEAP3 mRNA
杂志:Mol Cancer(IF=37.3)
发表时间:2022年8月19日
作者:黄灿华, 周立,蒋静文,金萍,彭李缘等
单位:四川大学华西医院生物治疗国家重点实验室等
01、研究背景
缺氧是实体瘤最常见的特征之一,是癌症转移的驱动力,通常由快速增殖和血管生成不足之间的不平衡引起。在缺氧应激下,转录因子缺氧诱导因子-1α(HIF-1α)被稳定下来,以转录涉及癌细胞增殖、干性、能量代谢、转移和耐药性的多个基因。越来越多的研究表明,结直肠癌(CRC)中存在缺氧部分,这是全球癌症死亡的第二大原因。事实上,缺氧和HIFs的表达与耐药性增加和远处转移密切相关,导致CRC患者的生存率低。
然而,尽管有大量证据支持HIFs的调控机制,并且已经开发出许多靶向治疗策略来杀死缺氧肿瘤细胞,但缺乏精心设计的临床试验限制了其应用。因此,鉴定HIFs的更多上游调控因子或下游效应物对于鉴定新的诊断生物标志物或治疗靶点具有巨大的潜力,这些生物标志物或治疗靶点可能对治疗缺氧性肿瘤具有特殊的科学意义。
大量数据表明,缺氧诱导的HIF激活还调节表观遗传机制的几个方面,以调节癌症进展,尤其是长链非编码RNA(lncRNA)。LncRNA是一种长度超过200个核苷酸的RNA转录本,据报道,其失调参与癌细胞的各种生物学过程,包括代谢、生长和应激反应。迄今为止,已有报道称,许多lncRNA,如NEAT1、MALAT1、MIR31HG和RAB11B-AS1,在缺氧条件下被激活以促进肿瘤进展。例如,lncRNA RAB11B-AS1在缺氧下被HIF-2转录,增强VEGFA和ANGPTL4表达,促进乳腺癌的血管生成和远处转移。然而,关于缺氧诱导的lncRNA如何促进CRC进展的研究仍然有限,其调控机制和功能有待进一步阐明。
反义lncRNA是从蛋白质或非蛋白质编码基因的相反链转录而来的。越来越多的研究表明,反义lncRNA通过发挥顺式或反式调控在基因调控的几个方面发挥作用。 事实上,反义lncRNA在许多生物学过程中发挥着重要作用,包括癌症的发生和发展,主要是通过与DNA、RNA和蛋白质的相互作用。例如,据报道,一种保守的反义lncRNA,BDNF-AS通过改变BDNF位点附近的染色质结构,在体外和体内都负调控其正义转录本。
另一个被充分研究的癌症反义lncRNA的例子是HOTAIR(HOX转录反义RNA),它已被证明可以促进多种癌症类型的增殖、侵袭、转移和耐药性,这凸显了反义lncRNA作为癌症治疗的诊断或预后指标的巨大潜力。因此,确定更多的反义lncRNA候选药物以利于开发新的癌症治疗策略具有重要的科学意义。
02、研究成果
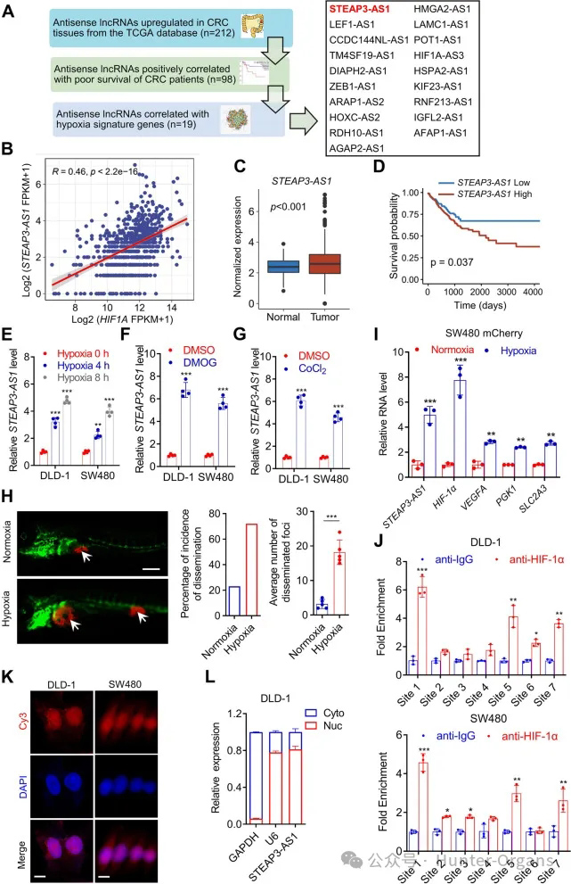
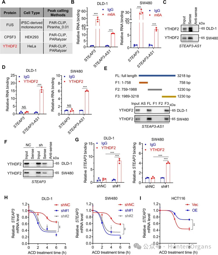
1. LncRNA STEAP3-AS1在缺氧条件下由HIF-1α转录诱导
为了筛选与缺氧下CRC进展相关的必需lncRNA,研究者设计了如图1A所示的筛选工作流程。简而言之,研究者分析了TCGA数据库中CRC队列中反义lncRNA的表达,发现了212个在肿瘤组织中高度表达的候选lncRNA。然后分析了这些lncRNAs的预后意义,揭示了总共98个与低生存率相关的反义lncRNA。
最后,研究者确定了19个缺氧相关的反义 lncRNA,这些反义 lncRNA 通过与缺氧特征的相关性分析确定。在这些候选基因中,lncRNA STEAP3-AS1和TCGA结直肠癌组织中的HIF-1α(R=0.46)与缺氧特征基因高度相关。重要的是,lncRNA STEAP3-AS1在临床CRC组织中高表达,与CRC患者的不良预后呈正相关。表明STEAP3-AS1是作为CRC的潜在诊断或预后生物标志物。
接下来,研究者确定了STEAP3-AS1在缺氧应激下表达的增加。如图所示,在体外用1%氧气、DMOG或CoCl处理后,缺氧CRC细胞中的STEAP3-AS1表达升高。为了进一步验证STEAP3-AS1参与缺氧促进的CRC进展,使用SW480细胞建立了斑马鱼原位CRC模型。斑马鱼生长在正常或8%的氧气条件下。如图所示I,缺氧促进CRC细胞的扩散,并上调STEAP3-AS1以及其他下游缺氧靶点的表达,表明STEAP3-S1的上调可能对缺氧介导的肿瘤转移至关重要。
为了确定STEAP3-AS1是否是HIF-1α的直接靶标,研究者探索了STEAP3-AS1基因组位点的特征。研究者进行了染色质免疫沉淀(ChIP)测定,以证明HIF-1α与STEAP3-AS1中预测的HRE的结合。这些结果表明,HIF-1α在HRE1、5和7处显著富集。然后,使用荧光原位杂交(FISH)分析确定STEAP3-AS1的亚细胞分布。结果表明lncRNA STEAP3-AS1主要位于细胞核中。STEAP3-AS1的核定位通过核/细胞质RNA分级测定进一步验证。总之,这些发现表明lncRNA STEAP3-AS1是一种直接的HIF-1α靶基因,主要位于人类CRC的细胞核中。

图1. LncRNA STEAP3-AS1在缺氧下由HIF-1α转录诱导
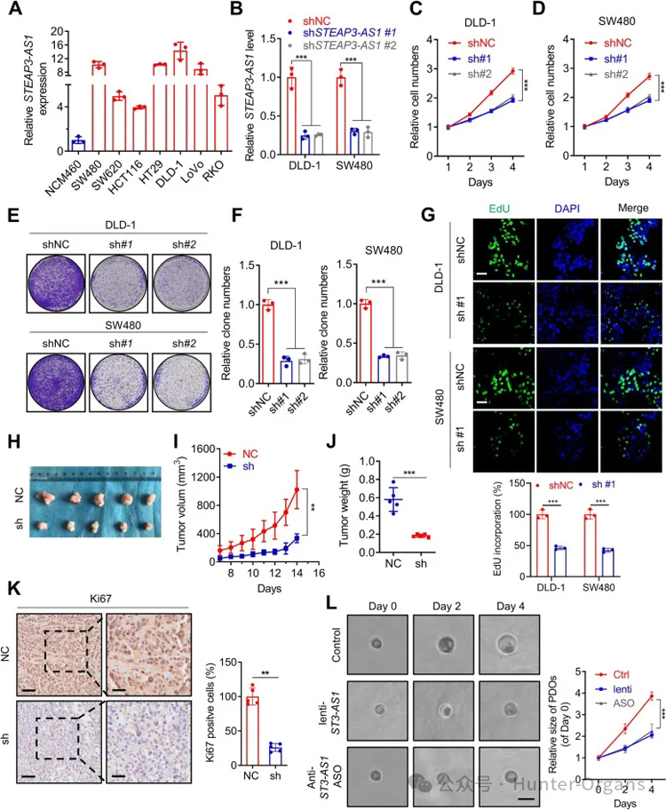
2. LncRNA STEAP3-AS1在体外和体内均促进CRC细胞的生长
为了研究STEAP3-AS1在CRC中的生物学作用,研究者首先确定了几种CRC细胞系中STEAP3-AS1表达的基础水平。随后的活力和集落形成试验表明,稳定敲低的STEAP3-AS1表达可以明显减弱CRC细胞的增殖能力。相反,STEAP3-AS1的过表达显著加速了细胞增殖速率。EDU染色测定进一步证明了STEAP3-AS1对细胞起到促进增殖的作用。
为了进一步确定STEAP3-AS1在CRC增殖中的作用,建立了皮下异种移植模型。与体外结果一致,与对照组相比,STEAP3-AS1敲低显著降低了肿瘤重量和肿瘤体积。此外,使用免疫组织化学(IHC)测定法检测增殖剂Ki67的蛋白质水平。结果证实,STEAP3-AS1敲低导致Ki67表达降低。
此外,研究者还使用患者来源的类器官(PDO)模型进一步验证了STEAP3-AS1的功能。如图所示,感染lenti-shSTEAP3-AS1或靶向STEAP3-AS1的反义寡核苷酸治疗可显著抑制PDOs的生长,表明STEAP3-AS1在促进CRC进展中的重要作用。综上所述,这些结果表明,lncRNA STEAP3-AS1在体外和体内均促进CRC细胞增殖。

图2. LncRNA STEAP3-AS1在体外和体内促进CRC细胞的生长
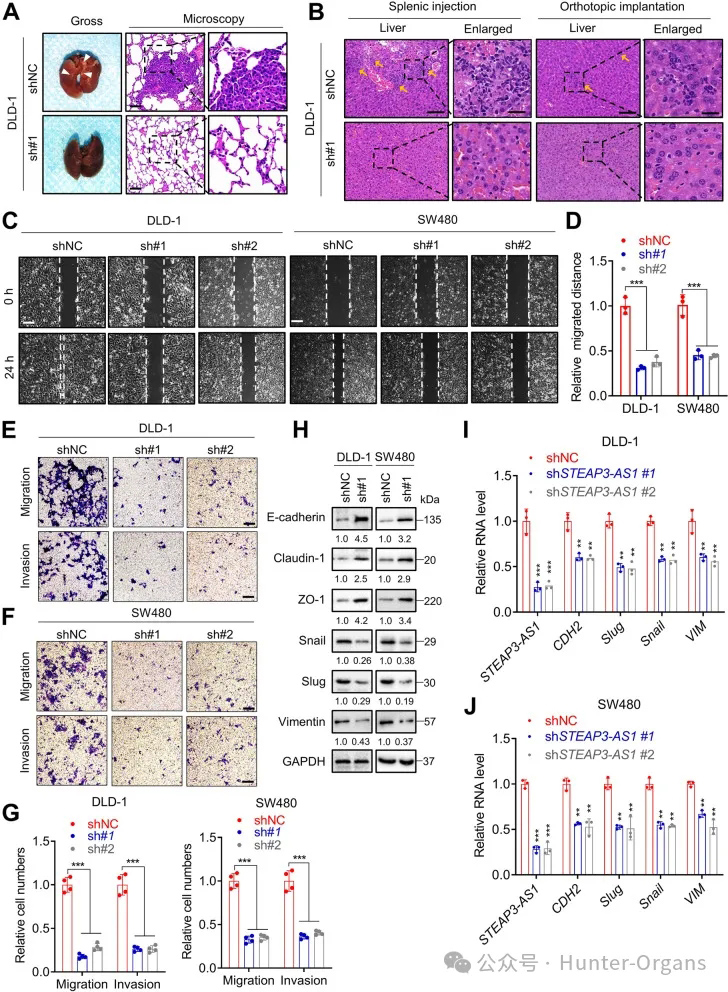
3. LncRNA STEAP3-AS1促进CRC细胞在体外和体内的迁移和侵袭
然后,研究者研究了STEAP3-AS1在CRC细胞迁移中的作用。为此,研究者使用DLD-1细胞构建了尾静脉注射模型。处死后,将小鼠的肺部分离出来,以进一步研究转移性。苏木|精和伊红(H&E)染色结果表明,lncRNA STEAP3-AS1缺陷显著减少了肺转移淋巴结的数量。
此外,通过将DLD-1细胞接种到BALB/c裸鼠的脾脏中或将DLD-1衍生的CRC异种移植物原位植入BALB/c裸鼠的盲肠中,建立了两种转移性肝定植模型。从这两个模型中分离出的肝脏H&E染色也显示,与对照组相比,敲除lncRNA STEAP3-AS1可减少肝脏转移病灶的数量。接下来进行了包括划痕愈合和transwell测定在内的体外实验,以证明lncRNA STEAP3-AS1对CRC细胞迁移的作用。一致地,敲低lncRNA STEAP3-AS1显著抑制CRC细胞的迁移和侵袭。而它的过表达增加了CRC细胞的迁移和侵袭能力。
接下来,测试了几种上皮间充质转化(EMT)标志物的表达,因为有充分证据表明EMT是细胞迁移率升高的标志之一。Western blotting和qPCR分析结果显示,STEAP3-AS1敲低上调了DLD-1和SW480细胞中的上皮标志物E-cadherin、claudin-1和Zona occludin-1,但抑制了间充质标志物Snail、Slug和波形蛋白。然而,STEAP3-AS1的过表达可以上调间充质标志物,但抑制上皮标志物。免疫荧光(IF)测定进一步验证了这一点,其中ECAD的荧光强度随着STEAP3-AS1敲低而显著增强。
综上所述,这些数据表明,lncRNA STEAP3-AS1在体外和体内都促进了CRC细胞的肿瘤转移。

图3.LncRNA STEAP3-AS1促进CRC细胞的迁移和侵袭
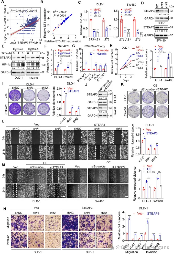
4. LncRNA STEAP3-AS1正向调节STEAP3以促进CRC进展
由于大多数反义lncRNA通过调节其邻近基因来发挥其生物学功能,因此研究者研究了lncRNA STEAP3-AS1是否对STEAP3表达有影响。生物信息学分析显示,在TCGA数据集的CRC组织和癌细胞系百科全书(CCLE)的CRC细胞系中,STEAP3的mRNA水平与STEAP3-AS1的表达呈正相关。
此外,STEAP3敲低的DLD-1和SW480细胞中STEAP3的mRNA和蛋白质水平均降低。鉴于STEAP3-AS1在缺氧下由HIF-1α转录诱导,因此研究者想知道STEAP3的表达是否对缺氧刺激有反应。数据显示,该蛋白质和mRNA在1%氧、DMOG或CoCl诱导的缺氧条件下,CRC细胞中STEAP3的水平显著上调。在缺氧状态下,SW480细胞中STEAP3的表达明显增加。综上所述,STEAP3是STEAP3-AS1正调控的缺氧诱导基因。
为了进一步验证STEAP3在STEAP3-AS1诱导的CRC增殖中的调节作用,分析了在STEAP3-AS1-和STEAP3参与的CRC细胞中的细胞生长速率和集落形成能力。如图所示,STEAP3的过表达可以部分逆转CRC细胞中由STEAP3-AS1敲低诱导的细胞增殖降低,并且STEAP3敲低可以抑制由STEAP3-AS1过表达促进的细胞增殖。一致地,补充STEAP3也可以挽救STEAP3-AS1敲低CRC细胞中迁移和侵袭能力的减弱。相反,在STEAP3-AS1过表达的CRC细胞中敲低STEAP3表现出相反的表型。

图4. LncRNA STEAP3-AS1正向调节STEAP3以促进CRC进展
5. STEAP3-AS1与YTHDF2结合以阻止m6A介导的STEAP3 mRNA降解
为了进一步剖析STEAP3-AS1对STEAP3 mRNA调控作用的机制,研究者使用AnnoLnc2数据库预测了STEAP3-AS的潜在结合蛋白。在假定的结合靶标中,RNA N6-甲基腺苷(m6A)修饰的读取器YTHDF2对进一步研究特别感兴趣,因为m6A修饰可以调节翻译、降解和其他RNA过程。甲基化RNA免疫沉淀(MeRIP)结果证实了m6A对STEAP3-AS1和STEAP3mRNA的修饰。
此外,RNA下拉和RIP分析表明,STEAP3-AS可以直接与YTHDF2结合。为了定位与YTHDF2相互作用的STEAP3-AS1的结合片段,研究者设计了STEAP3-AS的截短突变体。进一步的RNA下拉分析显示,STEAP3-AS1的3′-片段负责其与YTHDF2的相互作用。
当STEAP3 mRNA经历m6A修饰,但与YTHDF2没有明显的相互作用时,研究者推测STEAP3-AS1可能与YTHDF2结合,从而破坏STEAP3-YTHDF2的相互作用。为了验证这一假设,在对照或 STEAP3-AS1 敲低的CRC细胞中进行RNA 下拉和RIP测定。数据显示,敲低STEAP3-AS1显著增加了STEAP3与YTHDF2的结合。此外,STEAP3-AS1敲低导致 STEAP3加速降解。而STEAP3-AS的过表达显示出相反的效果。
总的来说,这些结果表明,STEAP3-AS1与YTHDF2结合以阻止m6A介导的STEAP3 mRNA降解。

图5. STEAP3-AS1与YTHDF2结合以阻止m6A介导的STEAP3 mRNA降解
6. STEAP3-AS1激活Wnt/β-catenin信号转导以促进CRC生长
为了确定关于STEAP3-AS1介导的CRC生长的特异性信号通路,使用对照和 STEAP3-AS1敲低的DLD-1细胞进行了RNA测序和以下通路富集分析。如图所示,富集的生物通路分析显示,Wnt信号转导是STEAP3-AS1敲低细胞中变化最显著的通路之一,48个相关基因的表达水平显著改变。
此外,STEAP3-AS1敲低导致核β-catenin蛋白水平降低,而STEAP3-AS1过表达增加β-catenin蛋白水平。反映β-catenin蛋白-TCF转录活性的TOP/FOP快速测定结果显示,STEAP3-AS1敲低显著减弱了β-catenin蛋白-TCF在CRC细胞中的转录活性,而STEAP3-AS1的表达增强增加了活性。
几个Wnt下游基因(包括Wnt1、Wnt3a、Wnt5b、LGR5、AXIN2和CCND1)的相对mRNA水平降低,而Wnt抑制蛋白DKK1在STEAP3-AS1敲低CRC细胞中增强。总而言之,这些结果表明STEAP3-AS1激活Wnt/β-catenin信号转导以促进CRC生长。

图6. STEAP3-AS1激活wnt/β-catenin信号转导以促进CRC进展
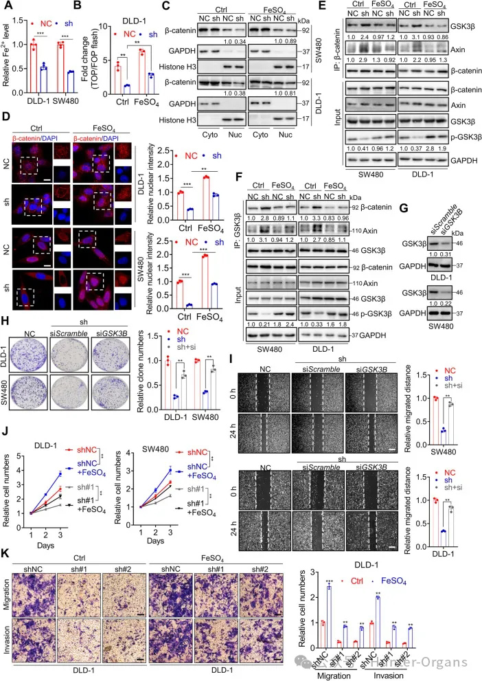
7. STEAP3-AS1/STEAP3介导的Fe2+生成使GSK3β失活以刺激Wnt/β-catenin信号转导
研究者首先着手研究了STEAP3-AS1对Fe2+的影响。结果表明,STEAP3-AS1敲低可显著降低DLD-1和SW480细胞中的Fe2+水平。TOP/FOP flash试验表明,STEAP3-AS1 敲低损害了Wnt/β-catenin信号转导的转录活性,同时补充了外源性Fe2+可以恢复DLD-1和 SW480细胞中 Wnt/β-catenin信号转导降低的转录活性。
WB分析以及IF测定表明,STEAP3-AS1敲低阻碍了β-catenin的核定位,同时补充了外源性Fe2+可以恢复其核定位。敲低STEAP3-AS1降低了GSK3β的磷酸化,对GSK3β总蛋白水平影响不大,STEAP3-AS1缺乏显著增强了β-catenin与GSK3β或Axin之间的相互作用。不出所料,添加Fe2+可以减少/β-catenin与GSK3β或Axin之间的相互作用。敲除GSK3β可以部分逆转细胞增殖减少,挽救STEAP3-AS1敲低CRC细胞的迁移和侵袭能力,进一步证实了GSK3β在STEAP3-AS1介导的CRC生长中的调节作用。综上所述,Wnt/β-catenin信号的激活依赖于STEAP3-AS1/STEAP3/Fe2+轴介导的GSK3β失活。
接下来,研究者采用多种测定法来确定Fe2+在STEAP3-AS1介导的CRC生长中的作用。细胞活力和集落形成试验表明,补充外源性Fe2+可以部分抵消STEAP3-AS1敲低诱导的增殖速率降低。Fe2+还挽救了STEAP3-AS1敲低的DLD-1和SW480细胞的迁移和侵袭。
总的来说,结果表明Fe2+参与STEAP3-AS1/STEAP3/Wnt/β-catenin轴介导的CRC增殖和转移。

图7. STEAP3-AS1/STEAP介导的Fe2+灭活GSK3β以刺激wnt/β-catenin信号传导
作为健康美丽产业CRO服务开拓者与引领者、斑马鱼生物技术应用企业,环特生物搭建了“斑马鱼、类器官、哺乳动物、人体”多维生物技术服务体系,开展健康美丽CRO服务、科研服务、智慧实验室搭建三大业务。目前,环特已建立200多种斑马鱼模型,胃癌、脑类器官、心脏类器官及各种肿瘤类器官培养平台,欢迎有需要的读者垂询!