13 年
手机商铺
入驻年限:13 年
成经理
浙江 杭州市 滨江区
实验室仪器 / 设备、抗体、试剂、细胞库 / 细胞培养、论文服务、技术服务
生产厂商 科研机构
公司新闻/正文
1304 人阅读发布时间:2024-12-30 14:39

编者按
中性粒细胞是进化上保守的先天免疫细胞,在宿主防御中起着关键作用。斑马鱼作为研究中性粒细胞在感染和肿瘤发生中的常用模型,为中性粒细胞功能的研究做出了重大贡献,但迄今为止,斑马鱼中性粒细胞在成熟过程中的转录状态和体内相关功能尚未映射到它们在人类上的对等物,从而限制了跨物种比较。
今天,我们分享2024年2月27日由奥地利维也纳圣安娜儿童癌症研究所Florian Halbritter团队在《Nature Communications》杂志上发表的研究,该研究揭示了骨髓转移性肿瘤细胞浸润与成熟中性粒细胞总体增加之间的关联,通过生成和分析代表不同中性粒细胞分化阶段的转基因斑马鱼菌株,展示了中性粒细胞成熟的高分辨率转录谱,为研究不同物种在健康和疾病的不同阶段的中性粒细胞功能提供了宝贵资源。
文章题目
Comparative transcriptomics coupled to developmental grading via transgenic zebrafish reporter strains identifies conserved features in neutrophil maturation
杂志:Nature Communications(IF=16.6)
发表时间:2024年2月27日
作者:Florian Halbritter、Martin Distel等
单位:奥地利维也纳圣安娜儿童癌症研究所等
01、研究背景
中性粒细胞是人类中最丰富的免疫细胞群,也是对损伤和感染的第一反应者。在哺乳动物中,中性粒细胞在骨髓(BM)中成熟,这是造血干细胞通过粒细胞-单核细胞祖细胞向中性粒细胞分化的级联过程的最后步骤。从早幼粒细胞到分段中性粒细胞阶段的整个发育过程中形成特征性颗粒。C/EBP家族的转录因子是颗粒酶表达的关键因子。长期以来,表面标记物表达、核形态和颗粒含量一直被用来定义中性粒细胞成熟阶段,但最近使用单细胞RNA测序(scRNA-seq)和蛋白质组分析(CyTOF)的研究对这种分类方案提出了质疑,而提出了一系列连续转录阶段。
中性粒细胞在不同成熟阶段的功能多样性仍有待研究。不同成熟状态的潜在作用在癌症中变得明显,其中未成熟的中性粒细胞经常在血液和肿瘤中积聚,并且可能改变效应功能,例如吞噬作用减少、ROS产生、NETosis、粒度、趋化因子受体表达和抑制功能增加。现在已知中性粒细胞几乎参与癌症的每个阶段,如肿瘤起始的ROS产生、生长、血管生成和转移前生态位的调节。已经观察到不同的肿瘤相关中性粒细胞(TAN)群体被TGF-β或IFN-β极化为促肿瘤或抗肿瘤作用。有趣的是,它们在癌症进展中的相反作用与不同的成熟阶段和密度有关。
斑马鱼是研究中性粒细胞在感染和肿瘤发生中的功能的通用模型,这得益于许多荧光转基因系的可用性和活体成像的前景。斑马鱼的造血发生在肾髓中,肾髓中存在所有已知的人类主要免疫细胞类型,并且通常被认为是进化上保守的。然而,迄今为止,斑马鱼中性粒细胞在成熟过程中的转录状态和体内相关功能尚未映射到它们在人类上的对等物,从而限制了跨物种比较。由于技术困难,中性粒细胞在许多人类数据集中的代表性不足,以及缺乏合适的斑马鱼品系,无法有效分选包含多个成熟阶段的中性粒细胞,因此比较转录组学研究受到阻碍。
02、研究成果
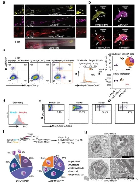
1. Mmp9转基因鉴定斑马鱼成熟中性粒细胞
为了在体内区分未成熟和成熟的中性粒细胞,研究者在mmp9(Tg(BACmmp9:Citrine-CAAX)vi003)调控元件的控制下,培养了表达膜导向黄嘌呤的转基因斑马鱼。Tg(BACmmp9:Citrine-CAAX)vi003斑马鱼胚胎/幼鱼在受精后2天(dpf)在尾鳍上皮和远端肠道中进行了mmp9转录。此外,沿头部、卵黄和尾侧造血组织(CHT)出现明显的点状图案,提示在白细胞群中表达。研究者证实,通过检测facs纯化的Citrine+细胞中而非Citrine-细胞中的mmp9 RNA, Citrine荧光特异性报告了mmp9的表达。
为了研究Mmp9+白细胞的身份,将mmp9:Citrine鱼与双转基因鱼杂交,获得骨髓标记物Tg(lysC:CFP-NTR)vi002(标记中性粒细胞)和Tg(mpeg:mCherry)gl23(巨噬细胞)。三转基因幼鱼在3和5 dpf时的实时成像证实了Mmp9和Mmp9+ lysC:CFP+中性粒细胞亚群的存在,其在头部的共定位比在尾端造血组织区域更为明显。Mmp9+ LysC+细胞mpeg:mCherry表达较低,而真实巨噬细胞mpeg:mCherry表达高度阳性(信号强度高2.5倍),后者中很少有Mmp9表达可检测到。LysC+ Mpeg+ Mmp9+三阳性中性粒细胞在3 dpf时在头部区域富集(平均= 36%;范围= 24.3−52.3%),以及在5 dpf时的头部和尾部(平均值=37%;范围=29−46.8%;和32%,范围=20.5−40%),而CHT种群从3 dpf到5 dpf下降(从平均值=20%,范围=11.1−30.3%,到13%,范围=10−17.6%)。头部三阳性中性粒细胞的优势定位表明rbi来源的头部中性粒细胞比hsct来源的中性粒细胞成熟得多。
流式细胞术的补充分析显示,15.4%(平均值;范围:12.4−17.1%)的髓样细胞表达Mmp9;其中67%(平均值;范围61.8−69.5%;Q2)属于LysC+Mpeg+中性粒细胞群。LysC+ Mpeg-中性粒细胞部分的citrine阳性细胞较少(平均= 29.06%;范围:25.8−34.8% Q1)和Mpeg+ LysC-巨噬细胞(平均= 3.9%;范围2.8−5.8%;第三季度)的人口。Mmp9的表达仅限于用苏丹黑染色的细胞亚群,苏丹黑是成熟中性粒细胞中存在的亲脂性染料标记颗粒。此外,与Mmp9-细胞相比,Mmp9+细胞显示出增加的侧散点(SSC),表明更高的粒度和细胞内复杂性,这表明表型成熟。
损伤后细胞行为的延时成像显示,LysC+ Mmp9+和LysC+ Mmp9-中性粒细胞都具有类似的圆形形态,并且像中性粒细胞一样以变形虫般的运动快速进出伤口32 (Supplementary Movie 1)。相比之下,Mpeg+细胞显示出巨噬细胞的典型突起,并保持在伤口边缘附近。
成年斑马鱼的整个肾骨髓(硬骨鱼的主要造血器官)以及脾脏和血液中都检测到LysC+ Mmp9+中性粒细胞。研究者在染色的细胞自和电子显微镜下研究了来自WKM的facs分类的LysC+ Mmp9+和LysC+ Mmp9-群体的形态和成熟等级,只有3%(平均,范围= 0 - 9%)的Mmp9-细胞含有分节细胞核,而23%(平均,范围= 3 - 47%)的Mmp9+细胞含有分节细胞核,表明后者成熟程度较高。LysC+ Mmp9HI中性粒细胞的细胞大小也比mmp9细胞小,这是进一步分化阶段的另一个参数。LysC+ Mmp9HI细胞的超微结构显示出更发达的雪茄状颗粒,而Mmp9-细胞的颗粒通常更圆。
总的来说,数据表明,Mmp9是斑马鱼成熟中性粒细胞的合适标记,与之前的人类细胞数据一致。

图1 mmp9:黄嘌呤识别成熟中性粒细胞
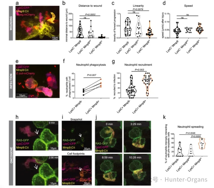
2. Mmp9+中性粒细胞具有高度吞噬性,并迅速募集到伤口中
当斑马鱼幼鱼腹鳍受伤时,Mmp9HI中性粒细胞径迹更靠近伤口(平均为8.3µm HI, 45.8µm NO, 43µm INT;n = 6),运动线性度较低(平均= 0.23 HI, 0.42 NO, 0.39 INT;n = 6)与Mmp9INT或NO细胞相比,它们的速度相似(平均= 0.055µm/s HI, 0.045µm/s NO, 0.053µm/s INT)(图2a−d)。
中性粒细胞的吞噬能力随着成熟程度的增加而增加。研究者通过将活的mccherry标记的大肠杆菌注射到2 dpf Tg(lysC:CFPNTR)vi002/ Tg(BACmmp9:Citrine-CAAX)vi003幼鱼中进行了体内吞噬实验。两个中性粒细胞亚群,LysC+ Mmp9-和LysC+ Mmp9+,都能够摄取细菌并产生活性氧。通过流式细胞术观察到的mCherry(大肠杆菌)和CFP(中性粒细胞)荧光重叠显示,与Mmp9中性粒细胞相比,Mmp9+中性粒细胞携带细菌货物的比例显著高于Mmp9中性粒细胞(平均值分别为23.8%和10.7%);N = 5;配对t检验,P = 0.007)。此外,Mmp9+中性粒细胞更有效地募集到细菌感染部位(67.3%的Mmp9+ vs. 32.7%的LysC+中性粒细胞在感染部位;N = 33;配对t检验;P = 0.002),感染期间Mmp9+细胞的总频率增加(感染后平均为56.4%,PBS处理后平均为39.2%,n = 5;配对t检验;P = 0.009)。
接下来,研究者检查了肿瘤前黑色素瘤模型中的中性粒细胞 (Et(kita:GAL4)HZM1型x Tg(HRAS_G12V:UAS:CFP)VI004)。在感染期间,研究者发现Mmp9+细胞增加(HRASG12V存在时Mmp9+平均为46.0%,对照组为37.4%;N = 5;配对t检验;P = 0.005)。
透明斑马鱼幼鱼的实时成像显示,一些Mmp9+细胞通过细绳与转化细胞保持接触,而另一些细胞则在很长一段时间内相互作用,这与之前关于LysC+中性粒细胞的数据一致。研究者发现一些中性粒细胞紧密接触、扩散,爬过HRASG12V+细胞,似乎扫描了它们的表面。这些中性粒细胞运动的细胞足迹追踪HRASG12V+簇的轮廓。值得注意的是,这种在HRASG12V+细胞周围的扩散行为在Mmp9HI细胞中显著增强(平均56.5%;N = 8;单因素方差分析,P = 0.0022),与Mmp9INT(17.3%)或Mmp9-(17.9%)细胞相比。
总之,研究者观察到mmp9转基因表达与中性粒细胞的高成熟等级相关,具有增强的效应功能,如细菌感染期间的募集和吞噬作用以及与癌前细胞的相互作用增强。

图2 Mmp9+中性粒细胞显示成熟中性粒细胞的功能
3. 单细胞转录组学定义斑马鱼中性粒细胞成熟阶段
为了在分子水平上仔细观察斑马鱼中性粒细胞的成熟,并与哺乳动物进行跨物种比较,研究者对WKM和LysC+中性粒细胞群体进行了基于液滴的scrna测序,这些中性粒细胞群体表达不同的Mmp9水平(NO, INT, HI),从两个成年Tg(LysC:CFPNTR)vi004/ Tg(BACmmp9:Citrine-CAAX)vi003的WKM中分类。生成的数据集由18,150个通过质量控制的细胞组成。
来自WKM的中性粒细胞群和中性粒细胞在研究者的数据集中重叠,表明研究者的分选策略捕获了WKM中存在的所有中性粒细胞。为了研究成熟动力学,研究者基于两个独立参考数据集的生物信息学映射,重点关注一致标记为中性粒细胞的细胞(n= 15,876个细胞),并使用Slingshot算法推断底层轨迹的结构。使用其他轨迹推理算法也获得了一致的结果,该轨迹的有效性和方向性由(i)沿轨迹排序的亚群的顺序(依次为:Mmp9NO, Mmp9INT, Mmp9HI),(ii)溶菌酶C(lyz)水平降低,mmp9水平升高,以及 (iii) 循环细胞数量的减少(使用Seurat包的CellCycleScoring 函数进行生物信息学推断。从主要中性粒细胞群中分离出来的簇主要由G2/M期的细胞形成(用*标记)。
研究者使用了tradeSeq40定义中性粒细胞成熟相关基因的算法(P调整后< 0.05,根据 Wald 统计量按降序排列前 1500 名).根据这些基因的表达模式,研究者将细胞沿着轨迹分为四个成熟阶段(P1 = 早期,P2 = 早期/中期,P3 = 中期/晚期,P4 = 晚期)。同样,研究者将基因分为三个模块(M1 = 早期,M2 = 中间,M3 = 晚期)。虽然M1和M2几乎分别在P1期和P2期表达,但M3基因在P3和P4期均表达。使用hypeR进行功能富集分析41表明早期的模块M1和M2与细胞周期和增殖有关,而模块M3包含与成熟中性粒细胞功能相关的基因,如迁移、免疫激活和炎症。
接下来,研究者详细检查了与某些中性粒细胞功能相关的基因。首先,研究者发现在早期成熟(P1)期间表达的增殖因子myca,而提前成熟(P3,P4)与抗凋亡基因(如mcl1a,mcl1b和mxi1)相关,mxi1是myc的负调节因子42。其次,研究者检测到与氧化应激反应相关的基因(selenoh43、ABCC13、PRDX1),在P1的早期,这些基因有助于保护祖细胞免受氧化损伤。第三,研究者发现P4中骨髓潴留因子cxcr4b下调,相反,P4中cxcr1、lyn和迁移相关转录因子atf3上调,这与推测的迁移表型转换一致。
最后,研究者还发现了编码在特定阶段表达的颗粒相关蛋白的基因,这些颗粒通常用于哺乳动物的中性粒细胞分期5。在轨迹开始时,从P1开始,从P2开始的初级颗粒相关基因cd63、srgn和mpx,从P3开始的次级颗粒相关NADPH氧化酶亚基cybb和cyba,以及明胶酶mmp9和mmp13a.1(一个假定的人类MMP1的同源物)在P4。这些基因的表达与人类中性粒细胞从成髓细胞(P1)到早幼髓细胞(P2)和髓细胞/变髓细胞(P3)到带状/分节中性粒细胞(P4)的分期一致。最后一个阶段(P4)也与促炎细胞因子il1b的上调有关,证实了小鼠中性粒细胞的数据。
综上所述,研究者的数据表明,斑马鱼肾髓中的中性粒细胞在从增殖阶段到有丝分裂后、抗凋亡和迁移阶段的连续过程中成熟;与某些颗粒类型相关的基因检测表明,颗粒的产生序列与哺乳动物相似。

图3 斑马鱼中性粒细胞的scrna序列揭示一个连续的成熟过程

图4 轨迹分析揭示潜在的细胞阶段和控制基因模块
4. C/ebp-β 控制成熟过程中晚期颗粒基因的表达
接下来,研究者试图确定斑马鱼中性粒细胞成熟过程的关键调节因子。许多已知的中性粒细胞TFs沿轨迹显示出动态表达模式。研究者推断,关键调控性TF的表达与其靶基因的表达密切相关,尽管可能存在时间延迟。因此,研究者使用动态时间翘曲(DTW)分析比较了TF表达与每个模块中基因的表达,其中突出显示了ybx1,也称为关键剪接因子,hmgb2b和dnajc1作为模块 M1 中早熟基因的主要调节因子。相比之下,cebpb和atf3是最重要的迟成熟(M3)转录因子。
研究者假设C/ebp-β参与了斑马鱼中性粒细胞成熟的调控。经证实,cebpb在分选的LysC+ Mmp9+中性粒细胞中的表达显著高于LysC+ Mmp9-中性粒细胞和未分选的细胞中的表达后(重复测量方差分析,P < 0.05),研究者使用已发表的 AUG 结合吗|啉基靶向cebpb翻译。未观察到全身不良反应,敲低不影响稳态中性粒细胞数量,与先前的数据一致。研究者检查了C/ebp-β是否调节Mmp9+中性粒细胞的吞噬功能增强,但发现对mCherry标记的大肠杆菌的摄取没有影响。在facs分类的LysC+ mmp9+中性粒细胞中,Cebpb敲低影响已发表的C/ebp-β靶基因14、mmp9和fcer1gl的表达,但不影响spi1b和mcl1a的表达。
值得注意的是,研究者发现cebpb吗|啉处理降低了LysCMmp9中性粒细胞在2dpf和3dpf的频率,表明C/ebp-β在向表达Mmp9的成熟中性粒细胞分化中的指导作用。相反,cebpb RNA过表达导致更高的LysCMmp9中性粒细胞频率和mmp9表达水平,进一步支持这一作用。
为了确认C/ebp-β在成体中性粒细胞中的功能,研究者通过CRISPR-Cas9引入76 bp的缺失和2 bp的插入,导致移码和过早停止密码子,产生了cebpbMUT vi006鱼。与幼鱼的结果一致,研究者观察到纯合子cebpbMUT vi006鱼的WKM中LysC+ Mmp9+群体明显减少(在Mmp9中:CitHOM平均= 1.4%;在mmp9中:CitHET平均值= 5.1%)与cebpbWT相比(在mmp9中:CitHOM平均值= 32%;在mmp9中:CitHET平均值= 25.1%),但LysC+中性粒细胞的频率没有变化。
总之,这些数据表明,C/ebp-β -除了在需求驱动的造血中发挥作用外,还调节稳态中性粒细胞成熟的各个方面,如成熟的Mmp9+中性粒细胞的产生和颗粒蛋白的表达,但不是它们的吞噬功能。

图5 Cebpb表达与斑马鱼中性粒细胞成熟有关

图6 Cebpb调节斑马鱼中性粒细胞成熟后期的各个方面
5. 跨物种比较可以对斑马鱼中性粒细胞成熟阶段进行分期并识别保守的基因特征
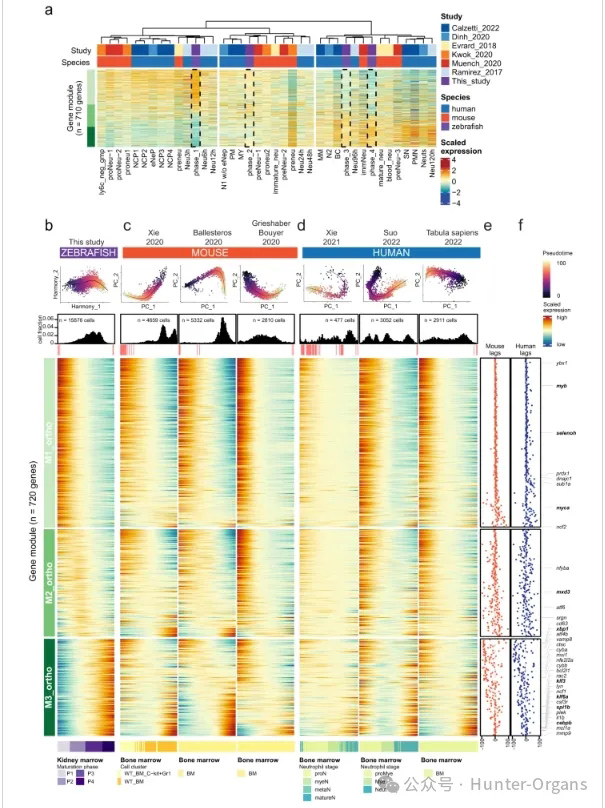
接下来,研究者想测量斑马鱼和哺乳动物物种之间中性粒细胞成熟轨迹的保守性,这是研究和模拟跨物种粒细胞生成的重要信息。为了解决这个问题,研究者收集了转录组数据集,这些数据集捕获了人类和小鼠的祖细胞、早期和晚期中性粒细胞成熟阶段。研究者在此选择中纳入了体内和体外数据。然后,研究者遵循两种互补的方法来评估细胞和分子水平的相似性。
首先,研究者将所有数据集与我们在斑马鱼中定义的中性粒细胞成熟的四个阶段整合在一起(聚集每个阶段单个细胞的转录组谱),并使用无监督的分层聚类以无偏的方式对相似的阶段进行分组。研究者发现P1阶段聚集在人类体外分化的早期阶段(Neu3h-12h51)和小鼠(ly6c_neg_gmp13, preNeu11, proneu1 /250, proneu113)和人(NCP1-448, eNeP49)的单能性中性粒细胞前体和早期中性粒细胞。P2期对应于过渡阶段,包括小鼠的preNeu-150和proeu213,早幼粒细胞(PM)48,髓细胞(MY)48和N1-中性粒细胞(不包括早期祖细胞部分(“N1 w/o eNeP”)49)。最后,P3期和P4期聚集了到达体外分化终点的细胞(Neu96h)51和Muench等人2020 (immNeu)50描述的分化和mmp9阳性的小鼠中性粒细胞,以及带状细胞(BC)。从外周血中捕获的其他细胞(blood_neu11, mature_neu11, neus49)以及分节中性粒细胞(SN)48和PMN48也在P3-P4阶段与斑马鱼中性粒细胞聚集在一起,尽管距离更远,这与离开骨髓后的持续成熟一致,这一过程在斑马鱼WKM中性粒细胞数据中缺失。总之,这一分析表明,斑马鱼的四个阶段反映了小鼠和人类中性粒细胞成熟的主要阶段。
其次,基于已发表的骨髓scRNA-seq数据,研究者通过比较斑马鱼模型与小鼠模型和人类模型的成熟轨迹,查询所有物种的中性粒细胞成熟在转录组水平上是否遵循相似的动态。对于每条轨迹,研究者使用相互关联的方法将成熟轨迹上的基因表达模式与斑马鱼轨迹上相应的同源物对齐。研究者发现基因在早期发育中的表达(M1ortho)在所有数据集中都与他们的小鼠和人类直系同源物高度一致。在后期阶段(M2ortho和 M3ortho模块),表达谱存在分歧,但发现每个模块中的基因子集在所有数据集中都是保守的。例如,该分析证实了三个物种中已确定的M1(ybx1)和M3(cebpb)候选调节因子的强烈一致性。
与一些人类(Tabula Sapiens 和 Xie 2021)和小鼠(Grieshaber−Bouyer 2020)数据集相比,斑马鱼的 mmp9表达略微滞后,这些数据集包含未在研究者的 WKM 分离株中分析的外周中性粒细胞。相反,其他基因显示出物种特异性差异;例如,与斑马鱼相比,TGFBI在人类中表达得更早,但在小鼠轨迹中表达得更晚。与斑马鱼相比,其他基因显示出滞后(例如,txnipa)或提前(例如,amd1)。
为了评估物种水平上成熟轨迹的相似性,研究者计算了每个模块的每个数据集的平均互相关系数,并使用分层聚类对具有相似成熟动态的数据集进行分组。研究者发现M1ortho和M2ortho的相互相关滞后范围小于M3ortho,所有数据集之间的差异都增加了。综上所述,这些结果表明,中性粒细胞早期成熟具有很强的保守性(在所有物种中),而差异出现在成熟后期阶段。
作为外部验证,研究者试图比较研究者的直系同源基因模块(M1ortho-M3ortho)到人类未成熟中性粒细胞的常用基因特征(HAY_BONE_MARROW_IMMATURE_NEUTROPHIL;M39200)。令人惊讶的是,大多数假定的“未成熟中性粒细胞”基因可归因于斑马鱼中性粒细胞成熟的晚期模块(M2ortho, M3ortho),但也对人类体外中性粒细胞分化的晚期时间点,强调了不同成熟等级的替代基因特征的必要性。研究者的跨物种比较使研究者能够定义中性粒细胞成熟的泛物种基因特征((绝对交叉相关滞后<= 50;M1pan = 304, M2pan = 176, M3pan = 122)。
最后,研究者继续展示了泛物种中性粒细胞成熟特征的效用,用它来从大量RNA测序数据中推断异质组织中中性粒细胞的成熟阶段。为此,研究者分析了转移性神经母细胞瘤样本。神经母细胞瘤是一种源自交感神经系统的儿童癌症,经常播散到脑基底膜。因此,将BM与(n= 17个数据集)和没有肿瘤细胞浸润(n= 21个对照)进行比较,提出了一个体内测试用例来检查研究者的基因模块。单样本基因集富集分析(ssGSEA)57显示对照样本中早期模块(M1pan和M2pan)的富集差异,而肿瘤浸润样本中成熟模块M3pan的富集差异。
为了验证,我们用成像细胞计数法(IMC;铱嵌入物=核;CD15 =粒细胞)。这证实了与对照组相比,转移组的节段性中性粒细胞显著增加(Unpaired t检验;P = 0.025)。

图7 斑马鱼、小鼠和人类表达轨迹的一致性揭示了成熟阶段的一致性和差异性

图8 泛物种中性粒细胞成熟特征显示转移性神经母细胞瘤患者骨髓中成熟中性粒细胞的富集
作为健康美丽产业CRO服务开拓者与引领者、斑马鱼生物技术应用企业,环特生物搭建了“斑马鱼、类器官、哺乳动物、人体”多维生物技术服务体系,开展健康美丽CRO服务、科研服务、智慧实验室搭建三大业务。目前,环特已建立200多种斑马鱼模型,胃癌、脑类器官、心脏类器官及各种肿瘤类器官培养平台,欢迎有需要的读者垂询!