13 年
手机商铺
入驻年限:13 年
成经理
浙江 杭州市 滨江区
实验室仪器 / 设备、抗体、试剂、细胞库 / 细胞培养、论文服务、技术服务
生产厂商 科研机构
公司新闻/正文
1280 人阅读发布时间:2024-12-17 14:43
编者按
近年来,乳酸化(Lactylation)作为一种新型蛋白质翻译后的修饰方式,在细胞代谢、基因表达、疾病发展、蛋白质功能、肿瘤微环境中发挥着重要作用,通过斑马鱼、基因编辑等技术深入研究乳酸化修饰的机制和功能,有望为疾病的治疗和药物研发提供新的思路和方法。
9月25日,浙江大学张龙教授研究团队发表在Nature杂志上研究揭示了乳酸化修饰调控先天性免疫新机制。无独有偶,越来越多的研究者利用斑马鱼在乳酸化研究中取得了显著进展,本期我们分享近期发表的几篇基于斑马鱼模型开展乳酸化作用机制研究的高分成果~~~
01、利用斑马鱼等揭示乳酸化驱动的FTO靶向CDK2加重糖尿病视网膜病变微血管异常

文章题目
Lactylation-driven FTO targets CDK2 to aggravate microvascular anomalies in diabetic retinopathy
杂志:EMBO Molecular Medicine(IF=11.1,一区)
发表时间:2024年1月31日
作者:刘庆淮、陈雪等
单位:南京医科大学等
文章主题:
糖尿病视网膜病变( diabetic retinopathy,DR )是工作年龄人群不可逆视力丧失的主要原因。肥胖相关蛋白(FTO)是一种N6-甲基腺苷(m6A)去甲基化酶,可使参与能量稳态的RNA去甲基化,但其对DR的影响尚未深入研究。
本研究中,增殖性DR患者的玻璃体纤维血管膜中FTO表达升高,FTO可促进内皮细胞( endothelial cells,ECs )的细胞周期进程和尖端细胞形成,从而在斑马鱼、小鼠体内促进血管生成;也可以通过调节EC-周细胞的相互作用,触发糖尿病微血管渗漏,并介导EC-小胶质细胞的相互作用,在体内和体外诱导视网膜炎症和神经退行性变。
在机制上,FTO通过m6A-YTHDF2依赖性方式调节CDK2 mRNA的稳定性,进而影响内皮细胞特性。糖尿病条件下,FTO上调是由乳酸介导的组蛋白乳酸化驱动的。FB23-2是FTO m6A去甲基化酶活性抑制剂,可抑制体外血管生成表型。为实现全身给药,研究人员开发了一种封装FB23-2的纳米平台,并证实其在小鼠体内的靶向性和治疗效率。综上所述,本研究表明FTO对DR中的内皮细胞功能和视网膜稳态至关重要,并可作为DR患者的治疗靶点开展进一步研究。

图1
在斑马鱼模型中,研究人员分析了FTO对血管功能的调节作用。在活的转基因斑马鱼株Tg(LR57:GFP)中,通过胚胎注射斑马鱼FTO mRNA过表达FTO,该菌株含有增强的绿色荧光蛋白(EGFP) cDNA,在fli1启动子的控制下,从而使研究人员能够可视化其全身血管,包括眼部血管。注射浓度为120 ng/µL的FTO mRNA的斑马鱼胚胎没有出现明显的全身变化,在受精后48 h收集并检查(图1H, 1)。
为了研究FTO在糖尿病条件下的作用,在添加3%葡萄糖的水中培养鱼。荧光染色检测到,与未注射3%葡萄糖水的斑马鱼和对照组相比,注射FTO mRNA并在3%葡萄糖水中维持的斑马鱼的密度增强,眼部血管扩张(图3J)。这些数据表明,FTO促进糖尿病条件下斑马鱼的眼部血管化。总的来说,研究人员发现FTO调节内皮尖端细胞的形成,促进斑马鱼的新血管形成。

图2
02、利用斑马鱼揭示PKM2乳酸化修饰代谢调控机制

文章题目
Lactylation of PKM2 Suppresses Inflammatory Metabolic Adaptation in Pro-inflammatory Macrophages
杂志:International Journal of Biological Sciences (IF=10.7)
发表时间:2022;18(16):6210-6225.
作者:章雄、刘琰等
单位:上海交通大学医学院附属瑞金医院等
文章主题:
乳酸是重要的表观遗传调控分子,它可以通过组蛋白乳酸化修饰作用,调控巨噬细胞极化相关基因的表达。证据表明,代谢适应是巨噬细胞表型转变的重要标志和先决条件。PKM2作为骨髓来源的巨噬细胞 (BMDM) 的主要丙酮酸激酶亚型,其调节糖酵解过程和乳酸产生机制研究尚不清楚。
本研究中,研究人员利用斑马鱼等首次发现PKM2是乳酸化修饰的底物之一,揭示了乳酸介导的PKM2乳酸化修饰可增加PKM2的丙酮酸激酶活性以抑制Warburg效应,最终促进巨噬细胞从促炎表型向修复表型的转变,阐明了PKM2的乳酸化修饰在调节促炎巨噬细胞炎症代谢适应中的潜在作用。
为了探究乳酸激活PKM2的机制,研究人员在LPS诱导的BMDM细胞模型中,用PKM2抗体进行IP实验,并使用乳酸化泛抗体检测PKM2的乳酸化水平,发现乳酸处理上调了PKM2的乳酸化水平,随后通过IP-质谱分析找到了四个PKM2的乳酸化修饰位点 (K62,K188,K224和K337),其中K62R位点突变显著降低了PKM2乳酸化水平,其余3个位点突变对乳酸化水平无显著改变,这表明K62位点是PKM2的主要乳酸化位点,且K62位点在斑马鱼和许多哺乳动物中进化保守。因此,乳酸通过介导PKM2 K62位点的乳酸化水平增加其丙酮酸激酶活性,进而促进巨噬细胞向修复表型的转变。

图1
03、利用斑马鱼等揭示二甲双胍以H3K18乳酸化减少中性粒细胞募集

文章题目
Metformin Attenuates Neutrophil Recruitment through the H3K18 Lactylation/Reactive Oxygen Species Pathway in Zebrafish
杂志:Antioxidants (IF=7.6)
发表时间:2024年1月30日
作者:任大龙、殷宗俊等
单位:安徽农业大学动物科技学院等
文章主题:
二甲双胍(Metformin, Met),作为一种众所周知的的口服降糖药,不仅能降低胰岛素抵抗和肝脏葡萄糖的产生,还能调节免疫反应,抑制巨噬细胞、淋巴细胞的细胞因子产生以及NF-κB信号通路,而且,对促进调节性T细胞的增殖、调节过度活跃的免疫反应至关重要,但二甲双胍对中性粒细胞炎症行为的具体影响尚不清楚。
本研究中,利用斑马鱼炎症模型,探究了二甲双胍对中性粒细胞募集的影响及其潜在机制,强调了表观遗传调节在炎症中的关键作用,揭示了二甲双胍在治疗炎症相关疾病方面的潜力。实验结果表明,乳酸通过提高活性氧的水平来影响中性粒细胞的迁移,二甲双胍降低组蛋白(H3K18)乳酸化引起的氧化应激和炎症,为乳酸盐在免疫调节和炎症中的作用提供了重要的见解。
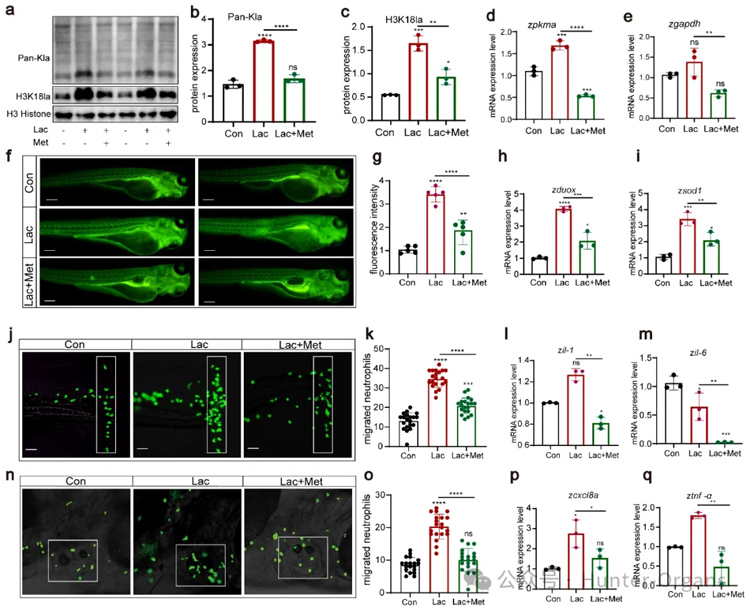
为了探究二甲双胍下调H3K18乳酸化,研究人员在斑马鱼实验中对二甲双胍的功能进行了深入研究,特别是在调节细胞乳酸生成中的作用,并验证了乳酸含量和基因表达,如hdac3,pkma, gapdh等。结果表明,经二甲双胍处理后,乳酸浓度显著降低( 图1a),表明二甲双胍对乳酸水平有调节作用;并观察到hdac3、pkma和gapdh基因表达水平的变化,二甲双胍治疗下调了它们的表达(图1b-d)。这些基因在乳酸代谢中起着至关重要的作用,其下调暗示着对乳酸代谢率的潜在影响,表明二甲双胍可能通过影响这些乳酸酶相关基因的表达来调节乳酸代谢。
在蛋白水平上,通过检测斑马鱼组蛋白的泌乳水平,发现二甲双胍显著下调了H3组蛋白的泌乳修饰,尤其是H3K18位点( 图1e–g)。结合斑马鱼和细胞实验的结果表明,二甲双胍影响斑马鱼中乳酸酶相关基因,并下调组蛋白乳酸化。

图1
此外,研究人员还发现H3K18乳酸化通过增加活性氧水平,来影响中性粒细胞募集。与对照组相比,乳酸组总体乳酸化水平、H3K18乳酸化水平显著升高(图2a-c),而当乳酸和二甲双胍联合使用时,乳酸诱导的上调被有效抑制;乳酸显著提高了 pkma和 gapdh基因( 图2d, e),而在同时使用乳酸和二甲双胍组中,这些基因的表达明显受到抑制,进一步证明了二甲双胍调节乳酸化修饰的能力。乳酸不仅增加了斑马鱼体内活性氧的产生( 图6f,g),也显著上调氧化应激相关基因的表达 duox和 sod1。这些结果表明,乳酸可能通过激活氧化应激途径来调节活性氧的产生。
通过急性炎症模型发现,在斑马鱼乳酸处理后,乳酸组均表现出中性粒细胞的显著增加,二甲双胍的加入削弱了中性粒细胞的迁移,从而减少了体内的炎症反应( 图2j-q)。这些发现与之前活性氧水平升高的研究结果一致,表明乳酸可能通过上调活性氧水平来影响中性粒细胞的迁移行为。

图2
04、利用斑马鱼等揭示Vps34乳酸化促进自噬调控机制

文章题目
ULK1-mediated metabolic reprogramming Regulates Vps34 Lipid Kinase Activity by its lactylation
杂志:Science Advances(IF=13.6)
发表时间:2023年6月2日
作者:程侠卫等
单位:华东理工大学药学院等
文章主题:
自噬和糖酵解是高度保守的生物过程,涉及生理和病理细胞程序,有研究表明,磷酸化、乙酰化、泛素化修饰等PTM会影响自噬核心蛋白分子的结构、活性以及功能。ULK1作为参与自噬早期至晚期的最关键的蛋白激酶,ULK1介导的代谢重编程是否通过其乳酰化调节Vps34脂质激酶活性?乳酸介导的乳酸化是否参与调节自噬机制?目前还知之甚少。
本研究中,研究人员利用斑马鱼等阐述了自噬调控机制,进而将细胞自噬与糖酵解结合起来。研究发现,糖酵解酶乳酸脱氢酶A(lactate dehydrogenase A,LDHA)在营养缺少时在UNC-51样激酶1(UNC-51–like kinase 1,ULK1)激活时被激活。具体来说,ULK1直接与LDHA相互作用,在营养稀缺时磷酸化丝氨酸-196并促进乳酸的产生。乳酸通过 Vps34 乳化作用(赖氨酸-356 和赖氨酸-781)将自噬和糖酵解连接起来,这种作用由酰基转移酶 KAT5/TIP60 介导。Vps34 乳酰化增强了 Vps34 与 Beclin1、Atg14L 和 UVRAG 的结合,进而提高了 Vps34 脂质激酶的活性。Vps34 乳酸化可促进自噬通量和溶酶体内转运。剧烈运动时骨骼肌中的Vps34 乳酸化,以维持肌肉细胞的平衡,并通过诱导细胞自噬与癌症进展相关。
值得注意的是,LDHAS196是一种保守的残留物,从斑马鱼到人类,并且在LDHA空间结构的基础上,在烟酰胺腺嘌呤二核苷酸(NADH)质子受体中靠近组氨酸位点的环域中发现了这种残基。因此,研究人员推测丝氨酸-196处LDHA的磷酸化引起了环结构的构象变化,有利于组氨酸残基与NADH的相互作用。

图1
作为健康美丽产业CRO服务开拓者与引领者、斑马鱼生物技术应用企业,环特生物搭建了“斑马鱼、类器官、哺乳动物、人体”四位一体的综合技术服务体系,开展健康美丽CRO服务、科研服务、智慧实验室搭建三大业务。目前,环特已建立200多种斑马鱼模型及脑类器官、心脏类器官及各种肿瘤类器官培养平台,欢迎有需要的读者垂询!