13 年
手机商铺
入驻年限:13 年
成经理
浙江 杭州市 滨江区
实验室仪器 / 设备、抗体、试剂、细胞库 / 细胞培养、论文服务、技术服务
生产厂商 科研机构
公司新闻/正文
1081 人阅读发布时间:2024-12-10 10:53
编者按
近年来,随着消费者健康意识的提升,膳食果糖、代糖食品受到青睐,然而,它们真的安全吗?12月4日,Nature研究表明,斑马鱼、小鼠及细胞模型等研究发现——“果糖”摄入太多,会促进肿瘤生长!
斑马鱼作为一种重要的实验动物模型,在果糖、人工甜味剂的研究中取得了显著进展,被广泛用于癌症、糖尿病、酒精性脂肪肝、毒性效应等研究。本期我们分享近期发表的几篇基于斑马鱼模型开展果糖、甜味剂研究的高分成果~~~
01、利用斑马鱼等揭示果糖促癌的全新机制

文章题目
Dietary fructose enhances tumour growth indirectly via interorgan lipid transfer
杂志:Nature(IF=50.5)
发表时间:2024年12月4日
作者:Gary.Patti,Ronald Fowle-Grider, Joe L. Rowles III等
单位:圣路易斯华盛顿大学Alvin J. Siteman癌症中心、华盛顿大学医学和营养科学系、人类营养中心等
文章主题:
果糖,是一种天然存在于水果、蜂蜜等食物中的单糖,日常许多含有果葡糖浆、玉米糖浆等主要成分的食品中也是果糖。它和葡萄糖具有相同的化学式,但它们的结构和代谢方式不同。果糖代谢的主要部位是肝脏,肝脏可将果糖转化为葡萄糖、脂质和糖原等。已有研究显示,果糖的过度摄入会促进胰岛素抵抗、导致糖尿病、非酒精性脂肪肝、肥胖,也与癌症发生、心血管疾病等有关。多项研究表明,果糖会促进肿瘤生长,然而,尚不清楚其作用机制。
本研究利用斑马鱼、小鼠及细胞模型等揭示了果糖促癌的全新机制。研究表明,食品中的果糖会促进癌症生长,癌细胞并不需要直接代谢果糖,而是吸收肝脏产生的果糖代谢物,即溶血磷脂酰胆碱(lysophosphatidylcholine, LPC),以非自主代谢的方式来支持维护细胞膜的功能并作为肿瘤营养物质,从而加速肿瘤生长。

图1 高果糖代谢后被癌细胞利用
在斑马鱼黑色素瘤模型中,研究人员将斑马鱼置于普通水与添加果糖的水环境进行对比,两周后,果糖水中出现了肿瘤生长,但普通水中没有检测到肿瘤生长;在小鼠黑色素瘤模型中,研究人员按西方饮食标准为部分小鼠增加了果糖摄取度,发现喂食高果糖玉米糖浆的小鼠肿瘤生长速度更快,这与斑马鱼实验中的结果一致。
此外,研究人员还利用小鼠乳腺癌、宫颈癌动物模型,验证了在所有情况下,与对照饮食相比,喂食高果糖玉米糖浆均会导致肿瘤生长更快。研究结果表明,饮食中的果糖会促进多种不同肿瘤模型中的肿瘤生长。
但在随后的细胞实验中,研究人员直接在培养的癌细胞中添加果糖后,并未发现癌细胞的生长发生变化,表明果糖本身并不会促进癌细胞生长。进一步通过代谢组学等分析发现,癌细胞缺乏果糖代谢所需的酶KHK-C,而肝细胞中丰富的KHK-C可以将果糖转换成脂质等大分子,包括溶血磷脂酰胆碱(LPC),而LPC是肿瘤可利用的营养物质,它们可以溶于血液,被癌细胞源源不断地吸收,来支持肿瘤生长。

图2 饮食中的果糖促进肿瘤生长
02、利用斑马鱼揭示人工甜味剂中的非热量单糖可造成血管损伤

文章题目
Noncaloric monosaccharides induce excessive sprouting angiogenesis in zebrafish via foxo1a- marcksl1a signal
杂志:eLife (IF=7.7)
发表时间:2024年10月4日
作者:王晓宁、赵金香、徐颉欢、刘霞、解刚才、段旭初、刘东等
单位:南通大学等
文章主题:
近年来,以“0糖0脂0卡”爆火的饮料让代糖广泛进入大众视野。然而,代糖作为食品添加剂的一员,无论是营养性甜味剂中的糖醇,还是糖精、甜蜜素、安赛蜜等人工甜味剂,对其安全性和健康性的质疑持续存在。一些研究发现,大量食用人工甜味剂的人,心血管疾病的风险可能会增加,甚至有的血糖水平会出现类似糖尿病患者的波动。然而,目前还没有直接的证据表明人工甜味剂会对血管造成直接损伤。
本研究利用斑马鱼模型显示出由高葡萄糖诱导的显著过度血管生成,类似于增殖性糖尿病视网膜病(PDR)中观察到的高血管生成特征,详细揭示了多种无热量的单糖对血管造成的损伤。
研究人员用高浓度的葡萄糖在不同的时间段处理斑马鱼胚胎,结果显示高糖处理的斑马鱼胚胎血管出现显著的过度新生;通过分别测试不能被生物体利用的其他无热量单糖对斑马鱼胚胎血管的影响,表明诸如L-葡萄糖、核糖、甘露糖及阿拉伯糖等都会导致类似与D-葡萄糖的血管过度新生表型,这些过度新生的血管既包括静脉血管,也包括动脉血管(图1)。

图1 无热量单糖导致斑马鱼胚胎节间血管过度新生
随后,研究人员又进一步探究了高糖导致斑马鱼血管新生的细胞机制。研究人员发现,高糖处理后,ECs启动了血管生成,并形成过度的异位血管,血管内皮细胞由静息态转变为活跃态的尖端细胞样(tip cell-like)细胞,从而导致斑马鱼节间血管(intersegmental vessel,ISV)出现大量分支。此外,观察到这些异位血管芽的生长能够与邻近的芽和血管建立连接,从而形成复杂的血管结构(图2)。
对高葡萄糖暴露的胚胎中 ECs 的单细胞转录组测序分析显示,毛细血管 ECs 和增殖 ECs 的比例增加,同时一系列促血管生成基因上调。进一步的分析和实验验证了降低 foxo1a 通过上调 marcksl1a 的表达来介导非热量单糖诱导的过度血管生成。本研究提供了新的证据,显示非热量单糖对血管系统的负面影响及其潜在机制。

图2 高糖导致斑马鱼血管内皮细胞由静息态转变为尖端细胞样细胞
03、利用斑马鱼等揭示安赛蜜在炎症性肠病中的作用机制

文章题目
Acesulfame potassium triggers inflammatory bowel disease via the inhibition of focal adhesion pathway
杂志:Journal of Hazardous Materials(IF=12.2)
发表时间:2024年9月5日
作者:陈小佳、张逸波、洪岸等
单位:暨南大学生命科学技术学院等
文章主题:
乙酰磺胺酸钾 (ACK),即安赛蜜,是一种广泛使用的人工甜味剂,具有良好的稳定性和水溶性,不仅是全球范围内的新型环境污染物,在饮料领域中的使用也日益增加。已有研究证实,ACK摄入增加与糖尿病、心血管疾病、儿童中枢性早熟的风险升高相关,但关于ACK与IBD的风险目前的研究仍然有限。
本研究构建了斑马鱼、小鼠等动物模型,来探讨ACK摄入与IBD发病之间的关联,以阐明ACK在肠道损伤过程中的作用机制。研究表明,正常范围内较高剂量的ACK暴露可能通过抑制肠道的黏着斑通路,导致小鼠和斑马鱼IBD的发生。鉴于ACK对黏着斑激酶及黏着斑通路的影响,在日常饮食中减少ACK摄入可能对IBD的预防具有潜在的积极意义。
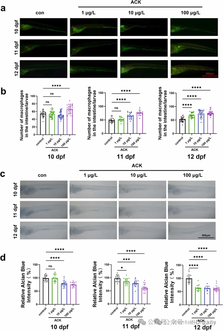
在斑马鱼模型中,研究人员分别探究了不同剂量ACK对正常肠道和DSS诱导炎症后的肠道的影响,发现:ACK通过抑制黏着斑通路,促进斑马鱼IBD的发生发展。采用斑马鱼研究ACK对肠道的影响时发现,与较低剂量的ACK暴露相比,较高剂量的ACK暴露使得肠上皮损伤加重、炎性细胞浸润程度增加。较高剂量的ACK可导致肠道损伤,并具有时间和剂量依赖性。
进一步评估ACK对幼体斑马鱼的影响,结果显示,ACK暴露可导致幼体斑马鱼肠道炎性细胞浸润程度显著增加,而黏蛋白的分泌显著减少。总之,研究在成体和幼体的斑马鱼中均发现,ACK能够以时间和剂量依赖性的方式导致肠道损伤,但ACK引发的斑马鱼IBD并不依赖于肠道微生物群的存在。

图1 ACK可引发斑马鱼幼体的肠道炎症
04、阿斯巴甜对斑马鱼早期发育的影响

文章题目
Evaluation of aspartame effects at environmental concentration on early development of zebrafish: Morphology and transcriptome
杂志:Environmental Pollution(IF=7.6)
发表时间:2024年11月15日
作者:孙华钦等
单位:四川大学华西第二医院、四川大学-香港中文大学生殖医学联合实验室、教育部出生缺陷与相关妇儿疾病重点实验室等
文章主题:
阿斯巴甜是一种人工甜味剂,被广泛应用于日常食品中,可能导致肥胖、糖尿病、自闭症、神经退行性疾病等并发症。天然水体中也检测到了浓度为0.49μg/L的阿斯巴甜,但其对水生生物的生态毒理效应的研究仍然很少。
本研究旨在探究环境相关浓度的阿斯巴甜对斑马鱼胚胎中各种组织和器官发育的潜在负面影响。在环境浓度和高达1000倍的环境浓度下,研究人员利用斑马鱼模型发现,暴露在阿斯巴甜中的斑马鱼体长增加,色素沉着延迟,中性粒细胞生成受到抑制。
转录组分析显示,早期暴露于阿斯巴甜的斑马鱼胚胎影响了多个系统的转录组,主要表现为下调了与免疫细胞产生、视神经发育、神经系统发育、生长激素相关的转录基因。大多数与铁死亡相关的基因也被上调。这项研究为阿斯巴甜对水生环境的生态毒理学效应研究提供了新的见解。

图1 图形摘要
作为健康美丽产业CRO服务开拓者与引领者、斑马鱼生物技术应用企业,环特生物搭建了“斑马鱼、类器官、哺乳动物、人体”四位一体的综合技术服务体系,开展健康美丽CRO服务、科研服务、智慧实验室搭建三大业务。目前,环特已建立200多种斑马鱼模型及脑类器官、心脏类器官及各种肿瘤类器官培养平台,欢迎有需要的读者垂询!