13 年
手机商铺
入驻年限:13 年
成经理
浙江 杭州市 滨江区
实验室仪器 / 设备、抗体、试剂、细胞库 / 细胞培养、论文服务、技术服务
生产厂商 科研机构
公司新闻/正文
588 人阅读发布时间:2024-12-03 10:40
编者按
铁死亡,是一种由高度不饱和磷脂的过氧化修饰的过量聚集引起的细胞应激性死亡途径。当这种被氧化破坏的脂质达到致死水平,就会引发细胞不可逆死亡。近年来,随着基因编辑、AI技术等的不断发展,斑马鱼在铁死亡研究中的应用越来越广泛。通过构建斑马鱼模型,不仅可以揭示铁死亡的分子机制和调控路径,为癌症、心血管、视力等相关疾病的预防和治疗提供新的思路和方法,也为高通量药物筛选、中药药效物质、新污染物研究提供了有力的工具。
本期我们分享近期发表的几篇基于斑马鱼模型开展铁死亡研究的新成果~~~
01、利用斑马鱼揭示WIPI4缺失导致自噬非依赖性铁死亡

文章题目
Loss of WIPI4 in neurodegeneration causes autophagy-independent ferroptosis
杂志:Nature Cell Biology(IF=21.3)
发表时间:2024年3月7日
作者:David C. Rubinsztein,Ye Zhu, Motoki Fujimaki等
单位:剑桥大学分子神经遗传学系,英国痴呆症研究所,剑桥医学研究所等
文章主题:
β-螺旋桨蛋白相关神经退行性变(BPAN)是一种罕见的x-连锁显性遗传疾病,常表现为神经退行性变和脑铁积累等。编码WIPI4的WD重复结构域45(WDR45)基因突变会导致BPAN功能丧失,但这些突变如何触发病理过程的细胞机制尚不清楚。鉴于WIPI4参与自噬这一降解途径,因此,一些文献认为BPAN仅仅是自噬缺陷的结果。
本研究表明,在细胞培养和斑马鱼模型中,WIPI4缺失都会通过一种不依赖于自噬的机制导致一种由脂质过氧化诱导的细胞死亡——铁死亡。WIPI4缺失会增加ATG2A在内质网-线粒体接触位点的定位,从而增强磷脂酰丝氨酸进入线粒体。这导致一种容易过氧化的主要脂质——磷脂酰乙&醇&胺的线粒体合成增加,从而引发铁死亡。这一机制与经典的铁垂病刺激几乎没有重叠,但为了解BPAN中神经退行性变的原因提供了新见解,并可能为治疗策略提供线索。

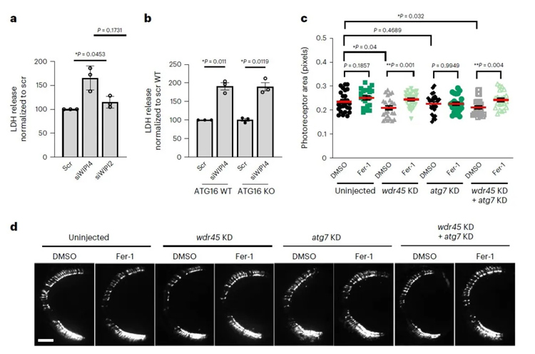
图1 WIPI4功能丧失导致斑马鱼铁死亡
WIPI4突变会导致BPAN患者中该蛋白稳定性降低,使用靶向WDR45的siRNA来耗尽WIPI4,以模拟培养的癌细胞系中的疾病状况。研究人员在Rho蛋白:EGFP(增强型绿色荧光蛋白基因)斑马鱼中,注射靶向wdr45的CRISPR引导物被证实可以沉默wdr45的表达,并在受精后10天导致光感受器变性以及寿命缩短(图1a)。
从5开始使用Fer-1处理d.p.f.到10d.p.f.挽救了wdr45靶向CRISPR的敲低导致的光感受器的丢失,但Fer-1没有影响未注射鱼的光感受器(图1b,c)。注射wdr45靶向CRISPR的引导剂增加了5时幼虫MDA的浓度d.p.f.与未注射的同胞相比(图1d),因此,wdr45缺失导致斑马鱼铁死亡和光感受器变性,并导致存活率降低。
WIPI2的功能丧失也参与自噬,但在SH-SY5Y细胞中不诱导细胞毒性(图2a)。在ATG16L1缺失(图2b)和Beclin1缺失以及ULK1/2抑制剂处理过的细胞中,下调WIPI4可诱导细胞毒性。WIPI4敲低与ATG16L1或ATG7/10敲低相结合,可将细胞活力降低到单独下调WIPI4时的相似水平。与仅注射atg7引导物的鱼相比,与针对关键自噬基因atg7和wdr45的CRISPR引导物共注射斑马鱼,降低了光感受器的活力(图2c,d)。因此,WIPI4缺失诱导自噬。

图2 WIPI4缺失诱导自噬
02、利用斑马鱼揭示bmp10在调节心脏铁代谢中的关键作用

文章题目
bmp10 maintains cardiac function by regulating iron homeostasis
杂志:Journal of Genetics and Genomics (IF=6.6)
发表时间:2024年10月14日
作者:陈良标、胡瑞芹、李根芳等
单位:上海海洋大学等
文章主题:
心脏病是全球范围内的首要致死原因,铁稳态的调控对心脏功能至关重要,铁代谢失衡会导致严重的心脏疾病。BMP10作为一种关键调节因子,在心脏发育中发挥重要作用。BMP10功能障碍可能与心血管疾病中的铁稳态失调密切相关,铁代谢调节有望作为治疗与BMP10信号通路相关的肺动脉高压(PAH)和遗传性出血性毛细血管扩张症(HHT)的潜在策略。然而,BMP10与铁稳态之间具体的调控关系尚不清楚。
本研究利用斑马鱼模型揭示了bmp10在调节心脏铁代谢和维持心脏功能中的关键作用,包括:bmp10缺乏导致铁缺乏和贫血逐渐加重;铁缺乏性贫血导致缺氧,从而在bmp10−/−突变体心脏中引发继发性铁死亡和炎症;BMP10-Hepcidin轴似乎通过HIF/Hepcidin和IL6/STAT3/Hepcidin途径介导,BMP10缺失后这两条途径的过度激活促进了心脏肥大和心力衰竭等,这些不仅深化了对心脏铁代谢的认识,为理解铁稳态与心脏疾病的发生发展提供了新视角,也为铁代谢紊乱相关的心脏疾病治疗提供了潜在靶点。
研究人员利用基因编辑技术,成功构建了bmp10缺失的斑马鱼突变体。结果显示,bmp10−/−突变体幼鱼血红蛋白含量不足,且在8周龄时出现严重的形态缺陷,包括体型较小、鳞片突出、腹部水肿、皮肤出血及心脏肥大,同时伴随显著贫血。随着表型的进一步恶化,bmp10−/−突变体斑马鱼的心脏经历了从铁缺乏到铁超载的转变,这种铁超载引发了强烈的氧化应激,导致脂质过氧化和铁死亡的发生。该研究发现,早期补铁能够有效恢复血红蛋白生成,而使用铁螯合剂能够缓解后期心脏肥大的症状。进一步研究表明,斑马鱼bmp10缺失通过HIF1α/Hamp介导的低氧信号与IL6/p-STAT3/Hamp炎症通路共同作用,影响铁死亡,最终导致心脏肥大和功能损伤,加剧心脏病理变化。

图1 bmp10缺失介导的心脏铁代谢紊乱
03、低剂量MoS2通过铁死亡诱发斑马鱼心脏毒性研究

文章题目
MoS2 Nanosheets at Low Doses Induced Cardiotoxicity in Developing Zebrafish via Ferroptosis: Influence of Lateral Size and Surface Modification
杂志:Environmental Science & Technology(IF=11.4)
发表时间:2024年11月26日
作者:邹威、周启星等
单位:河南师范大学、南开大学等
文章主题:
二硫化钼(MoS2)纳米片是当前备受瞩目和极具应用价值的纳米材料之一,因其广泛应用而不可避免地会被释放到水生环境中,因此,探究其对水生生物的潜在毒性作用至关重要。然而,有关毒性作用及机制研究还极少见报道,尤其是贴近环境相关条件下的低剂量暴露。
本研究探究了不同粒径和表面修饰的单层二硫化钼(MoS2)纳米片暴露对斑马鱼胚胎-幼鱼发育阶段的负面影响,首次发现非致死剂量小粒径单层MoS2暴露诱发斑马鱼幼鱼明显的心脏毒性,并基于转录组学、蛋白免疫印迹、荧光定量PCR阐释了MoS2通过激活细胞铁自噬和抑制铁转运蛋白活性诱发细胞铁死亡,诱发下游心肌肥厚细胞通路上调,导致斑马鱼心脏形貌结构发育畸形和泵血功能异常的分子途径。
研究发现,在较高浓度1mg/L、5mg/L下,MoS2纳米片阻碍了幼鱼的生长,但并未影响其心肌生成;在非致死剂量浓度0.5–100μg/L下,小尺寸MoS2纳米片(187.2 nm)可通过胚胎绒毛膜孔、皮肤、鼻腔和鳃等多种途径进入鱼体并转运至心脏,诱发斑马鱼幼鱼明显的心脏结构和功能异常;大尺寸纳米片(1.638 μm)主要在暴露96小时后经口腔摄食-消化道富集在胃肠部位,无明显的心脏富集和心脏毒性。
转录组学、生化分析和计算机模拟验证表明,心脏组织内的小片径MoS2通过诱发细胞过渡铁自噬和抑制铁转运蛋白FPN-1活性促进Fe2+的胞内积累,同时引发GPX4表达下调和不饱和脂肪酸酯化增强,最终导致心脏出现明显的铁死亡和心肌细胞损伤。修饰后的纳米片对膜铁转运蛋白的结构损伤和铁死亡效应显著减弱,显著缓解对斑马鱼的心脏毒性。该研究有助于深入理解单层MoS2致毒机制及其毒性构-效关系,为过渡金属硫化物纳米材料的设计及环境应用提供了重要支撑。

图1
04、基于斑马鱼揭示量子点通过抑制剪接体引起视网膜退行性损伤

文章题目
Quantum Dots-caused Retinal Degeneration in Zebrafish Regulated by Ferroptosis and Mitophagy in Retinal Pigment Epithelial Cells through Inhibiting Spliceosome
杂志:Advanced Science (IF=15.1)
发表时间:2024年10月17日
作者:何承勇、左正宏等
单位:厦门大学等
文章主题:
视网膜退行性病变是影响全球数百万人的主要失明原因,其特征是视网膜的逐步损伤和细胞死亡。视网膜退行性病变通常由突变蛋白、缺氧、血管阻塞和光敏感性引起。新的研究表明,环境污染物,如空气颗粒物和工程纳米颗粒,也可能导致视网膜退化损伤。量子点(QDs),作为一种半导体纳米材料,在发光二极管、激光器、光探测器、光伏、显示、生物成像和生物医学等应用中极具潜力。然而,关于包括量子点在内的颗粒物对视网膜的影响常常被忽视。
本研究利用斑马鱼模型探究了量子点对眼睛发育的影响及其机制,首次发现了纳米材料引起视网膜退行性病变及其潜在的健康风险。研究表明,量子点被视网膜外RPE细胞内吞后,通过抑制prpf8剪接因子,从而降低gpx4b剪接和成熟,引起RPE铁死亡和线粒体自噬,进一步导致斑马鱼视网膜退行性损伤。本研究为颗粒物引起的视觉发育损伤的作用机制提供了新见解,也为未来纳米颗粒的安全使用提供了科学指导。

图1 QDs胚胎暴露导致斑马鱼视网膜变性
05、利用斑马鱼发现铁死亡抑制剂可显著挽救心肌损伤

文章题目
Use of Deep-Learning Assisted Assessment of Cardiac Parameters in Zebrafish to Discover Cyanidin Chloride as a Novel Keap1 Inhibitor Against Doxorubicin-Induced Cardiotoxicity
杂志:Advanced Science (IF=15.1)
发表时间:2023年9月8日
作者:刘昌通、王毅、赵璐、吴鸿智等
单位:浙江大学药学院、浙江大学计算机科学与技术学院等
文章主题:
化疗相关心肌毒性是当代癌症治疗中常见的临床不良反应,并成为癌症患者非癌因死亡的主要原因。阿霉素(doxorubicin, Dox)等蒽环类药物是作为临床常用肿瘤化疗药物之一,在白血病、乳腺癌等多种癌症中都表现出良好的治疗效果。但Dox可致心脏毒性,包括不可逆退行性心肌病和充血性心力衰竭等,严重限制了其临床应用。因此,为Dox治疗患者开发有效的心脏保护药物具有重要临床意义。
本研究开发了一种可自动定位斑马鱼胚胎心室并进行心功能多参数分析的深度学习算法,并首次实现了斑马鱼心衰模型中的AI辅助中药药效物质高内涵筛选。通过构建Dox诱导的斑马鱼心肌病(DIC)模型发现,Dox暴露后斑马鱼幼体心功能严重受损并伴有明显心包水肿(图1,A-B)。在比较多种细胞死亡抑制剂对斑马鱼DIC作用后,发现铁死亡抑制剂可显著挽救心肌损伤,提示铁死亡在斑马鱼DIC发生中具有关键作用。
借助采集到的荧光标记斑马鱼心脏图像数据,手动标注2000余张斑马鱼胚胎心室图像,训练开发计算机神经网络ZVSegNet实现心室自动分割,获取心脏收缩末期面积、舒张末期面积和长短轴等心功能关键参数。进一步通过接近300个斑马鱼心脏跳动视频训练,构建HRNet实现了心率的准确定量(图1,C-D)。

图1 斑马鱼DIC模型和深度学习算法
作为健康美丽产业CRO服务开拓者与引领者、斑马鱼生物技术应用企业,环特生物搭建了“斑马鱼、类器官、哺乳动物、人体”四位一体的综合技术服务体系,开展健康美丽CRO服务、科研服务、智慧实验室搭建三大业务。目前,环特已建立200多种斑马鱼模型及脑类器官、心脏类器官及各种肿瘤类器官培养平台,欢迎有需要的读者垂询!