13 年
手机商铺
入驻年限:13 年
成经理
浙江 杭州市 滨江区
实验室仪器 / 设备、抗体、试剂、细胞库 / 细胞培养、论文服务、技术服务
生产厂商 科研机构
公司新闻/正文
388 人阅读发布时间:2024-10-11 10:06

2款新品发布
自2007年以来,人类诱导多能干细胞(human induced pluripotent cell,hiPSC)技术由于其具有自我更新、多向分化的能力,可以在体外培养中生成脑类器官、肺类器官等,从而有效模拟人体器官的结构和功能,因此被广泛用于构建人源性体外模型,不仅已成为精准医学的重要组成部分,而且为实现个性化疾病建模、研究人类器官发育与功能、疾病发生机制、药物发现等提供机遇。
为了更好地助力类器官研究,继hiPSC诱导分化的肝肾类器官、血管类器官试剂盒之后,环特生物隆重推出自主研发的新品——hiPSC诱导分化的全脑类器官、肺类器官试剂盒,不含血清,成分明确,性能优异,即买即用,可用于调控人诱导多能干细胞分化为脑类器官、肺类器官的专业培养基,助您揭开生命科学探索研究的新篇章!欢迎新老客户咨询!
新品一——hiPSC诱导分化全脑类器官培养试剂盒
由环特生物自主研发的o-Avatar-C™hiPSC诱导分化全脑类器官试剂盒,是一种用于调控人诱导多能干细胞分化为全脑类器官的专业培养基,每一套试剂盒约可支持诱导全脑类器官60个,操作简单、性能稳定,即买即用,不含血清,成分明确,培养成功率高,能够从多个人诱导多能干细胞(hiPSC)系中稳定高效地生成全脑类器官培养物且无需基质包被,适用于脑类器官构建。
产品信息

产品优势
→ 由环特生物自主研发;
→ 操作简洁,使用方便,易上手;
→ 试剂可溯源,稳定性好;
→ 批次间差异小,提取性能优;
→ 培养成功率高,可高效生成hiPSC诱导分化的全脑类器官;
→ 提供专业技术支持及标准化方案,售后无忧。
培养基配制
1. o-Avatar-WBTM阶段1培养基:以10 mL体系为例

2. o-Avatar-WBTM阶段2培养基:以10 mL体系为例

鉴定结果示意图

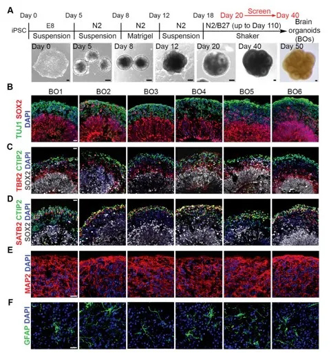
图1:全脑类器官标志物鉴定结果示意图

图2:hiPSC衍生脑类器官的生成和特征,引自:Chen X, Sun G, Tian E, Zhang M, Davtyan H, Beach TG, Reiman EM, Blurton-Jones M, Holtzman DM, Shi Y. Modeling Sporadic Alzheimer's Disease in Human Brain Organoids under Serum Exposure. Adv Sci (Weinh). 2021 Aug 2:e2101462. doi: 10.1002/advs.202101462. Epub ahead of print. PMID: 34337898.
实验操作流程图

→ 分化第2天:观察是否形成EB,正常的EB应该是具有半透明边界的圆形细胞球,进行换液,吸除阶段1培养基,加入阶段2培养基,每孔150μL;
→ 分化第5天:吸除阶段2培养基,采用剪过的枪头将EB转移至24孔低吸附孔板中,每孔500 μL阶段3培养基;
→ 分化第10天:吸除培养基,将EB接种于基质胶中,每个EB接种35μL基质胶,置于培养箱中30 min,待胶固化后取出,转移至6孔低吸附板中,每孔4-5个EB胶滴,每孔加入2 mL阶段4培养基,置于摇床上以70 rpm的速度培养;
→ 分化第13-20天:吸除阶段4培养基,加入阶段5培养基,每孔2 mL,置于摇床上以70 rpm的速度培养,每3天更换一次培养基,直至类脑器官成熟(Day20+)。新品一hiPSC诱导分化脑类器官培养试
新品二——hiPSC诱导分化肺类器官培养试剂盒
由环特生物自主研发的o-Avatar-LU™hiPSC诱导分化肺类器官试剂盒,是一种用于调控人诱导多能干细胞分化为肺类器官的专业培养基,每一套试剂盒约可诱导30个肺类器官,操作简单、性能稳定,即买即用,不含血清,成分明确,培养成功率高,能够从多个人诱导多能干细胞(hiPSC)系中稳定高效地生成肺类器官培养物且无需基质包被,适用于肺类器官构建。
产品信息

产品优势
→ 由环特生物自主研发;
→ 操作简洁,使用方便,易上手;
→ 试剂可溯源,稳定性好;
→ 批次间差异小,提取性能优;
→ 培养成功率高,可高效生成hiPSC诱导分化的肺类器官;
→ 提供专业技术支持及标准化方案,售后无忧。
培养基配制

鉴定结果示意图

图1:肺类器官标志物鉴定结果示意图
hiPSC诱导分化的全脑类器官、肺类器官试剂盒,环特新品发布,震撼来袭,以科技之名,助力类器官研究新突破!
立即体验新品试用,开启您的科研之旅,为人类健康福祉贡献力量!欢迎新老客户咨询!
更多产品订购请咨询:成先生 173 6453 1293(微信同号)
