13 年
手机商铺
入驻年限:13 年
成经理
浙江 杭州市 滨江区
实验室仪器 / 设备、抗体、试剂、细胞库 / 细胞培养、论文服务、技术服务
生产厂商 科研机构
公司新闻/正文
694 人阅读发布时间:2024-09-20 18:10

编者按
肝脏是人体最大的实质内脏器官,参与多种过程,包括许多血浆蛋白的合成、维持恒定的血糖水平、新陈代谢、药物解毒和酶的产生。然而,随着经济的发展,肝脏相关的慢性疾病越来越多,并且药物的肝毒性也引起了科研人员的重视,因此一个能够高度模拟体内环境的体外肝脏模型将大大促进这方面研究的进展。而来源于hiPSC的肝类器官模型,包含多种肝脏中的细胞类型,尽可能地模拟了人体内肝脏的细胞结构,大大助力了肝脏相关的疾病建模、遗传研究和药物筛选等研究。
今天,我们特别关注一项于2023年9月发表在《Experimental & Molecular Medicine》的经典研究——Scalable production of tissue-like vascularized liver organoids from human PSCs,该研究报告了一种用于生成血管化肝类器官的方法,并提出了诱导分化过程中的步骤,培养基配比以及细胞类型的鉴定方法等,为细胞治疗、组织工程、药物毒性评估和疾病建模等应用提供了新的工具和平台。
文章题目
Scalable production of tissue-like vascularized liver organoids from human PSCs
杂志:Experimental & Molecular Medicine(IF=9.5)
发表时间:2023.9.1
作者:Sean P. Harrison, Richard Siller, Gareth .Sulivan等
01、研究背景
肝脏是人体最大的内分泌器官,对维持体内平衡至关重要,是异物代谢、凝血因子生成、氨清除以及其他多种基本功能的主要场所。对于肝衰竭,除了肝移植(LTX)外,没有其他治疗方法。此外,评估肝脏代谢和药物毒性等的黄金标准是原代人类肝细胞(PHHs)。然而,PHHs 的供应极为有限,而且在体外会迅速丧失功能。这一问题表明需要寻找潜在的替代品来填补这一空白,提供一个稳定、可扩展和基因定义的替代方案。
在本文中,研究人员详细的介绍了一种利用人类多能干细胞(hPSCs)构建肝类器官的新方法。与传统方法相比,该方法不需要2D形态构建,不依赖于昂贵的生长因子和细胞外基质,而是利用hPSCs在悬浮培养中自聚集形成3D结构。所得的肝类器官具有类似肝脏的细胞组成和功能,包括肝脏特异性蛋白质的产生和功能性。此外,这些器官样结构还可以用于研究凝血机制,并提供了一种潜在的细胞治疗方法的基础。
02、研究结果
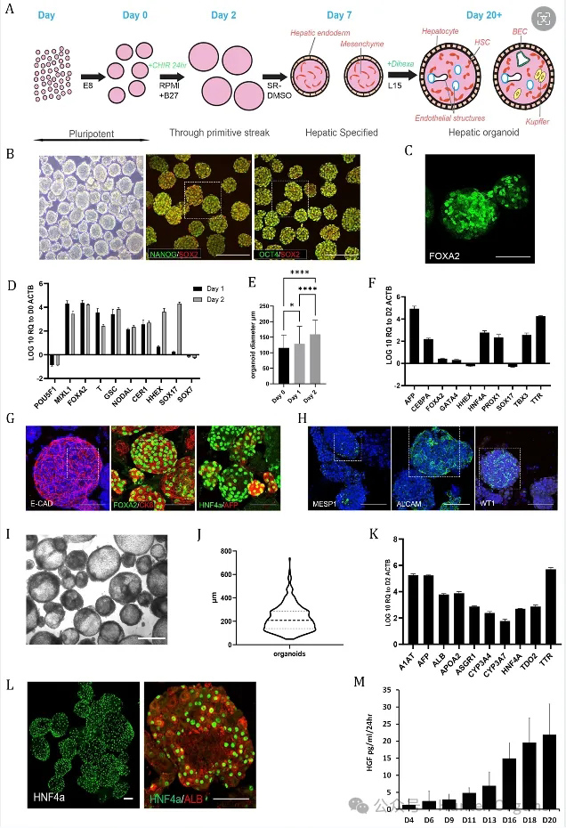
1. 肝类器官诱导分化方案
hPSCs来源的多细胞肝类器官的分化过程,模拟了体内发育的各个阶段,如下图所示:

图1
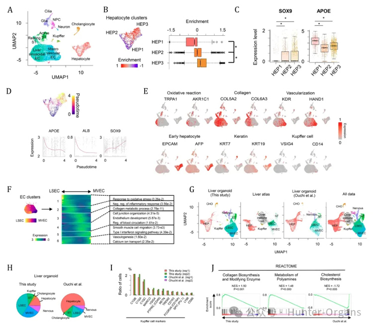
2. iPSC来源的肝类器官的单细胞转录组分析
通过单细胞转录组测序,研究人员对人类多能干细胞(hPSCs)来源的肝类器官进行了细胞多样性的分析。他们发现了三个肝细胞聚类(HEP1-3),其中表达了甘油脂或胆固醇代谢基因。
进一步通过基因集富集分析发现,这些肝细胞聚类显示出不同程度的门脉区基因特征富集,表明类器官中存在肝细胞基因表达的区域性差异。然而,相比于成熟的肝脏,这些肝类器官中的区域性基因表达水平较低,可能因为它们模拟了早期发育中的肝脏状态。

图2
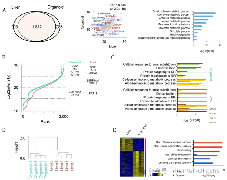
3. iPSC来源的肝类器官的蛋白质组学分析
研究人员通过分析发现在肝类器官和人类肝脏中存在相似的关键蛋白质表达,涉及到血液凝固和氨基酸代谢等多种代谢途径和功能。然后,通过无偏聚类分析,发现肝类器官和肝脏的蛋白质表达模式存在显著差异,特别是在与血液细胞相关的蛋白质表达上。这项研究揭示了肝类器官的蛋白质组学特征,为进一步理解其功能和应用提供了重要参考。

图3
4. iPSC来源的肝类器官含有肝实质细胞
研究人员通过免疫荧光染色验证了肝类器官的复杂性和成熟度,显示了肝细胞的特征,包括谷氨酰胺合成酶(GS)、羧基安氨酸合酶(CPS1)和肝细胞核转录因子HNF4α的表达。这些标记物的存在表明肝类器官已经超越了胎儿阶段的发育,进入了更成熟的阶段。
此外,还检测到成人肝细胞和成熟标记物如CYP2A6和ASGR1的表达,进一步证实了肝类器官的成熟度。

图4
5. iPSC来源的血管化肝类器官
研究人员通过单细胞RNA测序分析确定的内皮细胞群,并使用CD31抗体验证了肝类器官内血管的存在。通过体积渲染的三维重建图展示了具有中等直径的血管腔,并且这些血管在尺寸上与毛细血管相符。

图5
6. iPSC来源的肝类器官具有肝脏功能
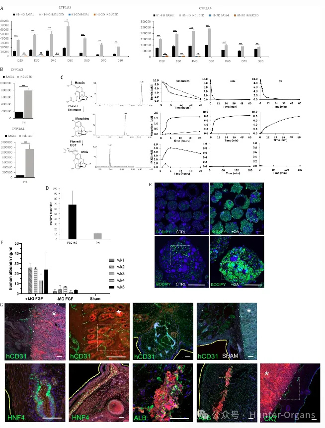
研究人员发现人类诱导多能干细胞(iPSC)衍生的肝类器官具有类似于肝脏的转录和蛋白质表达谱,并且展示了类似于肝脏的细胞组成。通过对其功能进行评估,发现这些肝类器官显示出肝脏的功能,包括药物代谢能力。
相比于二维培养中的肝细胞,这些肝类器官具有更高水平的基础和诱导的药物代谢活性,并且在长期培养中保持了这种活性。这些发现为肝脏疾病建立模型以及开发新的药物筛选平台提供了潜在的工具。

图6
7. iPSC来源的肝类器官分泌血浆蛋白,具有功能性凝血机制
研究人员对肝类器官进行了分析,证明其在转录组和蛋白质组水平上表现出类似肝脏的特征,这些肝类器官不仅具有肝细胞特征,还显示出肝细胞的极化特征,并且含有胆管细胞。此外,研究证实了这些肝脏类具有肝脏功能,如药物代谢和血清蛋白的产生。通过RT-qPCR分析,发现了维生素K依赖性凝血因子、内源性抗凝剂以及其他凝血因子的表达。

图7
02、编者点评
总的来说,本文描述了一种能够生成大量功能成熟的人类诱导多能干细胞(hPSC)来源的肝类器官的方法。该方法产生的肝类器官遵循肝脏类似的发育途径,包含肝细胞和胆管细胞等肝样细胞群,并且还包含非肝实质细胞,如肝星状细胞和内皮细胞群等。通过转录组学、蛋白质组学和免疫组化等方法验证了这些肝类器官的肝样特征。
此外,研究还观察到肝类器官内的血管化现象,并展示了其具有肝脏功能特征,包括产生血清蛋白、凝血因子和支持尿素生成等功能。研究还证明这些肝类器官可成功移植到小鼠体内,并表现出人类白细胞介素CD31阳性内皮结构。这种大量生产的肝类器官将为疾病建模、了解再生过程以及潜在的治疗手段提供有力工具。虽然目前存在一些挑战,但这种方法有望成为临床和筛选平台的重要资源。未来,这些器官将有助于研究发育生物学、细胞相互作用以及毒性学和药物筛选等领域。
这是一项非常值得阅读的类器官研究,适合每一位想要开展“血管化肝类器官相关研究”的学者拜读,文中提出了诱导分化过程中的步骤,培养基配比以及细胞类型的鉴定方法等。这项研究为细胞治疗、组织工程、药物毒性评估和疾病建模等应用提供了新的工具和平台。
作为健康美丽产业CRO服务开拓者与引领者、斑马鱼生物技术应用企业,环特生物搭建了“斑马鱼、类器官、哺乳动物、人体”四位一体的综合技术服务体系,开展健康美丽CRO服务、科研服务、智慧实验室搭建三大业务。目前,环特已建立200多种斑马鱼模型,胃癌、脑类器官、心脏类器官及各种肿瘤类器官培养平台,欢迎有需要的读者垂询!