13 年
手机商铺
入驻年限:13 年
成经理
浙江 杭州市 滨江区
实验室仪器 / 设备、抗体、试剂、细胞库 / 细胞培养、论文服务、技术服务
生产厂商 科研机构
公司新闻/正文
431 人阅读发布时间:2024-08-19 16:13

编者按
目前对眼表的研究主要集中在角膜方面,但结膜对视力同样至关重要。结膜上皮包含产生黏液的杯状细胞和分泌水的角化细胞,其作用使得眼顶端表面呈现黏液,为眼表提供免疫保护。当结膜功能发生障碍,也会影响角膜的内稳态,继而引起失明。
现今结膜的功能研究主要借助于短期培养的外植体或诱导的多能干细胞,但均存在一定的局限性。前者培养条件不明确,培养效率低;后者难以再现结膜上皮的细胞多样性和成熟度,导致相关探索缺乏有效的体外模型。已知成体干细胞形成的类器官可以在明确的培养体系下生长,并应用于多种人类生理和疾病的探究。
今天我们来解读2024年1月由荷兰Hubrecht研究所在《Cell Stem Cell》上发表的一项研究成果,该研究利用原代结膜组织建立了小鼠和人源结膜类器官长期培养的方法,这些类器官能够表现结膜上皮的关键特征。单细胞测序结果显示角质形成细胞表达多种抗菌肽,并识别结膜簇细胞。利用1型单纯疱疹病毒 (HSV1)、8型人类腺病毒 (hAdV8)和SARS-CoV-2对结膜类器官感染,模拟病毒性结膜炎,发现阿昔洛韦可以逆转HSV1感染,而缺乏批准药物治疗的hAdV8感染可以被西多福韦抑制。同时,该研究证明了结膜类器官的移植潜力。综上,结膜类器官为结膜的生理病理研究提供了一个强有力的工具。
文章题目
Human conjunctiva organoids to study ocular surface homeostasis and disease
杂志:Cell Stem Cell(IF=23.9)
发表时间:2024.1.11
作者:Marie Bannier-Hélaouet,Jeroen Korving等
单位:荷兰Hubrecht研究所等
01、研究结果
1. 基于胰酶体系对C57小鼠及人源眼结膜组织进行消化处理,获取原代细胞,种胶培养后均可观察到略显实质的球体类器官(图1)。
持续培养,在该体系下结膜类器官均能够稳定传代扩增。免疫组化结果显示,形成的类器官阳性表达与结膜组织相似的上皮标志物KRT19、基底细胞标志物TP63+、角化细胞标志物粘蛋白MUC1及调控眼睛发育相关的标志物PAX6,但杯状细胞标志物MUC5AC+几乎不含有。

图1
2. 杯状细胞是结膜组织中的一类重要功能细胞,为了使类器官中形成更多的杯状细胞,研究人员首先调整培养体系,去除Wnt等生长相关因子。在分化培养体系作用下,类器官KRT19和MUC1的表达始终存在,MUC5AC+细胞数量增加的同时TP63+基底细胞数量减少。
接着,研究者们借助“气-液”培养体系对类器官进一步处理,发现该体系下在不影响阳性表达MUC1和TP63+细胞数量的前提下,还能进一步提高MUC5AC+细胞比率,且培养体系引入IL-4/IL-13能有效提升杯状细胞的分化情况(图2)。

图2
3. 利用单细胞mRNA测序将构建的类器官与原始组织进行比对(图3),类器官中包含组织中同样拥有的基质相关细胞(黑素细胞、T细胞、巨噬细胞、树突状细胞、内皮细胞和成纤维细胞)以及四种上皮细胞(基底细胞、角质细胞、杯状细胞和簇状细胞)。
利用液相色谱-串联质谱(LC-MS/MS)对气液培养后的上清进行分析,可检测到上百种蛋白质的存在。在培养体系中加入IL-4/IL-13后,参与止血(THBS1和IL-19)、ECM重塑(POSTN)、肽酶活性(LYZ)、先天免疫反应激活(PIGR、CFD和CFB)和糖基化(MUC5AC、MUC1和MUC4)相关的蛋白上调,提示结膜上皮在体外对炎症信号有应答反应。

图3
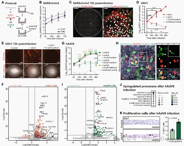
4. 由于缺乏长期体外模型,病毒性结膜炎一直难以在实验室进行研究。研究人员使用1型单纯疱疹病毒 (HSV1)、8型人类腺病毒 (hAdV8)和SARS-CoV-2与“气-液”培养后的类器官孵育,可观察到病毒的侵染,并发现阿昔洛韦可以逆转HSV1感染,而缺乏批准药物治疗的hAdV8感染可以被西多福韦抑制。

图4
5. 为了探究类器官修复受损结膜的应用潜力,研究人员将早期培养的类器官移植至预先经过机械损伤的免疫缺陷NSG小鼠结膜中。
结果显示,在这些移植小鼠中,细胞附着在基底膜上并产生3种主要的结膜细胞类型:TP63+基底细胞、MUC1+角质形成细胞和MUC5AC+杯状细胞,且人源类器官形成的上皮比小鼠的上皮更厚,再现了人结膜的特征。

图5
02、编者点评
综上,本研究利用原代结膜组织建立了小鼠和人源结膜类器官长期培养的方法,这些类器官能够表现结膜上皮的关键特征;单细胞测序结果显示角质形成细胞表达多种抗菌肽,并识别结膜簇细胞;利用1型单纯疱疹病毒 (HSV1)、8型人类腺病毒 (hAdV8)和SARS-CoV-2对结膜类器官感染,模拟病毒性结膜炎,发现阿昔洛韦可以逆转HSV1感染,而缺乏批准药物治疗的hAdV8感染可以被西多福韦抑制。同时,该研究证明了结膜类器官的移植潜力。
本研究建立的结膜类器官,为结膜的生理病理研究提供了一个强有力的工具,并探讨了这一研究对开发个性化医学和药物筛选平台的潜力,为研究结膜疾病打开了大门,具有重要的科学意义和临床应用前景。
作为健康美丽产业CRO服务开拓者与引领者、斑马鱼生物技术应用企业,环特生物搭建了“斑马鱼、类器官、哺乳动物、人体”四位一体的综合技术服务体系,开展健康美丽CRO服务、科研服务、智慧实验室搭建三大业务。目前,环特已建立200多种斑马鱼模型,胃癌、脑类器官、心脏类器官及各种肿瘤类器官培养平台,欢迎有需要的读者垂询!