13 年
手机商铺
入驻年限:13 年
成经理
浙江 杭州市 滨江区
实验室仪器 / 设备、抗体、试剂、细胞库 / 细胞培养、论文服务、技术服务
生产厂商 科研机构
公司新闻/正文
1069 人阅读发布时间:2024-06-27 14:33

编者按
非甾体抗炎药(NSAIDs),如阿司匹林、布洛芬、对乙酰氨基酚和舒林酸(sulindac)等,是全球最大类别的药物之一,被广泛应用于临床抗炎、退烧和镇痛治疗。据报道,每天有超过 3000万患者使用,但临床应用后,NSAIDs的副作用不断增加,且广泛使用非甾体抗炎药会增加孕妇和儿童急性非甾体抗炎药暴露、摄入和毒性的风险。美国FDA统计数据显示,大约1/3的药物不良反应是由NSAIDs引起的,每年约有41,000名老年患者因NSAIDs住院治疗,造成3300人死亡。因此,探索非甾体抗炎药的不良反应机制,特别是在神经发育期间,将有助于指导临床医生更准确、更合理地选择药物。
2023年9月2日,华南理工大学医学院张文清教授团队与广东药科大学生命科学与生物制药学院副院长沈娟团队合作,在Nature Communications(IF=16.6)上发表了研究,该研究对斑马鱼进行吖啶橙(AO)染色,评价了46种常用抗炎药或抑制剂对其神经毒性的影响,发现过量使用舒林酸(sulindac)在幼年动物早期神经发育中选择性诱导γ-氨基丁&酸(GABA)能导致神经元凋亡,斑马鱼幼鱼由于失去了抑制性神经而表现出过度活跃的行为,并使用自噬抑制剂3-甲基腺嘌呤(3-MA)和SR11237探索了细胞凋亡的潜在机制,为sulindac毒性的潜在机制研究提供了有价值的见解,并阐明非甾体抗炎药在早期神经发育中的相关风险。
文章题目
Sulindac selectively induces autophagic apoptosis of GABAergic neurons and alters motor behavior in zebrafish
杂志:Nature Communications(IF=16.6)
发表时间:2023.9.2
作者:孙文威、王梅梅、张文清、黄志斌、沈娟等
单位:华南理工大学医学院、广东药科大学生命科学与生物制药学院
01、研究背景
非甾体抗炎药(NSAIDs)是全球最大类别的药物之一,广泛应用于临床抗炎、退烧和镇痛治疗。这类药物通过抑制环氧合酶(COXs)的活性发挥其功效,影响花生四烯酸的代谢,从而导致体内前列腺素和其他促炎因素的减少,因其疗效确切、价格低廉、使用方便,而广受欢迎。
据报道,每天有超过3000万患者使用,但临床应用后,NSAIDs的副作用有所增加,且广泛使用非甾体抗炎药会增加孕妇和儿童急性非甾体抗炎药暴露、摄入和毒性的风险。美国FDA统计数据显示,大约1/3的药物不良反应是由NSAIDs引起的,每年约有41,000名老年患者因NSAIDs住院治疗,造成3300人死亡。然而,目前只进行了有限的研究来评估非甾体抗炎药在神经系统中的毒性。因此,探索非甾体抗炎药的不良反应机制,特别是在神经发育期间,将有助于指导临床医生更准确、更合理地选择药物。
斑马鱼模型是临床评估NSAIDs神经毒性的良好选择。在这项研究中,研究人员对斑马鱼进行吖啶橙(AO)染色,评价46种常用抗炎药或抑制剂对其神经毒性的影响。研究者发现舒林酸(sulindac)选择性地诱导斑马鱼和小鼠的γ-氨基丁&酸(GABA)神经元凋亡。斑马鱼幼鱼由于失去了这些抑制性神经而表现出过度活跃的行为。此外,研究者还使用自噬抑制剂3-甲基腺嘌呤(3-MA)和SR11237探索了细胞凋亡的潜在机制。研究结果表明,sulindac可能与RXRα结合,并引起自噬介导的GABAergic神经元凋亡。总之,这项研究的结果可为sulindac毒性的潜在机制提供有价值的见解,并阐明非甾体抗炎药在早期神经发育中的相关风险。
02、研究结果
1、舒林酸(Sulindac)引发神经发育毒性
为了调查临床治疗中使用的抗炎药可能产生的毒性作用,研究者进行了小规模的抗炎药筛查,以检查大脑发育毒性。受精后2天(dpf)的斑马鱼幼鱼分于24孔板各孔中,每孔5尾,处理至4dpf,用AO染色进行筛选。受测药物以10μM浓度溶解在DMSO和E3中,为了检查这些药物是否具有特定效果,研究者以不同浓度重新测试药物并确认了斑马鱼的表型。结果发现,只有舒林酸(Sulindac)在斑马鱼幼鱼的中脑中引起明显的凋亡。相比之下,DMSO和其他药物的毒性作用很少。有趣的是,这些凋亡细胞特异性地分布在中脑。
为了进一步确定中脑凋亡的细胞类型,使用神经元标记的转基因斑马鱼Tg(Xla.Tubb:DsRedx)和血管标记的转基因斑马鱼Tg(flk1:mCherry)来定位凋亡细胞。实验结果表明,绝大多数凋亡细胞是神经元细胞,这表明舒林酸(Sulindac)对斑马鱼幼鱼的早期神经发育产生了不利影响。

图1
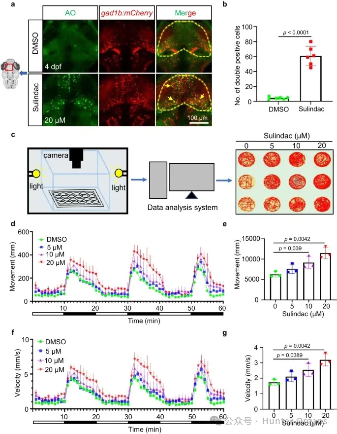
2、Sulindac选择性地诱导了斑马鱼幼鱼的GABA神经元的凋亡和运动行为的改变
为了进一步探索哪些类型的神经元受到苏林达克的影响,使用了不同类型的斑马鱼神经元转基因系。特别是,凋亡细胞与Tg(gad1b:mCherry)转基因斑马鱼中的mCherry+GABAergic神经元共定位,但不与Tg(vglut2a:GFP)中的谷氨酸能神经元、Tg(islet:GFP)中的颅运动神经元或Tg(atoh7:mCherry)转基因斑马鱼中的视网膜神经节细胞共定位。这些结果表明,sulindac有选择地促进了GABAergic神经元的凋亡。有趣的是,已经证明GABAergic电路参与了行为运动。
为了进一步确认sulindac诱导的GABAergic神经元的凋亡是否影响了斑马鱼幼虫的运动行为,使用了光周期刺激测试来监测5dpf幼鱼的行为轨迹。幼鱼运动轨迹及分析结果显示,与对照组相比,暴露于苏林达克的斑马鱼表现出多动行为,特别是在最高剂量组,这可能归因于sulindac对GABAergic神经元的损害。

图2
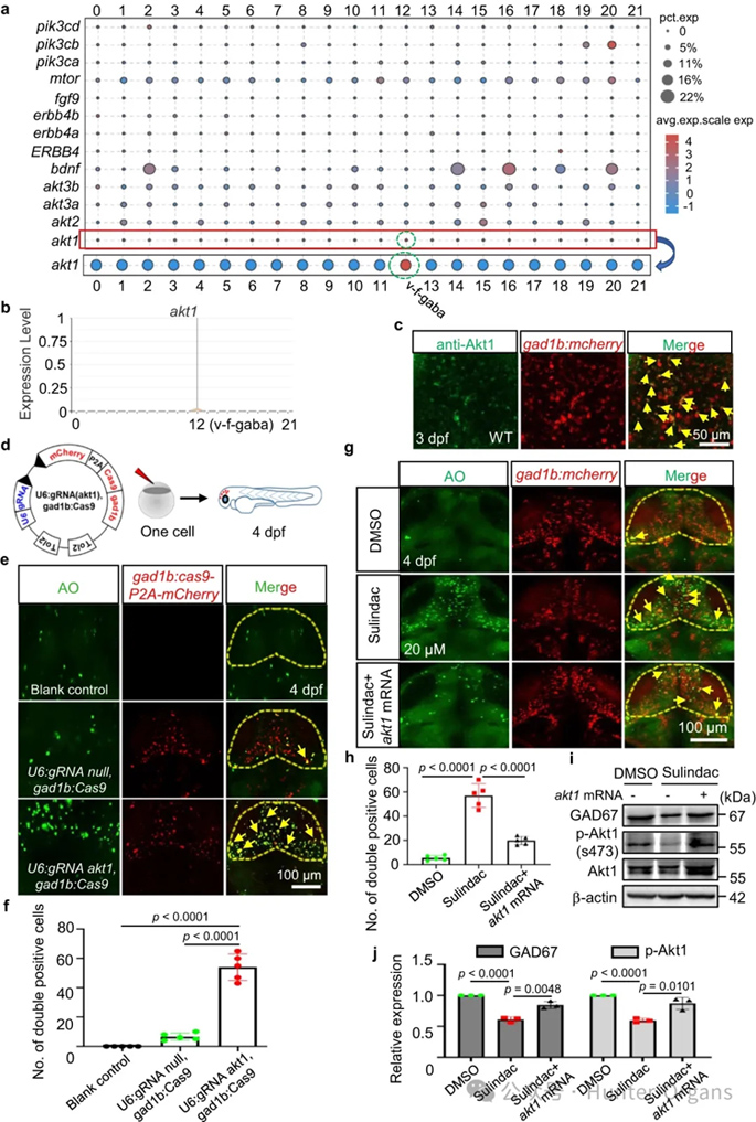
3、Sulindac通过斑马鱼的Akt途径选择性地诱导了GABAergic神经元的凋亡
为研究GABAergic神经元中sulindac选择性的潜在机制,研究者结合RNA测序数据确定了一些与GABAergic神经元发育相关的基因,发现只有akt1时哺乳动物akt1的同源物,在3dpf斑马鱼幼鱼的GABAergic神经元亚群中特异性表达。新的证据表明,akt1在哺乳动物大脑中高度表达,在大脑发育中起着至关重要的作用,因此,研究者假设akt1可能在sulindac诱导的GABAergic神经元细胞死亡中发挥重要作用。
为进一步证实这一假设,研究者在GABAergic神经元中对akt1进行了组织特异性敲除或akt1的过表达以观察akt1对GABAergic神经元细胞死亡的凋亡调节。结合AO染色结果,证实这一假设,即:sulindac可以通过降低斑马鱼幼鱼中脑的p-Akt水平来诱导GABAergic神经元细胞死亡。

图3
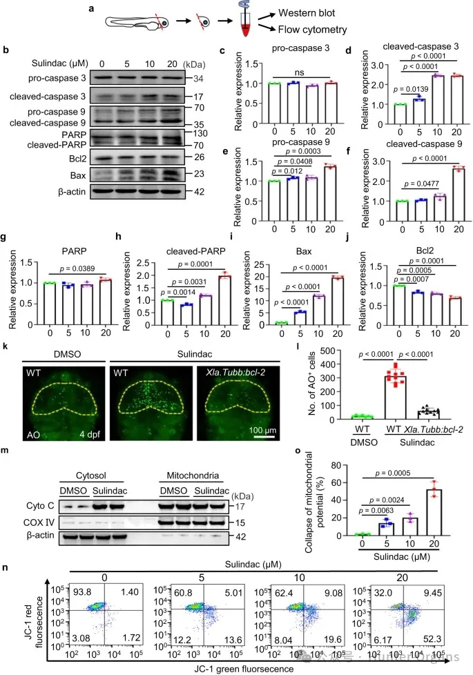
4、Sulindac通过线粒体途径诱导凋亡
为了进一步探索潜在的凋亡机制,将全头组织分离以进行检测。结果表明,与DMSO组相比,sulindac组在细胞质中的细胞色素c积累显著增加。细胞色素c的释放导致线粒体膜电位(ΔΨm)的损失,这是线粒体功能障碍的标志。
为了确认sulindac诱导的细胞凋亡是由线粒体途径介导的,通过检测荧光染料JC-1,用流式细胞仪分析ΔΨm的变化;设计特定的MO来抑制COXs的表达。结果表明,sunlindac导致线粒体功能障碍,并触发了Bcl2依赖性线粒体凋亡途径,而非COX依赖性途径。

图4
5、Sulindac通过PI3K/AKT/mTOR途径促进RXRα依赖性自噬诱导的凋亡
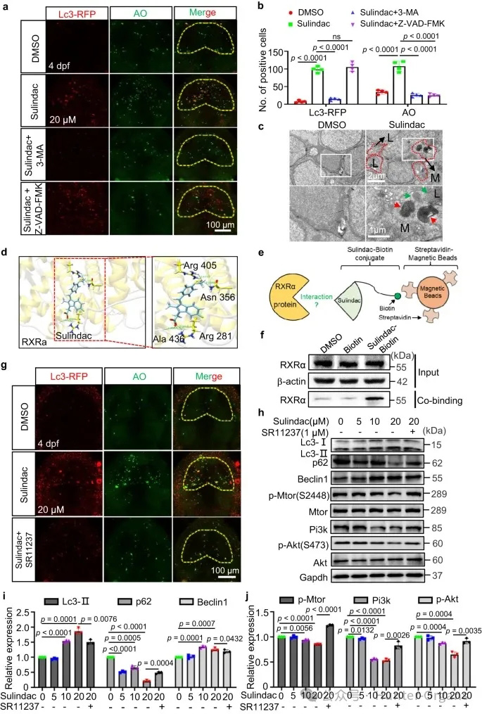
凋亡过程通常伴随着自噬的发生,自噬在凋亡过程中具有双重作用。为研究sulindac对斑马鱼神经元凋亡和自噬的影响,注射红色荧光蛋白(RFP)标记的Lc3质粒以标记自噬通量的大小,并使用AO染色来标记凋亡细胞。结果表明,在sulindac治疗后,斑马鱼中脑的RFP-Lc3+和AO+细胞都急剧增加,且大多数RFP-Lc3+细胞都与AO+细胞共定位。
超微结构变化结果进一步揭示了sulindac在神经元中诱导自噬。然后,研究者通过结合sulindac和3-MA(自噬抑制剂)或Z-VAD-FMK(凋亡抑制剂)治疗,探索了sulindac诱导的自噬和凋亡之间的关系,结果表明,sulindac诱导Bcl-2介导的自噬,从而促进神经元自噬细胞死亡。
研究者为确定sulindac激活自噬的途径,使用SEA Search Server数据库和SwissDock进行评估。结果表明sulindac可以与RXRα蛋白紧密结合。为了进一步确定sulindac和RCRα蛋白在脑组织中的相互作用以及sulindac是否被生物素化,使用了SR11237和western blot,结果进一步证实sulindac激活的自噬过程可能涉及与RXRα受体的结合。
另外,研究者还研究了自噬中的PI3K/AKT/mTOR通路,结果表明sulindac可能促进RXRα依赖性自噬,并通过抑制斑马鱼GABAergic神经元中的PI3K/AKT/mTOR信号通路诱导凋亡。

图5
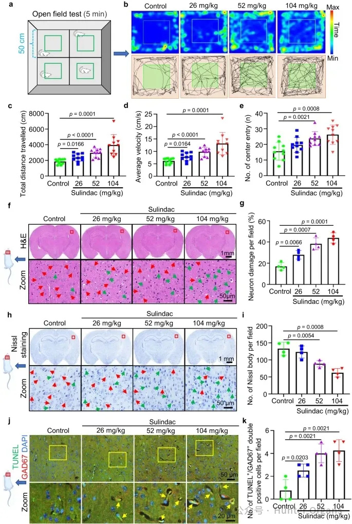
6、在小鼠中长期服用苏林达克会导致新皮质GABAergic神经元多动和凋亡
根据在斑马鱼中的发现,研究者决定调查sulindac对哺乳动物行为调节和神经元凋亡的影响。胃内给药一个月后,使用旷场实验来评估小鼠的运动活动。结果发现,随着小鼠sulindac剂量的增加,其异常多动性明显增加,这与在斑马鱼中观察到的现象相似。因此,这些结果表明,长期使用sulindac会导致脊椎动物多动症。
为进一步证实小鼠GABAergic神经元的自噬细胞也是由sulindac诱导的,研究者进行H&E然和和Nissl染色,发现sulindac给药1个月也导致小鼠在高剂量下神经元细胞显著死亡。
此外,TUNEL结果与斑马鱼的观察结果一致,小鼠GAD67阳性细胞的凋亡显著增加。所有这些数据都表明,sulindac对GABAergic神经元有潜在的毒性作用,不仅存在于低等脊椎动物,也存在于哺乳动物。

图6
03、编者点评
综上,非甾体抗炎药(NSAIDs)在临床医学中发挥着重要作用,主要用于临床抗炎、退烧和镇痛治疗等,也是儿科最常用的药物之一。本研究表明舒林酸(sulindac)选择性地诱导斑马鱼和小鼠的γ-氨基丁&酸(GABA)神经元凋亡,导致斑马鱼幼体和小鼠的行为活跃。此外,通过使用自噬抑制剂3-甲基腺嘌呤(3-MA)和SR11237研究发现,sulindac可能与RXRα结合,并引起自噬介导的GABAergic神经元凋亡,为探索NSAIDs在早期神经系统发育过程中的作用开拓了新的视角,也为了解NSAIDs类药物毒性机制研究及治疗提供了重要线索。
作为健康美丽产业CRO服务开拓者与引领者、斑马鱼生物技术应用企业,环特生物搭建了“斑马鱼、类器官、哺乳动物、人体”四位一体的综合技术服务体系,开展健康美丽CRO服务、科研服务、智慧实验室搭建三大业务。目前,环特已建立200多种斑马鱼模型及脑类器官、心脏类器官及各种肿瘤类器官培养平台,欢迎有需要的读者垂询!