13 年
手机商铺
入驻年限:13 年
成经理
浙江 杭州市 滨江区
实验室仪器 / 设备、抗体、试剂、细胞库 / 细胞培养、论文服务、技术服务
生产厂商 科研机构
公司新闻/正文
926 人阅读发布时间:2024-06-27 14:23

编者按
宫颈癌是最常见的妇科恶性肿瘤,也是致死率最高的肿瘤之一,特别是在发展指数较低的国家。全世界都在努力通过接种HPV疫苗和尽早筛查根除这种疾病,但每年仍有大量患者被确诊。类器官(Organoids)是具有类似真实器官结构的三维微器官,可部分模拟来源组织的生理/病理特征,为肿瘤相关研究提供了强大的病理模型。然而目前关于宫颈癌类器官的报道极少,且其培养依赖于EHS 小鼠骨肉瘤来源的基质胶 Matrigel,在准确反映人体病理特征方面存在较大局限性,缺乏宫颈组织的细胞外基质特异性微环境。
2024年5月15日,南方医科大学珠江医院易笑教授团队、王沂峰教授团队联合粤港澳大湾区精准医学研究院林鑫华教授团队在国际权威杂志Science Advances上以研究长文(Research Article)形式在线发表成果——Cervical Extracellular Matrix Hydrogel Optimizes Tumor Heterogeneity of Cervical Squamous Cell Carcinoma Organoids,该研究自主研发了新型宫颈癌类器官模型,更接近人体病理生理状态,能很好地反映肿瘤异质性,为宫颈癌研究提供了新手段。
文章题目
Cervical Extracellular Matrix Hydrogel Optimizes Tumor Heterogeneity of Cervical Squamous Cell Carcinoma Organoids
杂志:《Science Advances》(IF=13.6)
发表时间:2024年5月15日
作者:宋浩南、王沂峰、林鑫华、易笑等
单位:南方医科大学珠江医院、粤港澳大湾区精准医学研究院等
01、研究思路
易笑教授研究团队在前期“仿生体系分子组装,适配不同组织来源类器官培养“工作的基础上,进一步在宫颈癌组织仿生材料界面适配以及组装调控方面深入开展研究,明确介导关键细胞进程重塑肿瘤微环境稳态的作用机理以及与肿瘤异质性的构效关系;并应用所取得的创新设计理念与构建技术研发出“新型细胞外基质材料”,优化了宫颈癌类器官培育体系,使其在组织结构、代谢、细胞信号通路等方面更加接近真实人体肿瘤。
该研究将人体子宫颈组织特异性细胞外基质微环境与宫颈鳞状细胞癌类器官进行分子组装,在反映肿瘤病理特征的同时,保留了子宫颈组织特异性细胞外基质微环境。这种宫颈癌类器官病理模型更接近于患者体内真实的病理生理状态,有利于反映患者的肿瘤异质性,在体外作为病理模型的研究和应用价值更高。
该项工作获得了 Science Advances 4 位审稿人的一致好评,认为“This manuscript is great piece of work, presents a new and valuable technology for improving organoid microenvironment”。该研究获得国家自然科学基金、粤港澳大湾区精准医学研究院创新合作项目、广州市科学技术局重点研发计划等基金的资助。


02、研究亮点
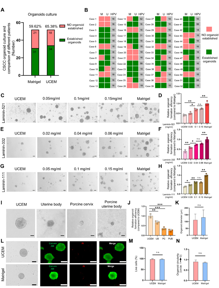
1. 收集宫颈鳞状细胞癌(CSCC)患者的癌旁子宫颈组织,制备子宫颈细胞外基质水凝胶(UCEM);
2. UCEM的蛋白质组学分析鉴定出多种子宫颈组织特异性信号通路,包括HPV, PI3K-AKT和细胞外基质-受体相互作用等;
3. UCEM中FLNA、MYH9、HSPA8和EEF1A1等分泌蛋白的存在表明UCEM能够保留子宫颈组织相关蛋白,为CSCC类器官的培养提供了子宫颈组织特异性微环境;
4. CSCC类器官培养实验表明,UCEM能够支持CSCC类器官的形成和生长并且保留体内致瘤能力;
5. 转录组测序结果显示,UCEM-organoids与原生CSCC组织具有更大的相似性,含有多种CSCC相关的信号通路,包括病毒蛋白-细胞因子相互作用、NF-κB、TNF和致癌基因EGR1、FPR1和IFI6,反映了肿瘤的异质性;
6. UCEM-organoids表现出对化疗药物潜在的抵抗性。综上所述,这项工作通过仿生构建ECM组织特异微环境,优化了宫颈癌类器官培养体系,有望为宫颈癌治疗和疾病研究提供更加精准、高效的策略。
作为健康美丽产业CRO服务开拓者与引领者、斑马鱼生物技术应用企业,环特生物搭建了“斑马鱼、类器官、哺乳动物、人体”四位一体的综合技术服务体系,开展健康美丽CRO服务、科研服务、智慧实验室搭建三大业务。目前,环特已建立200多种斑马鱼模型、人诱导多能干细胞及多种癌种的类器官培养平台,欢迎有需要的读者垂询!