13 年
手机商铺
入驻年限:13 年
成经理
浙江 杭州市 滨江区
实验室仪器 / 设备、抗体、试剂、细胞库 / 细胞培养、论文服务、技术服务
生产厂商 科研机构
公司新闻/正文
1594 人阅读发布时间:2024-03-22 14:09

编者按
建立肿瘤移植模型常用小鼠,但因为实验成本、周期和小鼠移植瘤模型自身的一些局限而让斑马鱼移植瘤模型进入大家的视野,已有利用斑马鱼幼鱼来做的短期异种移植瘤模型(zPDX),但实验周期较短、口服给药剂量不可控等限制了zPDX的发展。如何解决这些问题,推动zPDX技术的进一步发展?
今天我们来解读一项由美国麻省总医院研究人员于2019年6月13日发表在《Cell》(IF=64.5)的经典研究——《Visualizing Engrafted Human Cancer and Therapy Response in Immunodeficient Zebrafish》,研究人员利用免疫缺陷的突变斑马鱼品系来进行异种肿瘤抑制模型的构建,可实现长期的培养和观察,更好地模拟了肿瘤在人体的生长情况,给药后也可实现长期的观察,更真实的评价了抗肿瘤药物的杀伤效果;还创新性地把斑马鱼移植瘤模型可视的特点推进到单细胞分辨率,实现了在体观察单细胞层面的细胞动态生理过程。
文章题目
Visualizing Engrafted Human Cancer and Therapy Response in Immunodeficient Zebrafish
作者:C Yan,DC Brunson,Q Tang,D Do,NA Iftimia,JC Moore,MN Hayes,AM Welker,EG Garcia,TD Dubash
通讯单位:美国麻省总医院
杂志:Cell
影响因子:64.5/Q2
翻译:韩成
文章链接:10.1016/j.cell.2019.04.004
01、研究背景
建立肿瘤移植模型,常用的实验动物是免疫缺陷的小鼠,但小鼠养殖成本较高,且对养殖空间需求较大,经济性较差。且小鼠模型体表被毛,活体观察需借助基因编辑、染色和活体成像设备,操作相对繁琐。经济性和活体观察复杂的问题需要开发新的移植瘤模型来做技术补充。
斑马鱼已成为继小鼠和大鼠以后的第三大脊椎模式生物,早在2017年就有研究团队利用斑马鱼的幼鱼构建异种移植瘤模型(zPDX)。该模型发挥了斑马鱼幼鱼通体透明的优势可以在体观察肿瘤细胞的生长和血管的新生,同时经济性也有很大提升。但随着幼鱼逐步发育,免疫系统逐渐建成,留给实验的免疫缺陷的窗口期较短,斑马鱼幼鱼的zPDX模型只能实现短期(2-3 d)的给药观察,把药物融入养殖水体环境无法很好模拟口服给药,且给药剂量不可控。
为解决这些问题,作者利用免疫缺陷的成年斑马鱼进行肿瘤移植,并和小鼠移植瘤模型对比,验证了方法的可行性,随后作者对比斑马鱼移植瘤模型和小鼠移植瘤模型的药物治疗效果,验证了方法用于药物抗肿瘤效果评价的可靠性。作者选择横纹肌肉瘤这一儿童高发的软组织肉瘤,在斑马鱼zPDX模型上筛选治疗药物,并将肿瘤细胞移植到斑马鱼的眼周肌肉组织内,利用斑马鱼透明可视的特点,在单细胞层面实现了肿瘤细胞动态生理过程的观察。
02、研究结果
多种实体瘤细胞系移植到斑马鱼成鱼体内并与小鼠结果对比
作者把多种实体瘤肿瘤细胞移植到NSG免疫缺陷鼠和免疫缺陷斑马鱼上,通过成瘤大小,病理染色、免疫组化染色、增殖和凋亡染色来对比评估肿瘤细胞移植到免疫缺陷斑马鱼体内的可行性。
移植后,根据作者的数据,移植后的成功率比较高,85%以上的斑马鱼移植后可以正常存活。应该说通过和“金标准”的小鼠移植瘤模型进行多角度的对比,充分说明了斑马鱼移植瘤模型的可行性。其中Desmin是结蛋白,可作为多种肉瘤的病理marker;S100是神经特异性蛋白,作为神经源性肿瘤或者黑色素瘤的病理特征marker。

图1. 多种肿瘤细胞系移植效果的对比确认
患者来源的肿瘤细胞移植入斑马鱼确认移植效果
作者开发出斑马鱼的移植瘤模型,也想发挥它临床前预测的价值,前期用肿瘤细胞系是为了验证体系的可行性,但肿瘤患者的异质性和肿瘤微环境是肿瘤细胞系移植模型无法模拟出来的。
所以,患者进行了包括胶质瘤、黑色素瘤、横纹肌肉瘤和乳腺癌在内的多种患者来源的肿瘤细胞的斑马鱼移植。作者在肿瘤细胞系移植的时候,用的都是慢病毒转染过的肿瘤细胞系,就是把绿色荧光蛋白的基因整合进细胞系的基因组,然后细胞就能表达绿色荧光蛋白,可以在荧光显微镜下观察到绿色荧光的肿瘤细胞。
在做患者来源的肿瘤细胞的移植时,作者用了绿色荧光的肿瘤细胞或者用了荧光染料来示踪肿瘤细胞。通过HE染色结果、Ki67增值性marker染色和Tunel染色凋亡情况,作者说明了患者来源的肿瘤细胞可以成功移植到斑马鱼体内,显示了zPDX模型的临床前运用价值。

图2. 患者来源肿瘤细胞移植入斑马鱼后确认效果
斑马鱼眼周肌肉组织移植横纹肌肉瘤后的单细胞示踪研究
作者接下来还是发挥转基因品系斑马鱼的特点,作者用的是色素敲除的斑马鱼,身体很多部位,即便是到了成鱼阶段,依然有较高的透明度。
作者想研究的就是肿瘤的异质性,肿瘤组织中,有很多不同功能的细胞,比如有增殖类型的,有侵袭和转移能力的,有处在静默状态,既不转移也不增殖的,了解这些细胞的大致构成和比例,对于治疗方案的选择有很大意义,所以作者就尝试在斑马鱼上实现在体观察的单细胞分辨率的呈现。

图3. zPDX可实现单细胞分辨率的成像
作者为了观察方便,选取了斑马鱼眼周的肌肉组织进行肿瘤细胞移植,这一块呈现比较均匀的透明。作者选择的癌肿是横纹肌肉瘤,而且作者对这种肿瘤细胞提前进行了编辑,让它可以表达一种光转化蛋白,在uv光照射下,这种蛋白会从绿色荧光转变成红色荧光。所以,这就保证了作者只要对单个细胞进行光暴露,就可以特异性的标记单个细胞,随后利用斑马鱼可视的特点,可以在体观察单个细胞的动态过程。
文中标记了3个细胞,利用这种光转化蛋白,经过单细胞的光照射以后让他们从绿色荧光变成了红色荧光,那就可以从细胞群体中持续的示踪这3个单个细胞,作者为了区分他们,后期给他们换了伪彩,标记成红色、黄色和蓝色3个个体细胞,然后每24h拍照统计,并画出了每个细胞的动态过程普图。可以看到肿瘤细胞会展现出3种状态,分别是静默、转移和增殖;比如标记红色的细胞在48小时分裂后,得到的两个子细胞,随后一个静默,一个迁移。黄色标记的细胞,增殖比较旺盛。
作者之后还对细胞的比例做了统计,就是图中的柱状图,可以看到在这两种分型的横纹肌肉瘤中,都有这三种类型的细胞,并且所占比例相似。
利用横纹肌肉瘤zPDX模型进行抗肿瘤药效评价和在小鼠模型上确认
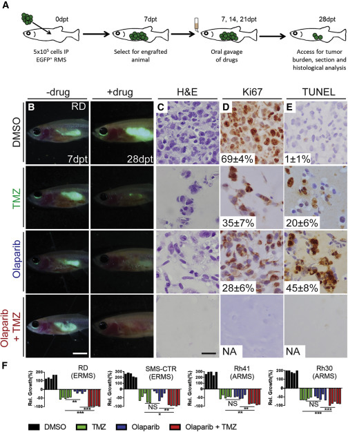
作者基于之前报道过的动物实验数据,对横纹肌肉瘤移植的斑马鱼做了治疗验证。
移植一周后,作者开始给药,设置了两个单药和一个组合药的药物组,每隔7天给药一次,结合肿瘤细胞荧光强度、HE染色、KI67增殖染色和TUNEL凋亡染色,显示出联用奥拉帕尼(olaparib)和替莫唑胺(temozolomide)治疗横纹肌瘤的效果更佳,实验终点几乎看不到肿瘤细胞。且在小鼠身上作者也做了验证,同一套组合给药方案在小鼠移植瘤模型上也验证了抗肿瘤的效果。最终为临床前阶段肿瘤治疗提供新的可靠的筛选模型。

图4. zPDX模型进行抗肿瘤药效评价

图5. 基于zPDX的结果在小鼠模型上做确认
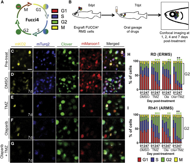
药物作用机制研究
作者把前期建立起来的单细胞分辨率的成像技术运用到机制探究中,作者采用一种染料,可以指示不同的细胞周期。
作者把肿瘤细胞移植到斑马鱼的眼周肌肉组织中,肿瘤移植后给药,就是刚刚筛选出有效的组合治疗方案,然后连续观察7天,可以看到阻滞在G2期的细胞比例逐渐增加,且对比单药组,组合给药组G2期细胞更多,说明药物阻断了正常的肿瘤细胞增殖的细胞周期,使更多的细胞停滞在G2期。

图6. 药物作用使移植的横纹肌肉瘤细胞阻滞在G2期
03、编者点评
就这篇文章而言,工作创新性是很强的,但机制研究还有待加强。作者验证了斑马鱼的PDX模型也像小鼠模型一样,可以做一些免疫组化、HE染色、细胞染色等简单的机制相关研究,显示出在科研端的应用潜力,作者没有更进一步的揭示药效背后的分子生物学机制,这些工作留待后人,事实上这些工作近几年都有科研人员去做了。后续我们会持续来和大家分享相关的内容。
作为健康美丽产业CRO服务开拓者与引领者、斑马鱼生物技术应用企业,环特生物搭建了“斑马鱼、类器官、哺乳动物、人体”四位一体的综合技术服务体系,开展健康美丽CRO服务、科研服务、智慧实验室搭建三大业务。目前,环特类器官平台已建立200多种斑马鱼模型及多种类器官培养平台,欢迎有需要的读者垂询!
参考文献
[1] Ellenbroek SI, van Rheenen J. Imaging hallmarks of cancer in living mice. Nat Rev Cancer. 2014 Jun;14(6):406-18.
[2] Rajan A, Carter CA, Kelly RJ, et al. A phase I combination study of olaparib with cisplatin and gemcitabine in adults with solid tumors. Clin Cancer Res. 2012 Apr 15;18(8):2344-51.
[3] Barr FG, Galili N, Holick J, et al. Rearrangement of the PAX3 paired box gene in the paediatric solid tumour alveolar rhabdomyosarcoma. Nat Genet. 1993 Feb;3(2):113-7.
[4] Dang M, Henderson RE, Garraway LA, et al. Long-term drug administration in the adult zebrafish using oral gavage for cancer preclinical studies. Dis Model Mech. 2016 Jul 1;9(7):811-20.