13 年
手机商铺
入驻年限:13 年
成经理
浙江 杭州市 滨江区
实验室仪器 / 设备、抗体、试剂、细胞库 / 细胞培养、论文服务、技术服务
生产厂商 科研机构
公司新闻/正文
961 人阅读发布时间:2024-02-29 15:31
众所周知,大脑是人类智慧的集结,是最复杂的器官。人脑拥有近1000亿个神经元和100万亿个连接,由于其独特的复杂性,在类器官模型构建中难度最大。自2021年“中国脑计划”正式启动以来,脑类器官技术作为世界科技前沿技术,为我国多种脑疾病基础研究及临床应用提供了重要支撑。

近日,环特生物脑类器官模型构建成功,基于胚胎干细胞(ESCs)或人诱导多能干细胞(hIPSCs)经人工培养分化而成的脑类器官,其功能组织结构与大脑相似,可部分重现人类大脑发育、疾病发生的进程,用于模拟人脑发育和帕金森、阿尔茨海默、脑卒中、抑郁症等疾病发生,神经系统疾病机理研究及药物筛选模型等,助力脑科学研究新时代!
01、脑类器官的研究方向
当前,随着人源诱导多能干细胞(iPSCs)技术的发展,大脑类器官研究在神经科学领域炙手可热。作为一种新兴的研究工具,脑类器官在科学研究领域发挥着越来越重要的作用,用于探究大脑发育、神经发生机制研究、退行性病变、肿瘤等脑疾病研究等,为了解人类大脑、解析多种生物学、医学问题带来了希望,呈现出巨大的应用潜力。其研究方向主要包括以下几个方面:
构建神经系统疾病模型
通过构建脑类器官模型,可以在类脑组织中观察到与大脑发育类似的放射性胶质细胞、中间前体细胞、深层及表层神经元等,是模拟人脑生理特性的独特工具。因此,构建脑类器官神经系统疾病模型,如自闭症、精神分裂症、阿尔茨海默病、渐冻症等,通过模拟脑疾病病理过程,有助于研究疾病的发病机制,为药物筛选和治疗方法提供有力支持。
药物筛选与个性化治疗
脑类器官可作为药物筛选平台,基于高通量筛选系统及分类的表型指纹图谱,构建具有未知靶标的化合物库,测试潜在的药物化合物,用于评估候选药物对神经系统疾病的疗效和副作用;也可通过结合基因编辑技术,构建具有特定基因突变的脑类器官,识别基因开关,以研究个性化治疗方案。
研究大脑发育与神经发生机制
脑类器官可模拟大脑发育过程,通过将不同的外源类脑组织融合获得复杂的神经结构,探索早期发育大脑,用于脑发育过程的表观遗传学研究及神经发生、神经元分化、突触形成等过程研究,从而有助于深入了解大脑发育的分子机制和信号通路,研究胚胎期表观遗传学信号分子对神经发育的影响,为神经系统疾病的预防和治疗提供理论支持。
神经再生与修复机制研究
脑类器官还可用于研究神经再生和修复机制,建立神经发生、神经存活、轴突生长和钙稳态等神经机制表型缺陷,通过模拟神经损伤后的修复过程,有助于发现促进神经再生和修复的关键因子和信号通路,为神经系统损伤的治疗提供新的思路和方法。

02、脑类器官如何培养?
目前,两种来源的干细胞可用于获得类器官:多能干细胞(PSCs)和组织干细胞(TSCs)。近日,环特生物成功构建脑类器官模型,通过人源诱导多能干细胞(iPSCs)来源在模拟大脑发育环境培养液中分化产生出类似人脑的三维组织,为研究人类大脑发育与功能、 疾病发生、 药物发现等提供了新的研究模型。
环特生物依托于10多年的基因编辑及类器官、斑马鱼技术服务经验,已上线脑类器官相关试剂,并致力于为客户开展iPSCs来源脑类器官构建及鉴定、前脑类器官损伤模型构建等技术服务,让脑科学研究事半功倍。那么,脑类器官如何培养?
iPSCs来源脑类器官构建方法
基于人源诱导多能干细胞(iPSCs),将iPSCs通过3D培养形成拟胚体后,对EB进行诱导分化,使其形成具有自我更新能力的神经祖细胞,然后进一步延长3D培养阶段,使其形成更复杂的分层结构,类似于正在发育中的大脑皮层。
具体来说,神经祖细胞可以自组织形成连续的神经上皮细胞组织,随着这些脑区化结构的发展,神经祖细胞产生的神经元会从生发区迁移到基底的区域。这种细胞分层和神经细胞迁移与发育中的人类大脑非常相似。因此,iPSCs诱导形成的脑类器官是3D细胞聚集体,它可以自我组织以重建一些内源性组织,表现出与人类大脑类似的生理特征。
通过iPSCs来源脑类器官构建,可交付构建完成的类器官(经固定的类器官)、类器官明场显微镜鉴定、类器官marker鉴定等。示意图如下:

图1. 脑类器官培养不同阶段明场典型图

图2. 神经干细胞、前脑标志物及神经元marker典型图
前脑类器官损伤模型构建方法
基于人源诱导多能干细胞(iPSCs)来源的正常前脑类器官品系,构建酒精诱导的脑类器官损伤模型以及FBS诱导的类脑神经损伤模型。
正常大脑由于血脑屏障(BBB)的存在,脑组织不能直接接触血液中的相关物质。而在某些损伤条件下,脑组织的血脑屏障通透性改变,导致血液中的物质泄露进入脑组织,从而引起脑组织的炎症反应,造成脑损伤。因此,可以采用FBS对脑类器官进行体外暴露,模拟这一损伤过程,寻找相关的治疗手段。
SOX2是表征神经干性的蛋白,在脑发育的过程中,SOX2应成花环簇状结构分布,而损伤条件下,脑器官的发育会受到干扰从而影响神经干性,因此可以通过SOX2的表达情况来反应脑类器官的损伤情况。
细胞凋亡中, 染色体DNA双链断裂或单链断裂而产生大量的粘性3'-OH末端,可在脱氧核糖核苷酸末端转移酶(TdT)的作用下,将脱氧核糖核苷酸和荧光素、过氧化物酶、碱性磷酸酶或生物素形成的衍生物标记到DNA的3'-末端,从而可进行凋亡细胞的检测,这类方法称为脱氧核糖核苷酸末端转移酶介导的缺口末端标记法(terminal -deoxynucleotidyl transferase mediated nick end labeling, TUNEL)。由于正常的或正在增殖的细胞几乎没有DNA的断裂,因而没有3'-OH形成,很少能够被染色。因此,可以TUNEL染色反应细胞凋亡情况。
通过前脑类器官损伤模型构建,对脑类器官SOX2荧光染色、脑类器官TUNEL染色进行评价,评估前脑类器官损伤情况及进行发生机制探究与治疗。示意图如下:

图1. 用酒精及FBS处理后的脑类器官SOX2荧光染色典型图

图2. 用酒精及FBS处理后的脑类器官TUNEL染色典型图
03、脑类器官前沿应用案例
大脑是复杂又精密的细胞网络集合体。当前,随着脑类器官模型的不断精进,在自闭症、渐冻症等复杂脑部疾病建模及研究、神经再生与修复研究、大脑发育与神经发生机制研究等方面不断涌现出许多创新性突破研究,为脑科学及神经科学的发展提供了新的契机,有望为神经系统疾病的治疗和药物研发带来革命性的突破。脑类器官国际前沿应用进展如下——
疾病建模与研究上的应用
在疾病建模方面,脑类器官被广泛应用于模拟神经系统疾病,如自闭症、渐冻症、Rett综合症、帕金森病和阿尔茨海默病等。通过构建疾病相关的脑类器官模型,研究人员可以更深入地了解疾病的发病机制,为药物研发和新药筛选提供有力工具。
自闭症:2023年10月,奥地利和瑞士科学家在《Nature》(影响因子IF=64.8)发表全新研究论文,开创性地将人脑类器官、单细胞基因测序和基因编辑技术融为一体,从而实现了高通量、高精度、高稳健地在人类大脑类器官的单细胞水平上全面测试形成自闭症发育缺陷的基因突变及细胞类型,为研究最复杂的脑类疾病带来新希望。
渐冻症:运动神经元的损伤会导致肌肉无法正常收缩,影响人体的运动能力,“渐冻症”就是其中的代表之一。斯坦福大学研究团队首次成功生成了负责自主运动的人类神经回路的三维模型。他们利用iPSC技术产生三种类器官——大脑皮层、脊髓和骨骼肌,并将它们在培养皿里自行“组装”起来,开辟出渐冻症治疗新视角。

图为PSC衍生人脑皮质-运动类器官组装体
Rett综合症:Rett综合症是一种严重影响儿童精神运动发育的疾病,其病因是在X染色体上的MeCP2基因发生突变。由于缺乏有效的治疗方法,且传统的2D和3D培养细胞无法体现疾病表征,研究人员利用脑类器官模型进行研究。通过分别培养不同区域大脑的脑类器官,并将这些类器官组合起来,用高分辨率MEA进行检测,有助于更深入地理解Rett综合症的发病机制,并为未来的治疗提供线索。
寨卡病毒:研究人员利用脑类器官揭示了寨卡病毒导致先天性颅缺损(小头症)的致病机制,发现人神经祖细胞是寨卡病毒的直接作用靶点,并利用脑类器官模型进行了药物筛选,发现了一种具有治疗潜力的小分子抑制剂。这为寨卡病毒的治疗提供了新的候选药物。

在药物筛选与个性化治疗上的应用
自脑类器官技术诞生以来,由患者来源的诱导多能干细胞(iPSC)分化的人脑类器官作为研究人类特有脑疾病机制的优良模型,在药物筛选、临床前测试、个性化治疗等方面具有广阔的前景。
2021年的一项研究探究了唐氏综合征患者来源的人脑类器官存在皮层发育缺陷,而通过干预DSCAM基因表达及抑制下游分子PAK1可挽救该发育缺陷。通过这种方式,体外诱导的人脑类器官不仅可以用于探究疾病,更可以成为疾病治疗方案筛选的良好工具,为研究神经系统疾的研究者们提供了人源化的模型。
最近,斯坦福大学的神经科学家帕斯卡领导其团队在国际期刊Nature上发表了一篇关于大脑类器官的全新研究性文章。在这项研究中,研究人员将人的多能干细胞诱导分化为大脑皮质类器官后原位移植于新生无胸腺大鼠的体感皮层中,构建了人鼠混合大脑类器官——t-hCO。这种类器官不仅可以在大鼠体内正常生长,展现出正常的大脑生理结构,还可以参与大脑控制行为的神经环路。这一研究为大脑神经退行性疾病研究和新药开发提供了新的策略。
此外,已有研究表明,脑类器官对已建立的抗棱蛋白化合物有反应,表面其作为药物筛选模型具有巨大的潜力。

在研究大脑发育上的应用
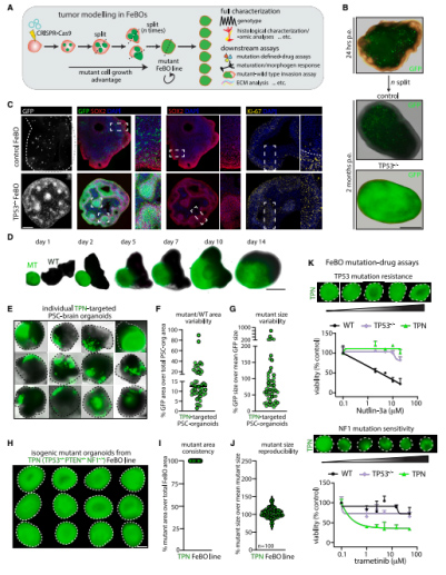
2024 年 1 月 8 日,荷兰玛西玛公主儿童肿瘤中心(Princess Máxima Centre for Pediatric Oncology)等单位的研究人员开辟了一种全新的方法,他们直接从人类胎儿的脑组织中开发出了大脑类器官,为研究与大脑发育相关的疾病(包括脑肿瘤)的发展和治疗提供了一种有价值的手段。该研究以 Human fetal brain self-organizes into long-term expanding organoids 为题发表在 Cell 杂志。
该研究中,研究人员发现健康的人类胎儿脑组织在体外自行组织成类器官(Fetal brain in vitro self-organizes into organoids, FeBOs),表现出与体内细胞相似的异质性和复杂的组织。FeBOs 的生长需要维持组织的完整性,这保证了组织状细胞外基质(ECM)生态位的产生,最终赋予 FeBOs 扩张的能力。利用 CRISPR-Cas9基因编辑技术,研究人员还展示了用于脑癌研究的同基因突变 FeBOs 细胞系的生成。

来源:Human fetal brain self-organizes into long-term expanding organoids
在神经再生与修复研究上的应用
脑类器官在神经再生与修复研究中也发挥着重要作用。研究人员利用脑类器官模型研究神经干细胞的分化、迁移和突触形成等过程,为神经再生医学提供新的思路和方法。
2023年11月,新加坡国立大学 Florent Ginhoux 团队在《Nature》(影响因子IF=64.8)发表全新研究成果,通过脑类器官揭示小胶质细胞在人脑发育中的作用。该研究通过将多能干细胞来源的巨噬细胞与大脑类器官共培养模拟胚胎小胶质细胞的特征,胚胎小胶质细胞可以合成胆固醇并储存在脂滴中,被神经元前体细胞所摄取,影响神经元前体细胞成熟和分化。脑类器官为未来神经科学研究和神经系统疾病的治疗提供了强有力的模型。

来源:iPS-cell-derived microglia promote brain organoid maturation via cholesterol transfer
近年来,随着类器官技术的不断发展,为疾病治疗、新药研发及机制研究等提供了新的可能性。环特生物依托于斑马鱼+哺乳动物+类器官+基因编辑4大技术平台,基于过去10余年持续的技术创新实践,以专业、前沿的技术服务解决方案,助力科研人员在类器官技术应用与科学研究上取得更多突破,共同探索更多未知,开创脑科学研究新时代!