13 年
手机商铺
入驻年限:13 年
成经理
浙江 杭州市 滨江区
实验室仪器 / 设备、抗体、试剂、细胞库 / 细胞培养、论文服务、技术服务
生产厂商 科研机构
公司新闻/正文
722 人阅读发布时间:2023-07-28 13:53

编者按
结直肠癌(CRC)是世界第三大常见癌症,越来越多的证据表明凋亡的癌细胞与肿瘤微环境中细胞的旁分泌密切相关,可激活肿瘤生长的修复程序。然而,凋亡的癌细胞对邻近肿瘤上皮细胞的直接影响以及如何潜在促进治疗耐药尚不清楚。
今天,我们特别回顾一项于2022年发表在《Nature》的研究——《Colon tumour cell death causes mTOR dependence by paracrine P2X4 stimulation》,该研究利用结肠癌患者来源的肿瘤类器官对结直肠癌细胞化疗耐药新机制进行探究,发现肿瘤细胞凋亡释放ATP从而触发邻近癌细胞中P2X4介导的mTOR促生存程序,提出了新的肿瘤细胞依赖性抗凋亡程序,为表达P2X4的上皮肿瘤的联合治疗创造了新的机会。鉴于它使细胞依赖于mTOR信号传导,也为细胞毒性化合物与雷帕霉素或其类似物的联合治疗提供了新的理论基础。
一、 研究背景
在实体癌中细胞凋亡和增殖间的动态平衡确保了肿瘤的维持和生长[1,2]。越来越多的证据表明凋亡的癌细胞与肿瘤微环境中细胞的旁分泌密切相关,可激活肿瘤生长的修复程序 [3,4]。然而,凋亡的癌细胞对邻近肿瘤上皮细胞的直接影响以及如何潜在促进治疗耐药尚不清楚。
在本研究中,研究人员利用结肠癌患者来源的肿瘤类器官对其进行探究,发现肿瘤细胞凋亡释放ATP从而触发邻近癌细胞中P2X4介导的mTOR促生存程序[5,6]。持续的邻近细胞凋亡刺激,ROS产生增加,使得存活细胞产生mTOR依赖性。给予P2X4受体抑制剂或直接阻断mTOR可阻止核糖体S6蛋白磷酸化的诱导,与化疗协同作用可显著引起肿瘤消退,而ROS的清除可以防止癌细胞mTOR依赖性的激活。
本研究提出了新的肿瘤细胞依赖性抗凋亡程序,为表达P2X4的上皮肿瘤的联合治疗创造了新的机会。鉴于它使细胞依赖于mTOR信号传导,也为细胞毒性化合物与雷帕霉素或其类似物的联合治疗提供了新的理论基础。
二、 研究结果
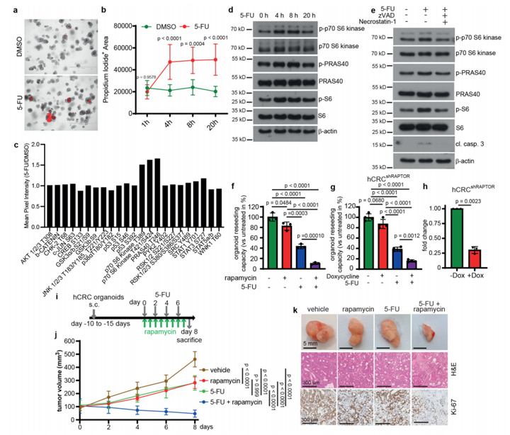
1、hCRC PDTO对5-FU的耐药性依赖于mTOR的活化
使用5-FU处理结直肠癌 (hCRC) 病人来源的肿瘤类器官 (PDTOs) ,在4 h内即观察到细胞凋亡 (图1a, b)。基于磷酸激酶阵列分析,发现P70 S6激酶 (T389, T421/S424) 和 PRAS40 (T246) 激酶在存活类器官中响应5-FU被明显激活,参与了mTORC1调节的激酶磷酸化水平增强及活化 (图1c,d)。加入zVAD和necrostatin-1抑制细胞凋亡及坏死,4 h时P70 S6激酶、PRAS40和核糖体S6蛋白激酶的磷酸化被完全阻断 (图1e),证明这些激酶的活化是5-FU诱导细胞凋亡的结果。
接着,研究人员用5-FU、雷帕霉素或两种组合处理PDTO以探究诱导mTOR激活是否有助于PDTO对5-FU的耐药,结果显示,虽然单独治疗效果一般,但5-FU和雷帕霉素的联用显著抑制了PDTO增殖能力 (图1f),提示在类器官中mTOR信号是5-FU耐药的新关键。类似的PDTO对5-FU的敏感性增强也可以通过shRNA介导的RAPTOR (RPTR) 的下调观察到 (图1g, h) ;并且这些结果与体内移植模型相吻合 (图1i-k)。

图1
2、凋亡肿瘤细胞通过旁分泌方式诱导mTOR存活信号
为了研究细胞凋亡诱导的mTOR激活是否以旁分泌方式发生,研究人员从Lgr5EGFP-DTR(+)小鼠的AOM-DSS诱导肿瘤中建立类器官。该小鼠可以在白喉毒素(DT)处理下特异性杀死肿瘤细胞,继而对周边存活的未表达转基因的细胞群进行研究。
结果显示,肿瘤类器官中单独Lgr5+细胞的凋亡不会引起类器官形态或生长速率的显著变化,而给予雷帕霉素和白喉毒素联合抑制mTOR后可导致细胞在24小时内大量死亡,且重新接种时形成类器官的能力显著降低,单独使用任何一种化合物时都没有观察到这一点,模拟了暴露于5-FU和雷帕霉素联合的PDTO表型(图2a-c)。
在通过基因编辑获得的AOM-DSSATKN 肿瘤类器官中(图2 f),DT诱导的Lgr5+细胞消融也会激发S6核糖体蛋白磷酸化 (图2g),该过程可以被雷帕霉素抑制从而强烈促进细胞凋亡。
有意思的是,皮下生长的AOM-DSSATKN 肿瘤类器官中Lgr5-细胞在DT 和雷帕霉素联合治疗后也被诱导了细胞凋亡;相反,雷帕霉素或DT单独处理在抑制肿瘤生长方面药效较低。整体而言,这些数据证实肿瘤细胞死亡诱导了邻近上皮细胞对mTOR的一种新的依赖。

图2
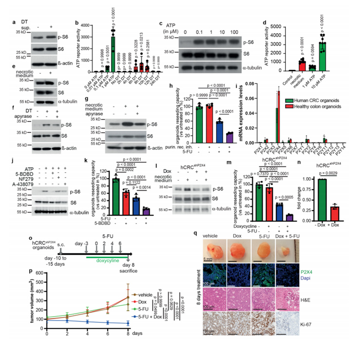
3、凋亡肿瘤细胞释放ATP并通过P2X4激活mTOR
已知细胞死亡可释放多种生长因子、炎症介质、线粒体DNA (mtDNA)、活性氧(ROS)和代谢物。对激活旁分泌mTORC1通路的机制进行探究,研究人员发现凋亡的类器官释放大量的ATP于上清液中,它可以导致Lgr5EGFP-DTR(-)肿瘤类器官中S6核糖体蛋白的磷酸化 (图3c)。
同样,坏死的结直肠癌细胞上清液中也含有大量的ATP,处理小鼠和人类来源的肿瘤类器官和癌细胞也可以引发S6磷酸化 (图3d, e)。使用三磷酸腺苷双磷酸酶水解凋亡或坏死细胞上清液中的ATP可防止S6磷酸化 (图3f, g)。
此外,使用非选择性嘌呤受体P2拮抗剂与5-FU联合使用阻断嘌呤能受体,可发挥与5-FU和雷帕霉素双重治疗的效果 (图3h)。总的来说,这些结果支持细胞外ATP释放导致旁分泌 mTORC1激活的观点。
研究人员对人类正常和肿瘤类器官以及小鼠肿瘤类器官中所有P2家族已知亚型的基因表达进行检测,发现了P2X4的显着表达 (图3i)。使用5-BDBD选择性抑制P2X4可减少ATP诱导的PDTO中的S6磷酸化,而选择性抑制P2X1 (NF279) 和 P2X7 (A-438079) 没有效果 (图3j)。
与单独治疗相比,将5-BDBD与5-FU组合使得PDTO的存活率降低 (图3k),且无论是在离体培养的类器官还是皮下肿瘤中,P2X4下调的PDTO可消融坏死培养基诱导的S6磷酸化并增强了5-FU介导的细胞毒性。这些数据表明凋亡细胞释放ATP通过P2X4介导mTORC1的活化。

图3
4、ROS清除可防止诱导mTOR激活
值得注意的是,单独抑制mTOR不会导致类似的肿瘤消退,提示存活的肿瘤细胞在诱导邻近细胞凋亡之前并不依赖mTOR。因此,研究人员推测凋亡细胞在相邻的肿瘤上皮细胞中存在另一种促凋亡信号,而该信号在P2X4/mTORC1激活的同时被抵消。根据这一推测,使用zVAD处理细胞,伴随细胞凋亡的抑制逆转了5-FU/雷帕霉素联合使用对存活类器官的协同作用 (图4a)。
为了研究5-FU依赖的其他内源性物质的释放是否参与了邻近肿瘤细胞促凋亡信号的诱导,研究人员进一步阻断了氧自由基、mtDNA、HMGB1 (中和抗体)、TNF 或IL-1α,结果显示只有NAC清除ROS才能抑制5-FU/雷帕霉素造成的类器官存活率降低 (图4b);当维生素E类似物6-羟基-2,5,7,8-四甲基铬-2-羧酸(Trolox)或丁基羟基甲&苯(BHA)拮抗ROS形成时,也可以证实这一点。
当这些抗氧化剂添加到5-FU处理的P2X4沉默的PDTO中,可以观察到相同的保护作用 (图4d)。这些数据表明清除ROS可以抑制肿瘤细胞死亡引起的mTOR依赖。

图4
作为全球斑马鱼技术应用企业,环特生物构建了“斑马鱼、类器官、哺乳动物、人体”四位一体的综合技术服务平台,开展科研及研究服务、智慧实验室建设和精准医疗三大业务。目前,环特类器官平台已成功搭建多种肿瘤及正常类器官的培养平台,已有多种肿瘤类器官培养试剂盒和试剂在售,欢迎各位读者垂询!
参考文献
[1] Endo H, Inoue M. Dormancy in cancer[J]. Cancer Sci. 2019; 110: 474–480.
[2] Gudipaty SA, Conner CM, Rosenblatt J, Montell DJ. Unconventional Ways to Live and Die: Cell Death and Survival in Development, Homeostasis, and Disease[J]. Annu Rev Cell Dev Biol. 2018; 34:311–332.
[3] van Schaik TA, Chen KS, Shah K. Therapy-Induced Tumor Cell Death: Friend or Foe of Immunotherapy? [J]Front Oncol. 2021; 11 678562
[4] Diwanji N, Bergmann A. Two Sides of the Same Coin-Compensatory Proliferation in Regeneration and Cancer[J]. Adv Exp Med Biol. 2019; 1167: 65–85.
[5] Fonseca BD, Smith EM, Lee VH, MacKintosh C, Proud CG. PRAS40 is a target for mammalian target of rapamycin complex 1 and is required for signaling downstream of this complex[J]. J Biol Chem. 2007; 282: 24514–24524.
[6] Price DJ, Grove JR, Calvo V, Avruch J, Bierer BE. Rapamycin-induced inhibition of the 70-kilodalton S6 protein kinase[J]. Science. 1992; 257: 973–977.