13 年
手机商铺
入驻年限:13 年
成经理
浙江 杭州市 滨江区
实验室仪器 / 设备、抗体、试剂、细胞库 / 细胞培养、论文服务、技术服务
生产厂商 科研机构
公司新闻/正文
897 人阅读发布时间:2023-07-08 14:19

编者按
肺泡发育的变异与疾病易感性密切相关。研究表明,人类气道在受孕5-16周时形成分支,到26周左右进一步分化为肺泡上皮[1-2]。由于缺乏合适的模型,肺泡发育的相关分子机制很大程度仍然未知。
在本研究中,研究人员利用人胎儿肺组织发现决定肺泡命运的上皮祖细胞,并通过体外培养成的类器官模型挖掘肺部细胞发育的关键进程。利用该模型,研究人员从功能上验证了人类肺泡发育过程中细胞间的相互作用,确定肌成纤维细胞在发育肺泡中的空间模式。同时,该研究还发现了可调控肺泡成熟的重要转录因子NKX2.1,为疾病建模提供了可基因编辑的人源AT2细胞。
一、 研究成果
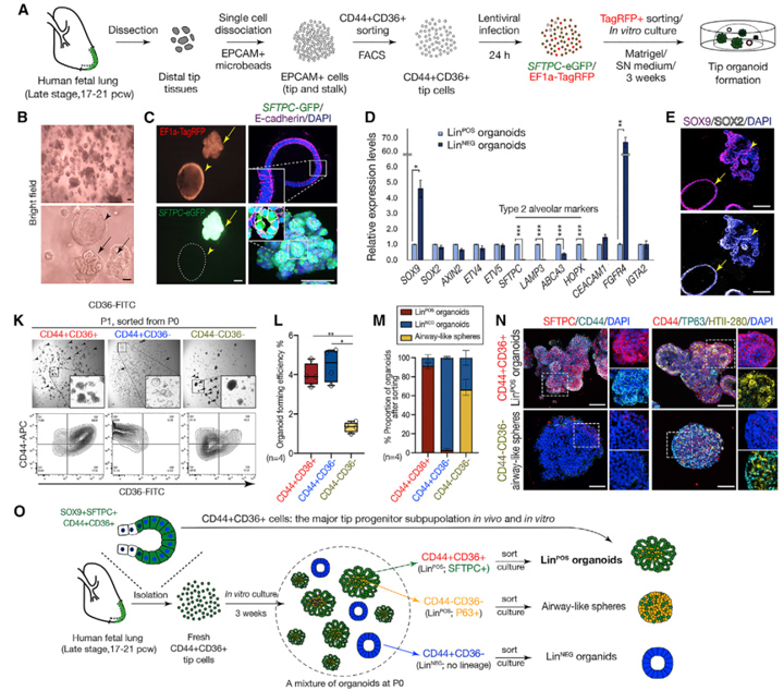
1. 对不同周期的人胎肺尖端区域组织进行单细胞测序,鉴定出包括气道祖细胞、AT1、AT2等在内的11个上皮细胞簇。聚类结果显示这些细胞主要分布于两个阶段,即受孕后5-11周(早中期)和受孕后15-22周(晚期)。其中,晚期尖端细胞与气道祖细胞、AT2和AT1细胞密切相关,表明晚期时尖端细胞获得了肺泡分化能力。
对差异基因进行分析,结果显示CD44和CD36的双重表达标志受孕15-21周的肺尖端上皮群体,该群体共同表达尖端祖细胞和肺泡标志物。而在肺泡形态分化之前,CD36在受孕13-15周时已得到稳定的表达。此时,SFTPC转录增加,SOX9转录逐渐减少,表明AT2谱系特征的获得在肺泡分化之前已逐渐发生在尖端。

2. 为了确认受孕17-21周肺部远端尖端细胞的命运潜能,研究人员对表达
CD44+ CD36+细胞进行体外培养,得到囊状和折叠状两种形态的类器官。
前者表达尖端祖细胞特异性基因,无AT2相关表达,接近气道分支阶段的尖端标记,被认定为LinNEG谱系;而折叠状类器官同时表达祖细胞及AT2细胞标记物,被命名为LinPOS谱系。转录组分析结果显示呼吸道气体交换、肺泡发育及典型的Wnt通路信号在LinPOS类器官中有显著富集,其富含AT2标记物、Wnt信号相关基因及低水平气道基因。
这些数据表明传代的LinPOS类器官可概括肺泡及晚期肺尖祖细胞的关键分子特征。其中,只有CD44+ CD36+细胞衍生形成的LinPOS类器官能够在多次传代中维持自我更新能力。

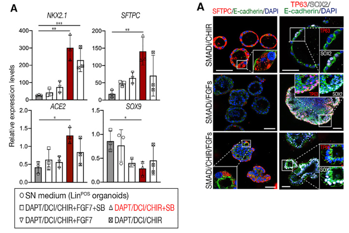
3. 为了测试LinPOS类器官是否具有AT2的分化潜力,研究人员向培养体系中加入DAPT、DCI、CHIR 和SB431542,单细胞测序结果表明在条件培养基体系下LinPOS类器官很容易分化为成熟的AT2细胞。
同时,研究人员发现晚期尖端上皮细胞具有高度可塑性,可以在肺泡和气道分化之间轻松切换,而这一过程受到Wnt和FGF信号通路的协调控制。

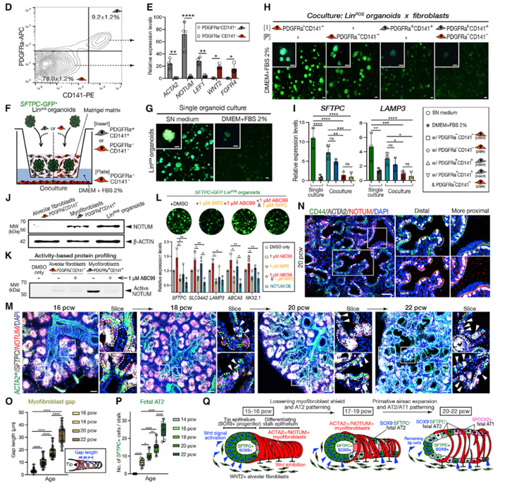
4. 为了验证Wnt和FGF信号对体内远端尖端上皮细胞的谱系决定作用,研究人员对受孕后17-21周的组织进行单细胞测序分析,结果显示WNT2与FGFR4在这些阶段的肺泡成纤维细胞中共同表达。
通过将LinPOS类器官与成纤维细胞共培养,并使用Wnt信号通路抑制剂及激动剂进行处理,结果表明分化的成纤维细胞发出的Wnt信号可促进AT2细胞的识别,而肌成纤维细胞可分泌Wnt抑制剂NOTUM,提供空间模式,支持了分化的肺泡上皮由肌成纤维细胞塑造的概念。

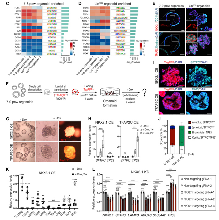
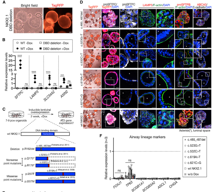
5. 为了探究影响细胞分化的关键转录因子,研究人员利用LinPOS类器官进行了染色质可及性和测序分析,发现NKX2.1和TFAP2C等转录因子基序可及性很高,且这些转录因子均被高度转录。
通过对7-9 pcw类器官过表达NKX2.1 和TFAP2C,前者可导致AT2标记物的上调以及尖端祖细胞标记物的下调;而后者可显著增加基底细胞标志物的表达,故而这两者被认为分别是AT2和基底细胞系分化的关键调控因子。
在LinPOS类器官中NKX2.1和TFAP2C的敲低实验进一步支持了NKX2.1在促进肺泡和抑制气道分化中的重要性。NKX2.1表达的小幅下降足以降低AT2特异性基因的表达,增加TP63,而TFAP2C 的敲除不影响AT2基因的转录。

6. 此外,通过对缺乏同源结构域的NKX2.1过表达,研究人员发现DNA结合是NKX2.1促进AT2分化所必需的。已知NKX2.1变异被报道与多种呼吸道疾病相关[3-5],基于此可通过基因编辑进行不同部位的突变,从而预测人类变异体对肺泡分化的不同影响。

作为斑马鱼生物技术应用企业,环特生物搭建了“斑马鱼、类器官、哺乳动物、人体”四位一体的综合技术服务体系,开展科研服务、智慧实验室建设和精准医疗三大业务,欢迎有需要的读者垂询!