13 年
手机商铺
入驻年限:13 年
成经理
浙江 杭州市 滨江区
实验室仪器 / 设备、抗体、试剂、细胞库 / 细胞培养、论文服务、技术服务
生产厂商 科研机构
公司新闻/正文
760 人阅读发布时间:2023-06-06 18:17

编者按:乳腺癌是全世界范围女性中最常见的癌症,大多数晚期乳腺癌表现出侵袭性,且缺乏有效的抗癌方法。尽管预防体检及治疗方法不断改进,但是乳腺癌仍然是女性癌症中死亡率最高的癌症之一。
今天我们来特别关注一篇在乳腺癌领域的研究成果——《Patient-Derived Organoids Can Guide Personalized-Therapies for Patients with Advanced Breast Cancer》,在本篇文章中研究人员利用患者来源的类器官(PDO)以探索针对难治性乳腺癌的定制治疗的可行性,并且成功地证明了PDO对微管靶向药物敏感反应特征,可预测辅助化疗治疗的浸润性乳腺癌的无远端复发生存率,表明PDO可以指导乳腺癌患者晚期的个人治疗决策。
一、研究背景
乳腺癌治疗方法的选择取决于肿瘤的临床和分子特征[1]。全身化疗、内分泌治疗和人表皮生长因子受体2(HER2)靶向治疗是乳腺癌治疗中最广泛使用的手段[2,3]。一般来说,这些药物对大多数原发性乳腺癌有效。然而由于乳腺癌的异质性,部分患者最终会发展为复发性疾病并显示出对初始治疗的耐药性[4,5]。在目前的治疗手段中,下一代测序(NGS)虽然提供了巨大的洞察力[6]。然而,在将大量的癌基因组数据转化为可解释且可用于临床诊断和治疗的信息方面仍然存在障碍[7]。在免疫缺陷小鼠上建立的乳腺癌患者来源的异种移植物(PDX)模型,虽能有力地表征患者体内的药物应答情况,但其成功率低(平均约10-25%)和时间周期长(6个月至2年)限制了其在临床前和转化研究中的应用[8]。
在本篇文章中研究人员开发出了PDO模型,既可以准确地概括其亲本肿瘤的结构和生物学特征,又为体外疗效检测提供了理想的模型[9]。因此乳腺癌PDO可以作为癌症精准医疗的一个有前景的平台,并且研究人员也成功证明了PDO平台指导的个体化治疗对晚期乳腺癌患者是有效的。
二、研究结果
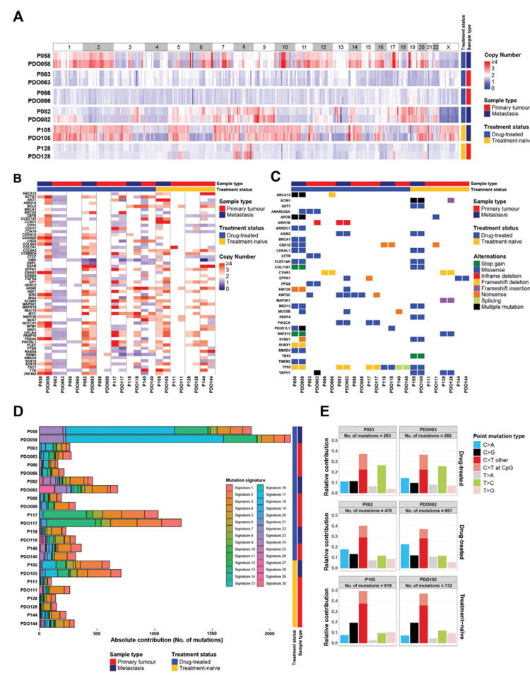
1. 乳腺癌类器官的建立以及鉴定
与以往大多数PDO来源于未经治疗的原发性肿瘤的研究不同,本文的研究人员主要关注具有高风险临床特征的患者的标本。在构成的PDO中,通过形态学观察发现大多数乳腺癌类器官具有囊性或实心表型,少数病例显示葡萄样形态,未发现药物治疗和未经治疗的类器官之间的显著形态学差异。接下来研究人员比较了乳腺癌PDO和亲代肿瘤的组织病理学特征、乳腺癌标志性受体检测、WES、CNA检测。
结果表明,类器官在一定程度上保留了亲代肿瘤的基因组特征,但它们之间也存在一些差异。与亲本肿瘤相比,在类器官中通常发现更高数量的CNA和SNV基因。其中一个主要原因是类器官可能来源于肿瘤起始细胞(CIC)或肿瘤干细胞(CSC),这些细胞具有生长和分化以形成PDO的扩增潜力,但原发肿瘤组织中应含有一定比例的多种正常细胞。并且药物治疗可诱导肿瘤中一定比例的细胞死亡,这些细胞难以在类器官培养中继续生长。

原文图1乳腺癌PDO形态以及鉴定

原文图2乳腺癌PDO复制了原有肿瘤的遗传特征
2、PDO的药物筛选以及微管靶向药物对乳腺癌PDO转录组学特征的影响
为了评估乳腺癌PDO作为评估患者肿瘤药物反应的实时平台的可行性,研究人员对PDO进行体外药物筛选,结果显示PDO对药物治疗的应答情况具有显著的药物差异性,具体表现为PDO一般对福美司坦和卡铂耐药,对米托蒽醌、表柔比星和多柔比星治疗敏感。值得注意的是,大多数来自转移性肿瘤的类器官对palbociclib(CDK 4/6抑制剂)和千金藤素(抑制TNF- 介导的NF B刺激)表现出耐药。此外并没有发现药物治疗组和未治疗组之间的药物应答有显著差异。

原图文3 乳腺癌类器官作为临床前药物筛选的平台
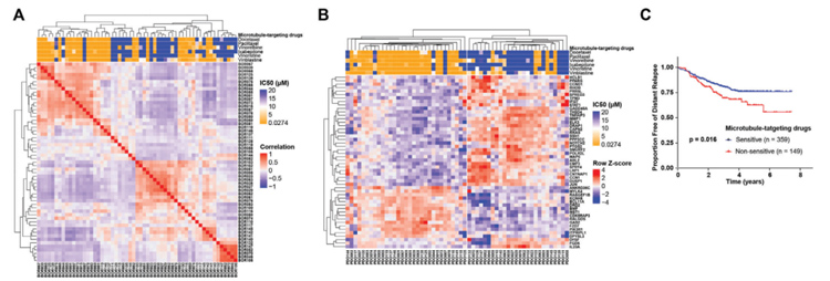
微管靶向药物虽然在治疗乳腺癌中很普遍,但仅对乳腺癌的一个亚型有效。为了确定这些微管靶向药物在治疗乳腺癌中的应用和意义,研究人员对多个乳腺癌类器官系进行了RNA测序,以使用六种微管靶向药物评估其转录谱,结果表明,乳腺癌PDO对微管靶向药物的应答与其转录谱高度相关,根据对微管靶向药物的应答情况将PDO分组为敏感组和非敏感类组。
为了确定PDO的微管靶向药物敏感性应答特征是否能够反映乳腺癌患者的治疗应答,研究人员从Gene Expression Omnibus数据库中获取了508例患者的数据,发现富集微管靶向药物敏感性应答特征的患者具有比非敏感组显著更高的无远端复发生存率。PDO微管靶向药物敏感性反应特征与生存结果的高度相关性。因此表明PDO是开发用于癌症患者的新型治疗方法和药物的有价值的平台。

原文图4 PDO对微管靶向药物的应答情况
3、PDO药物表型反映了相应患者的既往药物应答情况并且可预测患者特异性敏感性,以实现个性化治疗
为了确定PDO药物表型是否可以反映患者以前的药物反应。研究人员分别对两类患者进行随访以及PDO实验验证。一类是进行过多轮治疗的患者,患者表现出对所有这些药物治疗的耐药性并出现了疾病进展,同时对转移部位取相应组织进行PDO构建以及进行药敏测试。结果显示PDO对所有其他接受的药物都具有耐药性。另一类是接受过较少轮治疗的患者,药物表型分析结果仍然显示对所接受过药物具有耐药性。以上结果证明PDO药物表型结果与临床结果高度相关。
该平台的主要目标之一是能够预测出每个患者独特的敏感药物。研究人员主要目标为多重耐药和转移性乳腺癌患者。利用PDO进行药物筛选,发现潜在的药物候选者。根据研究人员实验与临床数据,目前实现率为100% (5/5),其中包括至少一种药物被预测为对PDO敏感,实现了部分缓解、疾病稳定或长期无病生存。因此,本研究的数据表明,PDO可以作为一个诊断平台,以支持和指导对晚期乳腺癌的药物治疗。

原图文5 PDO平台预测晚期乳腺癌患者的个性化治疗
三、编者点评:
一般来说,接受过多轮治疗的患者对多种药物表现出耐药性,因此对个体化治疗的需求更为迫切。在这项研究中研究人员成功地从化疗患者、多药耐药患者的肿瘤组织中建立乳腺癌PDO,并且观察到药物应答的显著差异性,这与临床治疗反应的多样性是一致的。研究表明,PDO不仅可以作为更广泛的癌症研究的临床前模型,而且还可以为晚期疾病患者提供个性化的治疗建议。
作为斑马鱼生物技术应用企业,环特生物搭建了“斑马鱼、类器官、哺乳动物、人体”四位一体的综合技术服务体系,开展科研服务、智慧实验室建设和精准医疗三大业务。目前,环特类器官平台已成功搭建多种肿瘤类器官的培养平台,已有多种肿瘤类器官培养试剂盒和试剂在售,敬请关注!
参考资料:
[1] S. Guiu, S. Michiels, F. Andre, J. Cortes, C. Denkert, A. Di Leo, B. T.Hennessy, T. Sorlie, C. Sotiriou, N. Turner, M. Van de Vijver, G. Viale,S. Loi, J. S. Reis-Filho, Ann. Oncol. 2012, 23, 2997.
[2] C. M. Perou, T. Sorlie, M. B. Eisen, M. van de Rijn, S. S. Jeffrey,C. A. Rees, J. R. Pollack, D. T. Ross, H. Johnsen, L. A. Akslen, O.Fluge, A. Pergamenschikov, C. Williams, S. X. Zhu, P. E. Lonning, A.L. Borresen-Dale, P. O. Brown, D. Botstein, Nature 2000, 406, 747.
[3] T. Sorlie, C. M. Perou, R. Tibshirani, T. Aas, S. Geisler, H. Johnsen, T.Hastie,M.B.Eisen,M.van de Rijn,S.S.Jeffrey,T.Thorsen,H.Quist,J. C. Matese, P. O. Brown, D. Botstein, P. E. Lonning, A. L. Borresen-Dale, Proc. Natl. Acad. Sci. USA 2001, 98, 10869.
[4] R. Marcotte, A. Sayad, K. R. Brown, F. Sanchez-Garcia, J. Reimand,M.Haider, C. Virtanen, J. E. Bradner, G. D. Bader, G. B. Mills, D. Pe’er,J. Moffat, B. G. Neel, Cell 2016, 164, 293.
[5] P. Razavi, M. T. Chang, G. Xu, C. Bandlamudi, D. S. Ross, N. Vasan, Y.Cai, C. M. Bielski, M. T. A. Donoghue, P. Jonsson, A. Penson, R. Shen,F. Pareja, R. Kundra, S. Middha, M. L. Cheng, A. Zehir, C. Kandoth,R. Patel, K. Huberman, L. M. Smyth, K. Jhaveri, S. Modi, T. A. Traina,C. Dang, W. Zhang, B. Weigelt, B. T. Li, M. Ladanyi, D. M. Hyman, N.Schultz, M. E. Robson, C. Hudis, E. Brogi, A. Viale, L. Norton, M. N.Dickler, M. F. Berger, C. A. Iacobuzio-Donahue, S. Chandarlapaty, M.Scaltriti, J. S. Reis-Filho, D. B. Solit, B. S Taylor, J. Baselga, Cancer Cell2018, 34, 427.
[6] F. Meric-Bernstam, A. Johnson, V. Holla, A. M. Bailey, L. Brusco, K.Chen, M. Routbort, K. P. Patel, J. Zeng, S. Kopetz, M. A. Davies, S. A.Piha-Paul, D. S. Hong, A. K. Eterovic, A. M. Tsimberidou, R. Broaddus,E. V. Bernstam, K. R. Shaw, J. Mendelsohn, G. B. Mills, J. Natl. CancerInst. 2015, 107, djv098.
[7] W. C. Cheng, I. F. Chung, C. Y. Chen, H. J. Sun, J. J. Fen, W. C. Tang, T.Y. Chang, T. T. Wong, H. W. Wang, Nucleic Acids Res. 2014, 42, D1048.
[8] T. Murayama, N. Gotoh, Cells 2019, 8, 621.
[9] S. J. Hill, B. Decker, E. A. Roberts, N. S. Horowitz, M. G. Muto,M. J. Worley Jr., C. M. Feltmate, M. R. Nucci, E. M. Swisher, H.Nguyen, C. Yang, R. Morizane, B. S. Kochupurakkal, K. T. Do, P. A.Konstantinopoulos, J. F. Liu, J. V. Bonventre, U. A. Matulonis, G. I.Shapiro, R. S. Berkowitz, C. P. Crum, A. D. D’Andrea, Cancer Discov-ery 2018, 8, 1404.