13 年
手机商铺
入驻年限:13 年
成经理
浙江 杭州市 滨江区
实验室仪器 / 设备、抗体、试剂、细胞库 / 细胞培养、论文服务、技术服务
生产厂商 科研机构
公司新闻/正文
955 人阅读发布时间:2022-05-11 16:21

2022年1月25日,《自然》杂志发布一篇专栏文章《Seven technologies to watch in 2022》,基于基因编辑技术的诊断、完整版基因组、蛋白质结构解析、量子模拟、精确基因组调控、靶向基因疗法、空间多组学等获评“有望改变2022年科学进程的7大前沿技术”。
近年来,斑马鱼基因编辑技术在基因敲除、基因敲入、转基因订制及表观遗传修饰等方面的应用日益广泛,为基因组研究、研发新的癌症治疗方法、攻克遗传性疾病等提供了全新的研究切入点及应用方向,也让我们见证着生物学上的突破对人类生命质量提高的巨大影响力。
环特生物,依托10余年的斑马鱼基因编辑经验,深度挖掘、创新斑马鱼技术的应用场景,已为150多家单位提供斑马鱼基因敲入、敲除、敲降、定制转基因技术服务及斑马鱼疾病模型开发等专业的基因编辑技术服务,累计完成350例以上基因编辑品系,测试超过1000个gRNA靶点,推动了诸多前沿基因功能研究取得了突破性进展,为斑马鱼基因编辑技术在更加广泛的研究领域内的创新性应用奠定了坚实的技术基础。
本期我们继续为大家分享斑马鱼基因编辑服务案例之二——

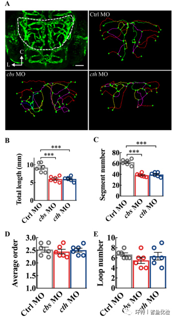
● 服务案例6.H2S通过斑马鱼的NOS/NO途径促进发育性脑血管生成
研究背景:liuhuaqing(H2S)与一氧化氮(NO)和yiyanghuatan一起被认为是气体递质家族的第三个成员。据报道,H2 S通过促进内皮细胞的生长、迁移和管状结构的形成来诱导血管生成。这些研究是在细胞培养、小鼠基质凝胶栓试验模型、大鼠伤口愈合模型或大鼠后肢缺血模型的条件下进行的。新近的体内研究表明H2S在肌肉血管生成中的生理重要性。然而,内源性H2S在发育过程中对脑血管生成的重要性尚不清楚。因此,我们旨在确定H2S在脑血管发育中的作用。
研究目的:确定H2S在脑血管发育中的作用。
研究方法:使用mafei啉和Cas9介导的基因编辑,敲除cbs和cth,损害斑马鱼幼鱼的脑血管发育。缓慢释放的H2S供体GY4137孵育可缓解cbs和cth变形剂的脑血管发育缺陷。对中脑血管网络的定量分析表明,H2S在不影响脑血管系统拓扑结构的情况下促进血管生成。机械上,cbs和cth变形剂中的一氧化氮合酶2a(nos2a)表达和NO生成均降低。通过将cbs或cth-MO与全长斑马鱼nos2a mRNA共注射,nos2a的过度表达减轻了cbs和cth变体的脑血管发育缺陷。

研究结论:H2S通过斑马鱼体内NOS/NO途径促进脑发育血管生成。

研究成果出处:Jiang, Weiqing et al. H2S promotes developmental brain angiogenesis via the NOS/NO pathway in zebrafish. 2021
● 服务案例7.非典型蛋白酶激活受体1(part1)调节斑马鱼的淋巴分化
研究背景:PAR家族,尤其是part1,是血管止血、血栓形成和炎症的关键介质
研究目的:探索par1在斑马鱼胚胎淋巴分化调控中的作用。
研究方法:
(1)制备斑马鱼par1和gnai2a突变体;
(2)将par1突变体与Tg(lyve1b:dsRed;flk1:EGFP)系杂交标记静脉血管和淋巴管出芽;
(3)通过WISH分析gnai2同源基因(gnai2a和gnai2b)在斑马鱼胚胎中的表达模式;
(4)在Tg(fli1a:EGFP)胚胎中使用抗prox1抗体进行54hpf的免疫染色实验
研究结论:mmp13b-par1-gnai2a轴通过促进Vegfc/Flt4/Erk1/2信号通路调控斑马鱼淋巴管生成过程。


研究成果出处:Daoxi Lei,Xiuru Zhang,Muhammad Abdul Rouf,Yoga Mahendra,Lin Wen,Yan Li,Xiaojuan ZhangLi Li,Luming Wang,Tao Zhang,Guixue Wang,Yeqi Wang,Noncanonical protease-activated receptor 1 regulates lymphatic differentiation in zebrafish, 2021
● 服务案例8. klf6a-tagln2轴通过调节内皮细胞重排和肌动蛋白细胞骨架动力学来驱动斑马鱼血管修剪
研究背景:血管重构是血管生理和病理的关键。由血管生成形成的原始血管丛,随后经过广泛的血管重构,建立起具有功能和层次的分支血管网络。
研究目的:进一步了解大直径血管的修剪。
研究方法:
(1)利用基因编辑技术制备klf6a/tagln2 mut和KI品系;
(2)三卡因0.06 mg/ mL处理至72 hpf;
(3)斑马鱼胚胎的延时实时成像;
(4)计算红细胞流动速度
研究结论:发现斑马鱼胚胎尾静脉丛的腹侧毛细血管被修剪成大直径的尾静脉血管,klf6a-tagln2轴通过促进内皮细胞重排列和连接重构来调控血管修剪。

研究成果出处:Lin Wen, Tao Zhang, Jinxuan Wang, Xuepu Jin, Muhammad Abdul Rouf, Desha Luo, Yuan Zhu, Daoxi Lei, Hans Gregersen, Yeqi Wang, Guixue Wang. The blood flow-klf6a-tagln2 axis drives vessel pruning in zebrafish by regulating endothelial cell rearrangement and actin cytoskeleton dynamics,2021
● 服务案例9.BDE-99通过转录因子six7破坏斑马鱼幼虫的光感受器模式
研究背景:多溴lianben醚 (PBDEs)在水,室内空气,和日常食物中均可检测到,其暴露与糖尿病肥胖和神经发育缺陷等代谢性疾病密切相关。BDE-99是商用多溴lianben醚(PBDEs)主要成分(占42-48%)。视觉障碍是一种标志性的新兴毒理学效应,多溴lianben醚(PBDEs)会损害斑马鱼的视力发育,甲状腺激素(TH)信号传导被怀疑是主要贡献者,six7在硬骨鱼的MW 锥体分化中发挥了重要作用,而外源性T3处理可以显著抑制six7的表达。这表明其与TH之间的潜在关系。
研究目的:通过对six7在感光器图案化过程中的调节作用,研究PBDEs 视觉毒性的机制。
研究方法:在BDE-99浓度量化后,进行斑马鱼的视觉引导的行为测试。通过RNA 提取和、qRT-PCR 分析、冷冻切片和 H&E 染色以及斑马鱼中 six7 表达的敲除和过表达来进行研究。
研究结论:
(1)BDE-99 会损害视网膜中的多个光感受器,并在受精后 120 小时干扰斑马鱼幼鱼色觉引导的行为;
(2)光感受器的损伤无法通过引入TH受体拮抗剂来完全恢复改变,这表明其他潜在调节因素的参与;
(3)通过调节中波长视蛋白的关键诱导剂 six7 的表达,我们证明了在 BDE-99 的破坏中,是 six7 而不是 THs主导了感光器图案化。该工作促进了对 six7 在感光器图案化过程中的调节作用的理解,并提出了 PBDEs视觉毒性的新机制。


研究成果出处:Wei S, Chen F, Xu T. BDE-99 Disrupts the Photoreceptor Patterning of Zebrafish Larvae via Transcription Factor six7 . 2022