13 年
手机商铺
入驻年限:13 年
成经理
浙江 杭州市 滨江区
实验室仪器 / 设备、抗体、试剂、细胞库 / 细胞培养、论文服务、技术服务
生产厂商 科研机构
公司新闻/正文
344 人阅读发布时间:2022-04-24 09:51
近年来,斑马鱼基因编辑技术在基因敲除、基因敲入、转基因订制及表观遗传修饰等方面的应用日益广泛,为基因组研究、研发新的癌症治疗方法、攻克遗传性疾病等提供了全新的研究切入点及应用方向。

南京环特智鱼生物科技有限公司,依托10余年的斑马鱼基因编辑经验,深度挖掘、创新斑马鱼技术的应用场景,完成350例以上基因编辑品系,测试超过500个gRNA靶点,已为150多家单位提供斑马鱼基因敲入、敲除、敲降、定制转基因技术服务及斑马鱼疾病模型开发等专业的基因编辑技术服务。
在助力前沿的基因编辑研究过程中,南京环特智鱼生物科技有限公司提供的原位杂交、morpholino敲降、基因介导的突变和过表达、生物信息学分析等一系列专业服务项目,推动了诸多前沿基因功能研究取得了突破性进展,为斑马鱼基因编辑技术在更加广泛的研究领域内的创新性应用奠定了坚实的技术基础。

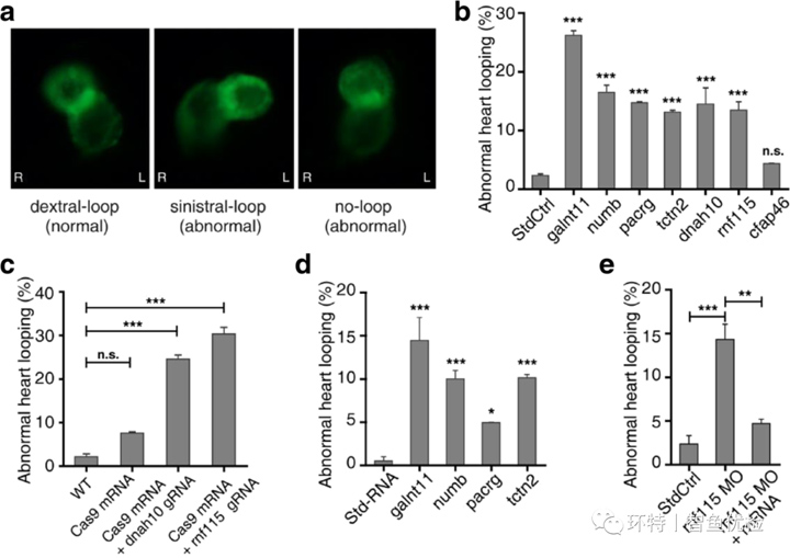
● 服务案例1.利用稀有拷贝数变异分析在有先天性心脏缺陷的异位综合征患者中发现新的候选基因
研究背景:异位综合征是由左、右身体形态畸形引起的一类先天性疾病。约90%的异位患者有严重的先天性心脏病;因此,异位综合征患者的生存率和预后都令人不满意。
研究目的:然而,大多数异位综合征病例的潜在病因和机制仍不清楚。本研究旨在探讨稀有拷贝数变异在异位综合征发病机制中的作用。
研究方法:研究人员收集了63例散发的异位综合征患者的先天性心脏缺陷,并确定罕见的拷贝数变异使用Affymetrix细胞扫描HD芯片和实时聚合酶链反应。通过查阅以往有关左右发育的文献,选择了与罕见拷贝数变异相关的潜在候选基因。通过原位杂交、morpholino敲降、基因介导的突变和过表达等方法进一步分析候选基因的表达模式和功能。

研究结论:研究结果表明,在一些偶发性的先天性心脏缺陷患者中,异位综合征可能归因于罕见的拷贝数变异。此外,DNAH10和RNF115是异位综合征参与左右模式的候选基因,此前在人类或动物中都没有报道过。该结果也促进了对Htx遗传成分的理解。

研究成果出处:Chunjie Liu, Ruixue Cao, Yuejuan Xu, Tingting Li, Fen Li, Sun Chen, Rang Xu and Kun Sun, Rare copy number variants analysis identifies novel candidate genes in heterotaxy syndrome patients with congenital heart defects.genome medicine,2018.
● 服务案例2.非综合征型唇裂伴或不伴唇裂易感基因位点的鉴定
研究背景:目前已有文献报道了一些非综合征性唇裂伴或不伴腭裂的全基因组关联研究,但仍有更多新的关联信号有待开发。研究人员对先前发表的中国GWAS队列研究进行了深入分析,确定了5个新的显著关联信号。
研究目的:非综合征型唇腭裂(NSCL/P) 病因与遗传易感性和流行病学风险因素(如母亲吸烟和饮酒)有关。迄今为止,已有40多个易感位点被报道与此相关,研究NSCL/P风险,有助于理解涉及NSCL/P风险的生物学机制。
研究方法:基因敲降,生物信息学分析
研究结论:Rs643118是亚洲人和欧洲人NSCL/P的共同易感因子,而rs227227可能与NSCL/P和NSCPO的发病风险有关。此外,与对照组胚胎相比,sertad4基因敲除斑马鱼模型可导致sox2基因下调,并引起心脏周围水肿和下颌缺损。综上所述,本研究提高了对NSCL/P遗传易感性的认识,并为中国人群NSCL/P的病因学提供了进一步的线索。

研究成果出处:Lan Ma,Shu Lou,Ziyue Miao,Siyue Yao, Xin Yu,Shiyi Kan, Guirong Zhu,Fan Yang,Chi Zhang, Weibing Zhang, Meilin Wang, Lin Wang,Yongchu Pan, Identification of novel susceptibility loci for non-syndromic cleft lip with or without cleft palate.wiley,2020
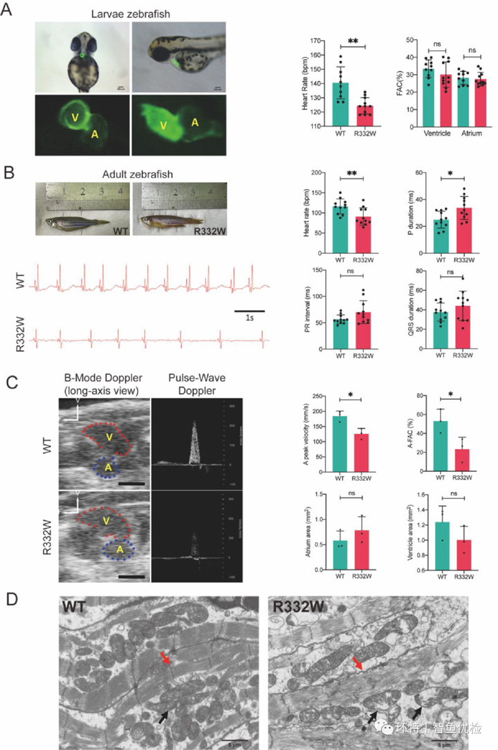
● 服务案例3. 在一个庞大的多代心手综合征谱系中的家族性心房心肌病携带2B棒状结构域的LMNA错义变异(p.R335W)
研究背景:心房心肌病已成为一个明确的实体,可进展为心房老化,心房衰竭,并导致严重后果(如心衰、中风、生活质量恶化),特别是在有遗传缺陷的情况。原发性心房心肌病可能是核纤层蛋白病的早期表型。
研究目的:为了研究致病基因在心房病变中的作用,及早提示病患心脏健康,预防中风风险。
研究方法:斑马鱼转基因模型构建,心电图,心超,病理学检测等
研究结论:该项目鉴定了一个携带LMNA p.R335W突变大的心手综合征谱系。综合电脑模拟、体外和体内验证的方法证明R335W变异对心房致病性的有效性。此外,通过该项研究推断老化和DNA修复功能障碍可能是心房病变的潜在机制。这项研究证实心房心肌病是核纤层蛋白病的早期表型,对这些患者应及早进行干预。

研究成果出处:Zhang Y, Lin Y, Zhang Y, Wang Y, Li Z, Zhu Y, Liu H, Ju W, Cui C, Chen M,Familial atrial myopathy in a large multi-generational heart-hand syndrome pedigree carrying LMNA missense variant in rod 2B domain (p.R335W), Heart Rhythm (2021)
● 服务案例4.一个新的lmna突变导致病人早发性心房病变
研究背景:lamin A/C基因(LMNA)的基因突变与心肌病有关。不同的突变位点表现出不同的临床表现和预后。在此,从一名早发型心房疾病患者身上鉴定出一种新的LMNA移码突变。
研究目的:验证该变异的致病性
研究方法:转基因斑马鱼模型,心电图,病理学检测等
研究结论:结果显示携带该基因突变的成年斑马鱼心电图异常,心肌结构受损。研究提示了LMNA-P485Tfs突变的心房致病性,这有助于理解lamin A/C的免疫球蛋白样结构域的功能。

研究成果出处:Yongping Lin, Hailei Liu, Chang Cui, Zhiqiao Lin, Yike Zhang, Yue Zhu,Weizhu Ju and Minglong Chen, Early onset atrial lesions in a patient with a novel LMNA frameshift mutation. Human Molecular Genetics, 2021
● 服务案例5. 用斑马鱼模型证实COL1A1新的突变导致成骨不全
研究背景:成骨不全症(OI)是一种罕见的遗传性疾病,以骨脆性和反复骨折为特征。胶原蛋白是一个蛋白质家族加强和支持身体的许多组织,I型胶原蛋白构成人体 90% 的胶原蛋白,对于COL1A1 突变谱的研究,对于研究 OI 的遗传原因,特别是产前诊断是非常重要的。斑马鱼被报道可以作为各种疾病的临床前动物模型,对于骨骼生成及其分子途径中的关键调节因子已被证明在斑马鱼和哺乳动物之间是保守的。已经报道了几种能够准确模拟人类骨骼疾病的斑马鱼突变体,例如褶边鳍、微波和吉娃娃,所有的突变体都导致了 OI 样表型。
研究目的:利用斑马鱼模型验证一种新的COL1A1 突变导致的成骨不全症。
研究方法:分别构建对照组,原始序列组和突变序列组,结果转录后,分别注射到斑马鱼胚胎中,统计表型-骨骼的变化。
研究结论:利用斑马鱼模型,通过表型观察,发现突变 COL1A1上的特定位点影响骨骼的发育。报道了一种新的COL1A1 的突变位点,这个突变点对于成骨不全症 具有重要作用。

研究成果出处:Huan Huang , Jiamei Liu, Guoying Zhang,A novel de novo mutation in COL1A1 leading to osteogenesis imperfecta confirmed by zebrafish model ,2021